EasyManua.ls Logo

HP ML150 - ProLiant - G6 - POST Problems Flowchart

HP ML150 - ProLiant - G6
112 pages
To Next Page IconTo Next Page
To Next Page IconTo Next Page
To Previous Page IconTo Previous Page
To Previous Page IconTo Previous Page
Loading...
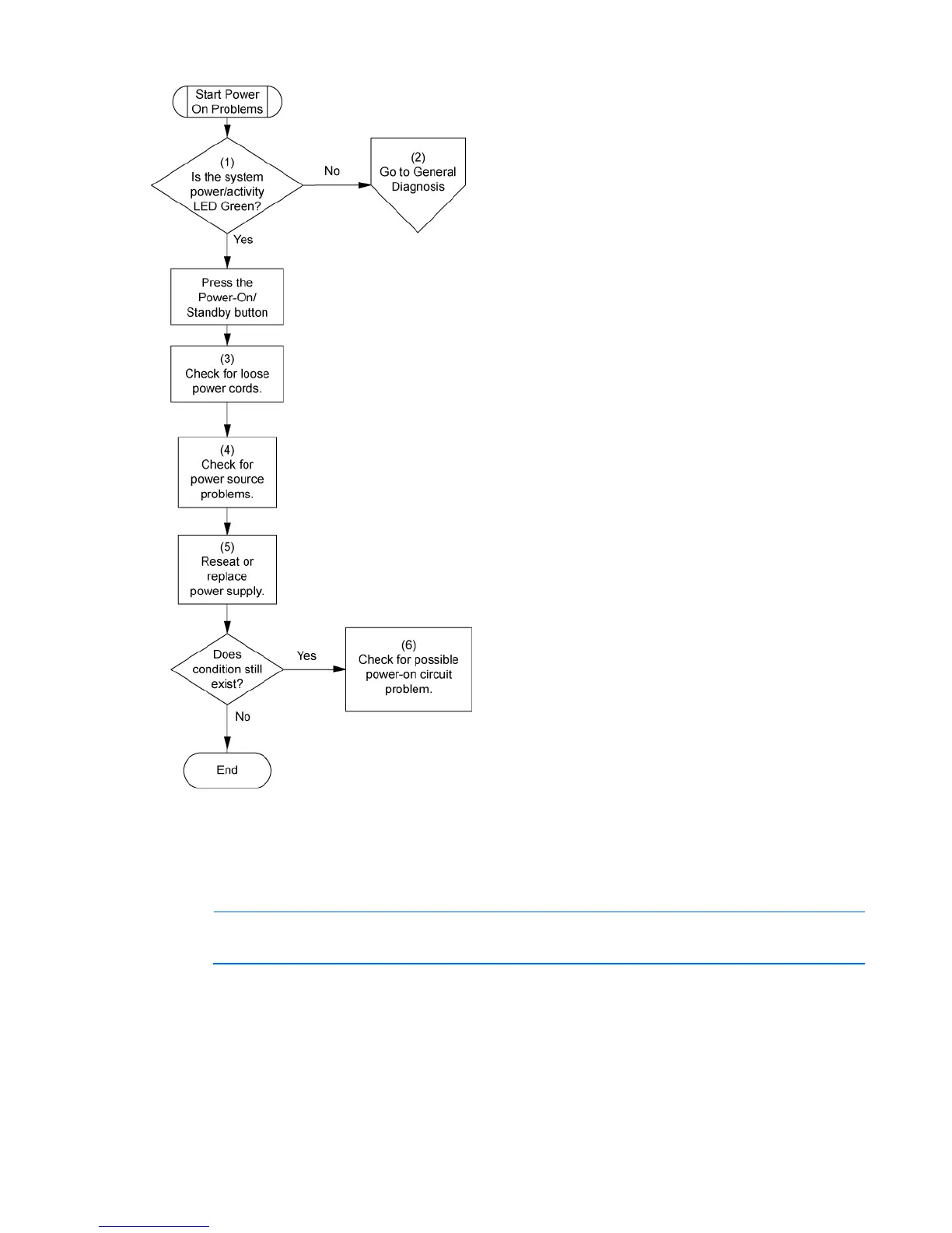
Troubleshooting 59
POST problems flowchart
Symptoms:
Server does not complete POST
NOTE: The server has completed POST when the system attempts to access the boot device.
Server completes POST with errors
Possible problems:
Improperly seated or faulty internal component
Faulty KVM device
Faulty video device

Table of Contents

Other manuals for HP ML150 - ProLiant - G6

Related product manuals