EasyManua.ls Logo

HTP UFTC-140 - Error Tree Analysis; Flame Detection; Air Pressure Switch; Burner Overheat Limit; Condensate Block Switch; DHW; Operating Temperature; CH Overheat; Exhaust Sensors

HTP UFTC-140
80 pages
Print Icon
To Next Page IconTo Next Page
To Next Page IconTo Next Page
To Previous Page IconTo Previous Page
To Previous Page IconTo Previous Page
Loading...
LP-648 Rev. 002 Rel. 002 Date 9.16.20
55
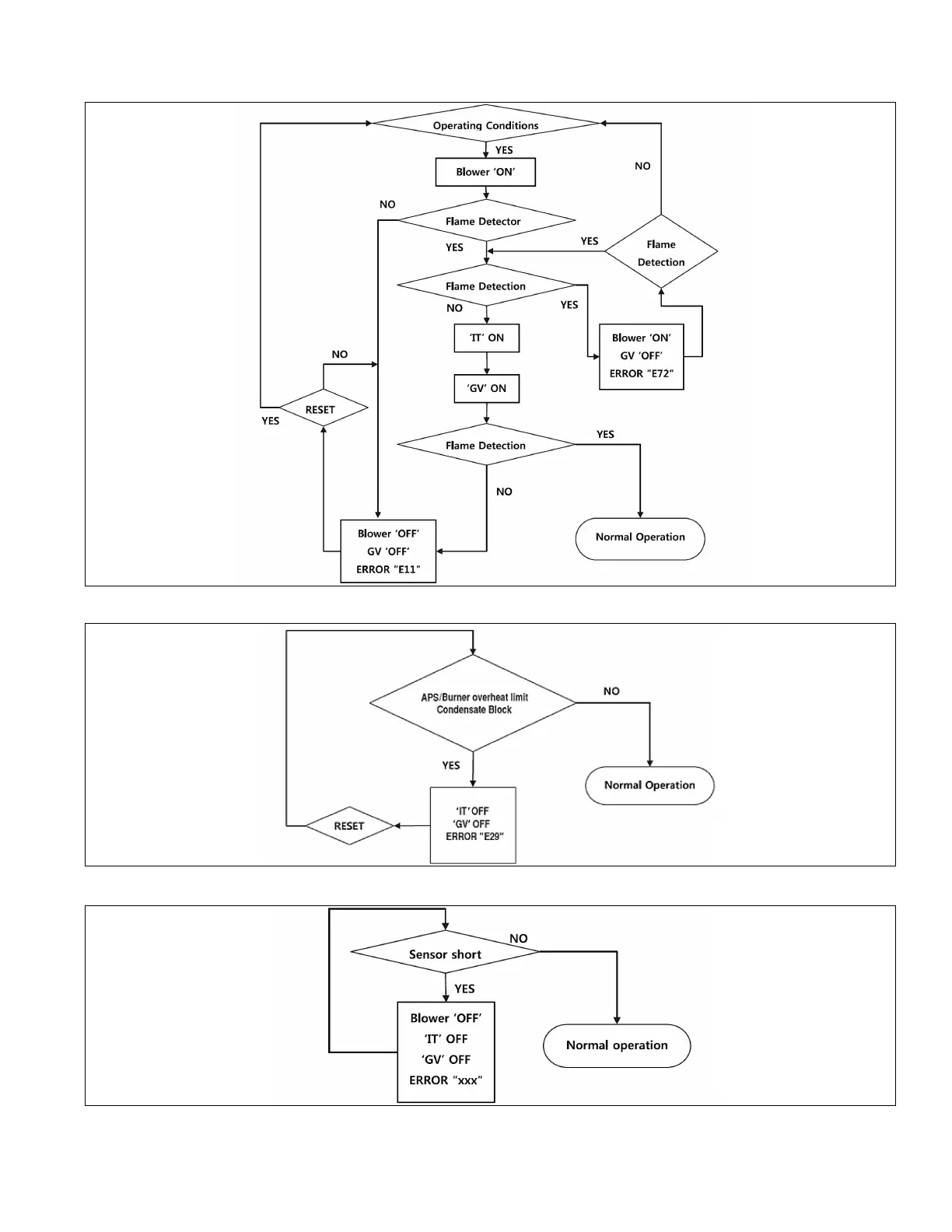
B. Error Tree Analysis
1. Flame Detection
Figure 50 - Flame Detection Error Analysis Tree
2. Air Pressure Switch / Burner Overheat Limit / Condensate Block Switch
Figure 51 - APS / Burner Overheat Limit / Condensate Block Switch Error Analysis Tree
3. DHW / Operating Temperature / CH Overheat / Exhaust Sensors
Figure 52 - DHW / Operating Temperature / CH Overheat / Exhaust Sensors Error Analysis Tree

Table of Contents

Related product manuals