EasyManua.ls Logo

Huawei BBU3900 - Installation Procedure

Huawei BBU3900
58 pages
To Next Page IconTo Next Page
To Next Page IconTo Next Page
To Previous Page IconTo Previous Page
To Previous Page IconTo Previous Page
Loading...
6
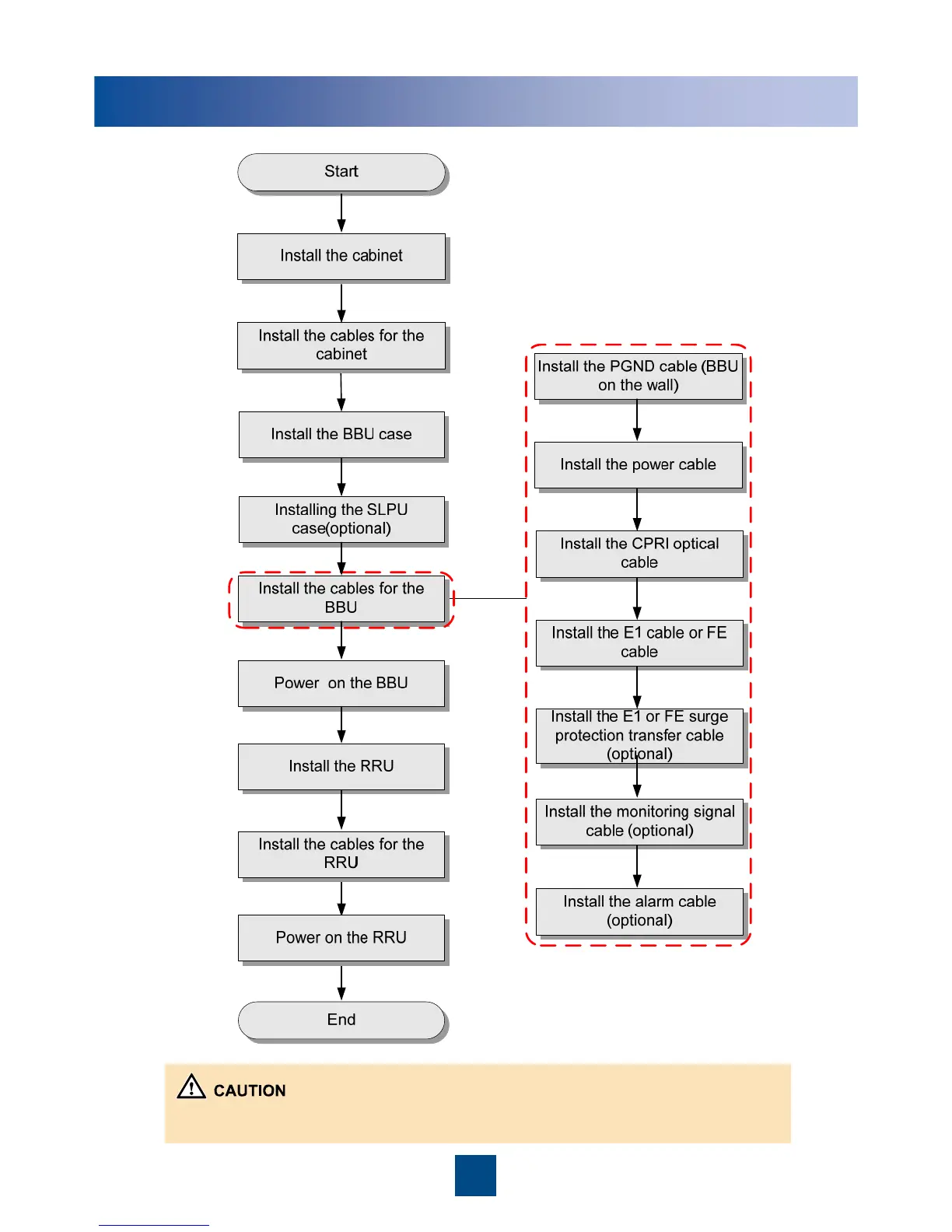
Installation Procedure
When the equipment is unpacked, it must be powered on in seven days. The maximum
duration of the power-off state of the equipment is 48 hours during maintenance.

Other manuals for Huawei BBU3900

Related product manuals