EasyManua.ls Logo

Huawei G510 - Receiver and Speaker

Huawei G510
96 pages
Print Icon
To Next Page IconTo Next Page
To Next Page IconTo Next Page
To Previous Page IconTo Previous Page
To Previous Page IconTo Previous Page
Loading...
G510 Maintenance Manual V1.0
INTERNAL
2013-01-28
Page 65 of 96
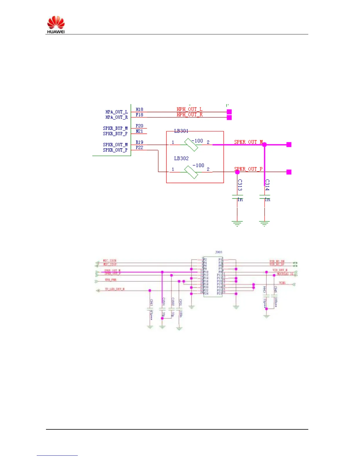
9.4.3 Receiver and Speaker
Speaker Circuit Diagram
Figure 9-28 shows the speaker circuit diagrams.
Figure 9-28 Speaker circuit diagrams

Related product manuals