EasyManua.ls Logo

Huawei u8800 - Voice Transmitting Failure; Receiver Failure

Huawei u8800
61 pages
Print Icon
To Next Page IconTo Next Page
To Next Page IconTo Next Page
To Previous Page IconTo Previous Page
To Previous Page IconTo Previous Page
Loading...
U8800 Maintenance Manual Basic Version V1.1 Internal
2011-03-21
Huawei confidential. No spreading without permission. Page 44 of 61
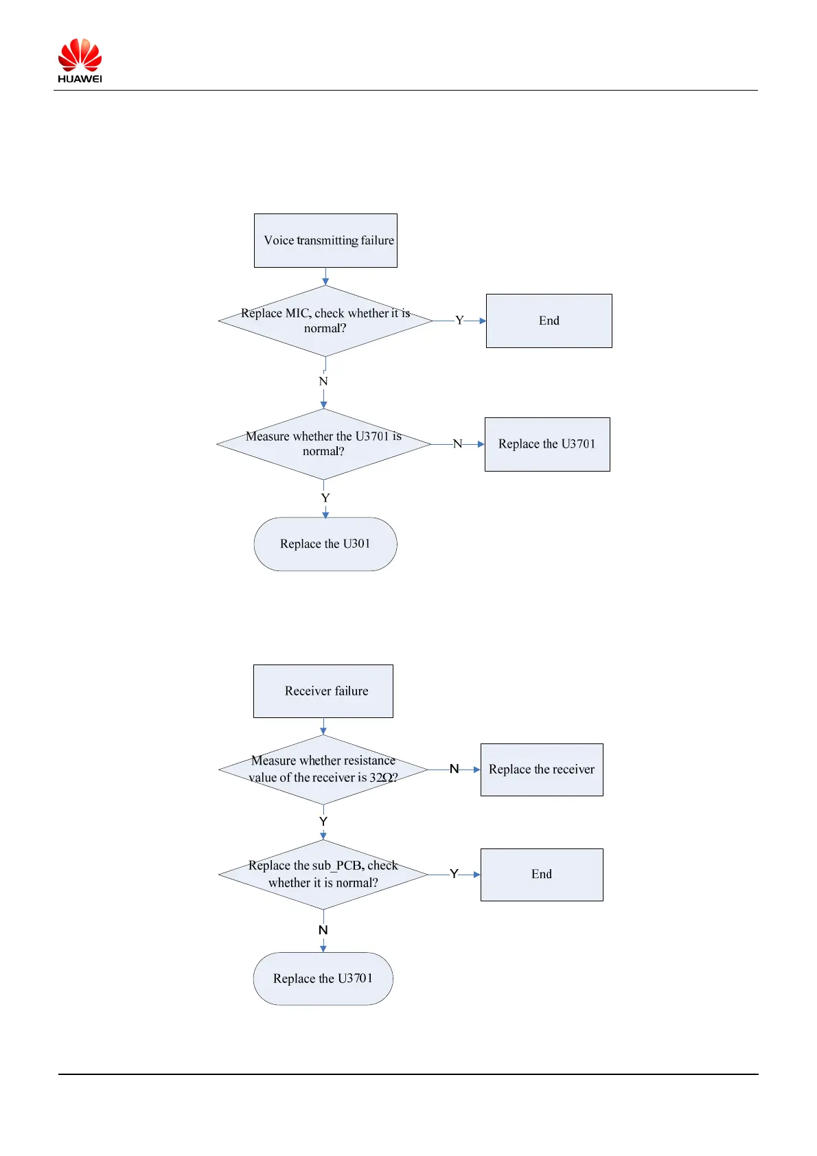
9.9.2 Voice Transmitting Failure
Reference Figure 9-6
9.9.3 Receiver Failure

Other manuals for Huawei u8800

Related product manuals