EasyManua.ls Logo

Huawei u8800 - Charge Failure

Huawei u8800
61 pages
Print Icon
To Next Page IconTo Next Page
To Next Page IconTo Next Page
To Previous Page IconTo Previous Page
To Previous Page IconTo Previous Page
Loading...
U8800 Maintenance Manual Basic Version V1.1 Internal
2011-03-21
Huawei confidential. No spreading without permission. Page 36 of 61
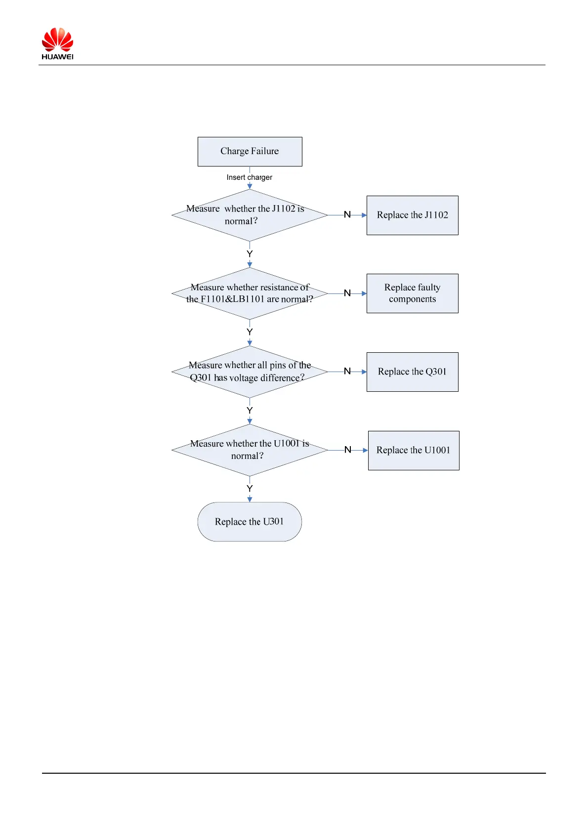
9.3 Charge Failure
Reference Figure 9-1