EasyManua.ls Logo

Hussmann LBN - Page 31

Hussmann LBN
32 pages
Print Icon
To Next Page IconTo Next Page
To Next Page IconTo Next Page
To Previous Page IconTo Previous Page
To Previous Page IconTo Previous Page
Loading...
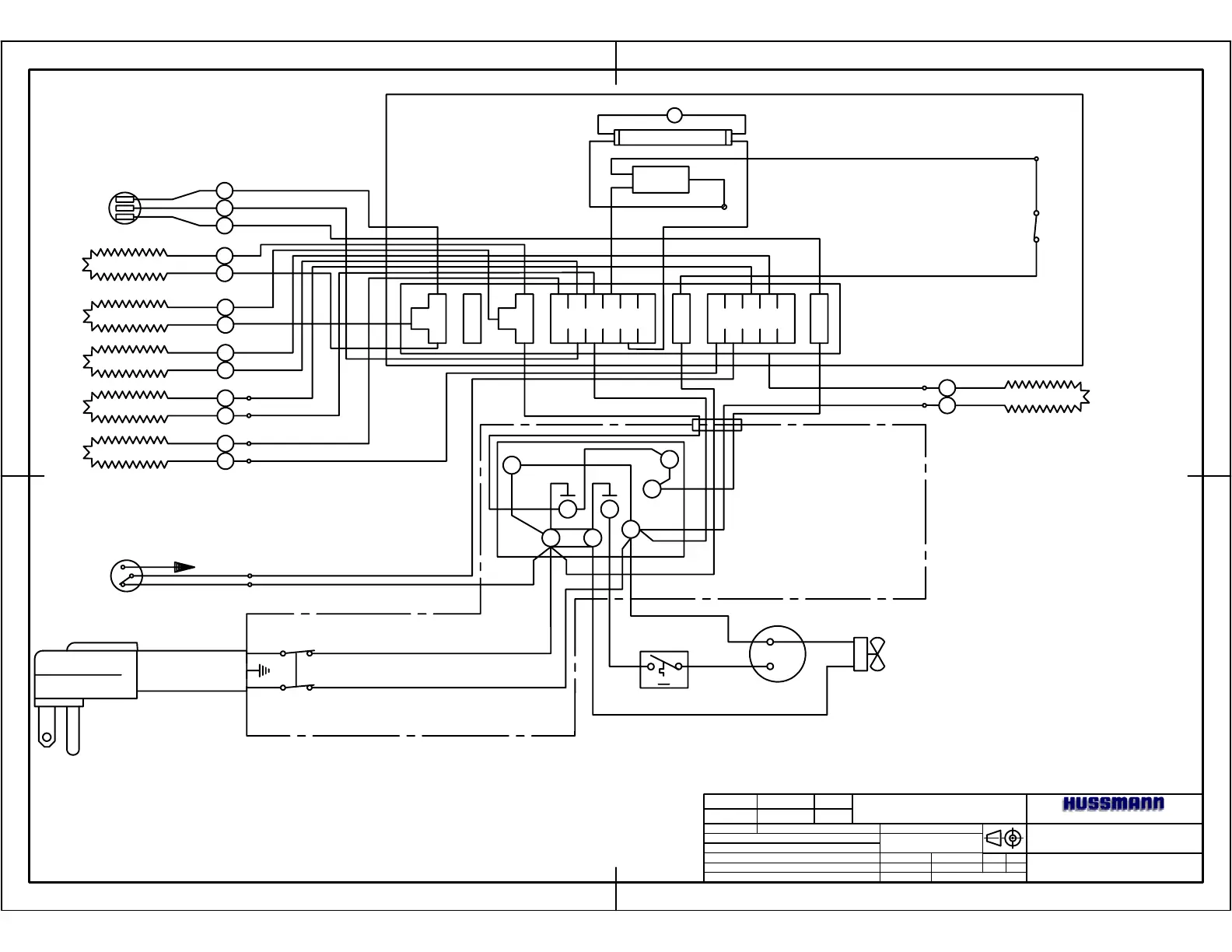
M100-2305
WIRING DIAGRAM
GLOVERSVILLE, NY 12078
REV EO # REV DATE REV BY
APPROVED BY
EO NUMBER
SCALE
SHEET #
DRAWN BY:
DATE DRAWN :
APPROVED BY:
JJH
08/19/03
-
INCHES
1 OF 1
-
-
-
-
-
TOLERANCES UNLESS OTHERWISE SPECIFIED: FRACTIONAL 1/32"
DECIMAL 0.031" ANGULAR 1° HOLE LOCATION & SPACING 1/64"
-
BLK
BALLAST
BLU
BLK
WHT
WHT
LAMP
BRN
10
32
4
9
24
23
17
31
19
18
15
20
21
13
26
22
16
14
27
39
29
25
28
40
30
29
16
2
DEFROST THERMOSTAT
26
30
COIL HEATER
39
40
COIL HEATER
7
18
NOSE HEATER
4
5
42
2
43
1
COMPRESSOR
TEMPERATURE
CONTROL
115V
60 Hz
BRN
BLK
RED
20
9
R.H. END HEATER
ANTI-CONDENSATE
HEATER THERMOSTAT
8
19
L.H. END HEATER
J
WHT
26
27
BLK
RED
PURP
BRN
BLK
4
RED
YEL
YEL
RED
RED
RED
RED
BLK
S
BLK
S
X
C
4
46
BLK
LIGHT
SWITCH
LIGHT FIXTURE
2
BLK
11
1
7
8
5
6
3
12
FRONT GLASS HEATER
WHT
ELECT. BOX
CONDENSER
FAN
N
3
WHT
LBN- 4 HERMETIC 115/60/1
BLK
BLK
POWER
SWITCH
WHT
S4
S2
BLK
S3
S1
BRN
SHEET 1 OF 2

Related product manuals