EasyManua.ls Logo

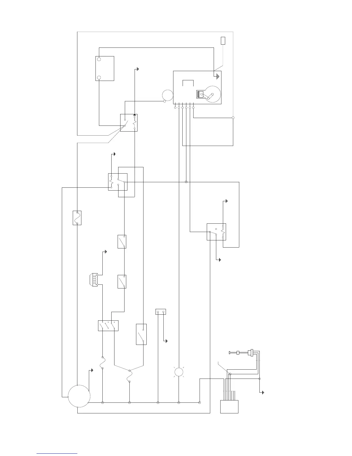
HUSTLER FasTrak SDX - Main Electrical Harness Schematic - Kohler

HUSTLER FasTrak SDX
45 pages
Print Icon
To Next Page IconTo Next Page
To Next Page IconTo Next Page
To Previous Page IconTo Previous Page
To Previous Page IconTo Previous Page
Loading...
REV C 7-2 121878
Main Electrical Harness Schematic — Kohler
ENGINE
KILL
RELAY
85
86
87
87a
30
BLK (18)
BLK (18)
BATTERY
-
+
BLK(4)
RED/BLK(18)
RED(4)
RED(4)
STARTER
SOLENOID
PUR(12)
BLK(18)
WHT/RED (20)
PIN 1
PIN 2
PIN 3
PIN 4
PIN 5
PIN 6
BLK (20)
PIN 7
PIN 8
PIN 1
PIN 2
PIN 3
BLK (20)
GRN/WHT (20)
GRN/WHT (20)
B
G
R
K
S
CLUTCH
NEUTRAL SWITCH
NEUTRAL SWITCH
SEAT SWITCH
RED/BLK(18)
RED(14)
BRN(18)
ORG/RED(16)
TAN(18)
TAN/RED(18)
TAN/ORG(18)
ORG/GRN(18)
BRN(18)
AUX
ORG(16)
ORG(18)
ORG(18)
BLK(18)
BLK(18)
TAN(18)
BLK(16)
ORG(16)
ORG(20)
ORG(12)
BLK(16)
IGNITION
SWITCH
CLUTCH
SWITCH
START
RELAY
30A
MASTER
FUSE
ORG(14)
OIL
PRESS
ORG(18)
A
B
C
YEL/BLK(18)
START
OIL PRESS
CHARGE
FUEL SOL
ENG KILL
CHARGE
GROUND
SPLICE
BLK(12)
1
2
3
4
ORG(16)
ORG(16)
85 86
87
87a
30
15A
10A
5
6
ORG/GRN(18)
FUEL GAUGE/
HOUR METER
FUEL
SENSOR
PUR(18)

Related product manuals