EasyManua.ls Logo

Hytera RD982 - Block Diagram

Hytera RD982
333 pages
Print Icon
To Next Page IconTo Next Page
To Next Page IconTo Next Page
To Previous Page IconTo Previous Page
To Previous Page IconTo Previous Page
Loading...
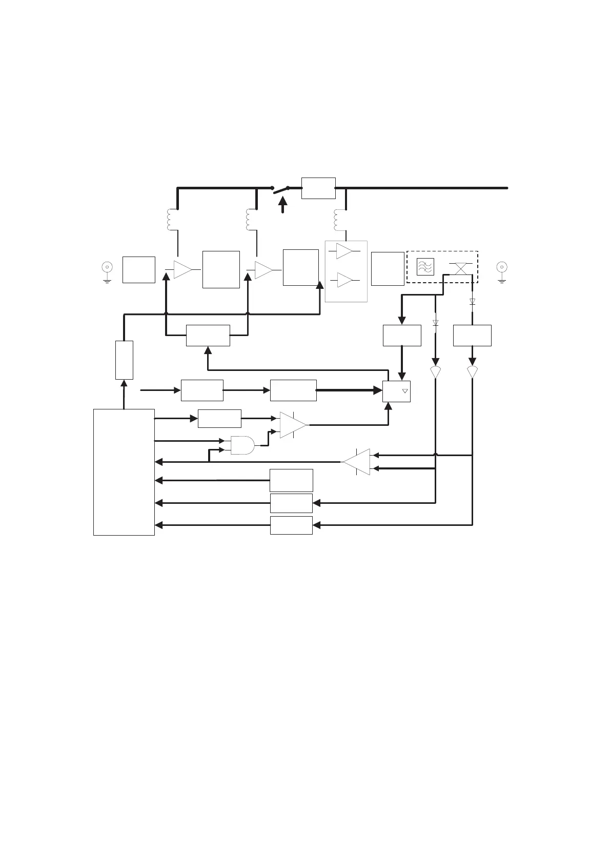
RD980
˄
PA
ߚ˅
MOSFET
RD01
Pre-driver
MOSFET
RD07
Driver
LDMOS
PD85035S-2
Power sensor
Harmonics Filters
RF Out
LDMOS
PD85035S-1
Matching/
Attenuation
5dB
Wideband
Matching
Network
50ohm
Matching
Network
13.6V,12A˄B+˅
28.5dBm
48.5dBm
Temp Sensor
ADC
0
0
0
0
0
DAC
Vset
APC
35.5dBm
V_Contr
Pr_DET
uP/DSP(BB)
RTH1,RTH2
Pad
Attenuator/20dB
Pad Attenuator
Log Amp
Po=47.5dBm
RFC RFC
RFC
ADC
Matching
13dBm
IL:<1.0dB
V_APC
Pf_DET
Sample FWD
Final_Bias(5V)
RFIN
5V LDO
XC6209F502P
R
5V
9.3V,1A
RF In
Bias_Setting
DAC
9V
Voltage
Regulator
9.3V,3A
7809
13.6V (B+)
PA_Enable
Diff. Amp
Diff. Amp
Temp_Protect_Volt
VSWR_Protect_Volt
5';%ORFN'LDJUDP3$6HFWLRQ
%ORFN'LD
J
UDP


Other manuals for Hytera RD982

Related product manuals