EasyManua.ls Logo

Hytera RD985 - Page 224

Hytera RD985
333 pages
Print Icon
To Next Page IconTo Next Page
To Next Page IconTo Next Page
To Previous Page IconTo Previous Page
To Previous Page IconTo Previous Page
Loading...
5
5
4
4
3
3
2
2
1
1
D D
C C
B B
A A
VCO_out
VCO_out
CV
T1/T2
T9V
mod1
T9V
Fback
T5V
Model Name:
Prepare:
File No.:
Rev:
Date:
Page:
of
Part Name:
HYT Science&technology Co.Ltd.
Check:
Approve:
1.0
12
Friday, December 17, 2010
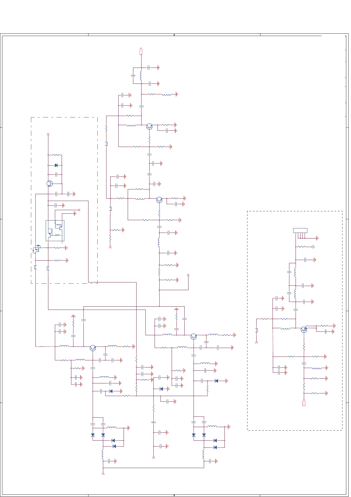
Exciter VCO and Pre_Drive
HYT-RD-SCD-CD-
TR-988 Exciter Board
Model Name:
Prepare:
File No.:
Rev:
Date:
Page:
of
Part Name:
HYT Science&technology Co.Ltd.
Check:
Approve:
1.0
12
Friday, December 17, 2010
Exciter VCO and Pre_Drive
HYT-RD-SCD-CD-
TR-988 Exciter Board
Model Name:
Prepare:
File No.:
Rev:
Date:
Page:
of
Part Name:
HYT Science&technology Co.Ltd.
Check:
Approve:
1.0
12
Friday, December 17, 2010
Exciter VCO and Pre_Drive
HYT-RD-SCD-CD-
TR-988 Exciter Board
PA Pre_Drive
VCO
VCO Power
VCO Buffer
Pout=16 dBm
Exciter output
RD980 U(3)
▔ࢅ⧚೒˄
VCO
ǃ
buffer
Pre_Driver
⬉䏃˅
C163
3p
C163
3p
L113 18nL113 18n
D104D104
2 1
D109D109
2 1
R117
3.3k
R117
3.3k
R115
47k
R115
47k
C152
5p
C152
5p
C137
NC
C137
NC
D102D102
12
R116
100k
R116
100k
R105
8.2k
R105
8.2k
R135
120
R135
120
R129
220
R129
220
L105
470n
L105
470n
L107
BLM18AG601SN1
L107
BLM18AG601SN1
12
C169
2p
C169
2p
R145
0
R145
0
C102
470P
C102
470P
C154
0.5p
C154
0.5p
L114
0
L114
0
C127
1000p
C127
1000p
C141
39p
C141
39p
D105D105
2 1
L102
601SN1
L102
601SN1
1 2
R127
27
R127
27
C114
3.6p
C114
3.6p
D106
NC
D106
NC
2 1
R120
15k
R120
15k
C134
NC
C134
NC
L103601SN1 L103601SN1
1 2
R141
0
R141
0
C143
NC
C143
NC
Q102Q102
2
3 1
C117
220p
C117
220p
L109
470n
L109
470n
Q108Q108
2
3
4
1
R110
150
R110
150
C136
NC
C136
NC
C112
8p
C112
8p
L117
470n
L117
470n
Q104Q104
2
31
R121
0
R121
0
C115
0.5p
C115
0.5p
C120
27p
C120
27p
C168
4.7p
C168
4.7p
C109
0.1u
C109
0.1u
C142
NC
C142
NC
D108D108
21
C133
4p
C133
4p
C157
56p
C157
56p
TP101
Pout
TP101
Pout
1
C148
470p
C148
470p
R132
39
R132
39
C161
470p
C161
470p
R109
NC
R109
NC
C167
3p
C167
3p
C132 4.7uC132 4.7u
R146
0
R146
0
C131
3.6p
C131
3.6p
L119
12.5n
L119
12.5n
R102
100K
R102
100K
J101
Fout
J101
Fout
1
2
3
4
5
R138
30k
R138
30k
C123
470p
C123
470p
R111
22n
R111
22n
C125
4p
C125
4p
R124
0
R124
0
C139
0.1u
C139
0.1u
C160
22p
C160
22p
R144
2.7k
R144
2.7k
R112
120
R112
120
C170
NC
C170
NC
C135
NC
C135
NC
R126
8.2k
R126
8.2k
R134
22n
R134
22n
C144
NC
C144
NC
L115
470n
L115
470n
C113
39p
C113
39p
C162
0.1u
C162
0.1u
R108
0
R108
0
C150
5p
C150
5p
L122
BLM18AG601SN1
L122
BLM18AG601SN1
12
R136
100
R136
100
C124
0.1u
C124
0.1u
C105
470p
C105
470p
R119
39k
R119
39k
R103
100K
R103
100K
R140
82
R140
82
C121
470p
C121
470p
C110
470p
C110
470p
C145
NC
C145
NC
L123
56n
L123
56n
R106
100
R106
100
L108
33n
L108
33n
L110
BLM18AG601SN1
L110
BLM18AG601SN1
12
+
C107
4.7u/10V
+
C107
4.7u/10V
C147
0.1u
C147
0.1u
C156
33p
C156
33p
L125
18n
L125
18n
R142
82
R142
82
L111
100n
L111
100n
C165
12p
C165
12p
L104
470n
L104
470n
C101
5p
C101
5p
C128
12p
C128
12p
C151
3.6p
C151
3.6p
D103D103
21
R125
3.3k
R125
3.3k
L126
12n
L126
12n
D110D110
2 1
C140
NC
C140
NC
Q106Q106
1
32
L120
39n
L120
39n
R137
3.3k
R137
3.3k
C108
220p
C108
220p
R101
3.3k
R101
3.3k
C171
470p
C171
470p
Q107Q107
2
31
D111
NC
D111
NC
2 1
C104
470P
C104
470P
R143
82
R143
82
R114
3.3k
R114
3.3k
D112
1sv279
D112
1sv279
2 1
C122
0.1u
C122
0.1u
C146
220p
C146
220p
C149
NC
C149
NC
Q103Q103
1
2
34
5
C166
15p
C166
15p
C111
7p
C111
7p
L106
12.5n
L106
12.5n
R139
15k
R139
15k
C172
0.1u
C172
0.1u
L101
470nH
L101
470nH
C130
24p
C130
24p
C126
0.1u
C126
0.1u
C164
3p
C164
3p
C153
3.6p
C153
3.6p
C118
3.6p
C118
3.6p
D101D101
21
D107D107
21
R118
15k
R118
15k
L112
100n
L112
100n
R133
100
R133
100
R130
6.8k
R130
6.8k
L116
NC
L116
NC
L121
470n
L121
470n
R123
27
R123
27
C106
0.1u
C106
0.1u
C103
470P
C103
470P
C116
56p
C116
56p
L118
470nH
L118
470nH
Q105Q105
1
32
R104
4.7K
R104
4.7K
C138
470p
C138
470p
L124
18n
L124
18n
C159
2.4p
C159
2.4p
R107
150
R107
150
Q101Q101
2
31
R131
8.2k
R131
8.2k
R122
NC
R122
NC
R128
220
R128
220
C129
12p
C129
12p
C158
220p
C158
220p
RD98X Schematic Diagram (Exciter_VCO/Buffer/Pre_Driver Circuit)
221

Other manuals for Hytera RD985

Related product manuals