EasyManua.ls Logo

IMO VXSM550-3 - Troubleshooting: Overheat and Overload Alarms

Default Icon
114 pages
Print Icon
To Next Page IconTo Next Page
To Next Page IconTo Next Page
To Previous Page IconTo Previous Page
To Previous Page IconTo Previous Page
Loading...
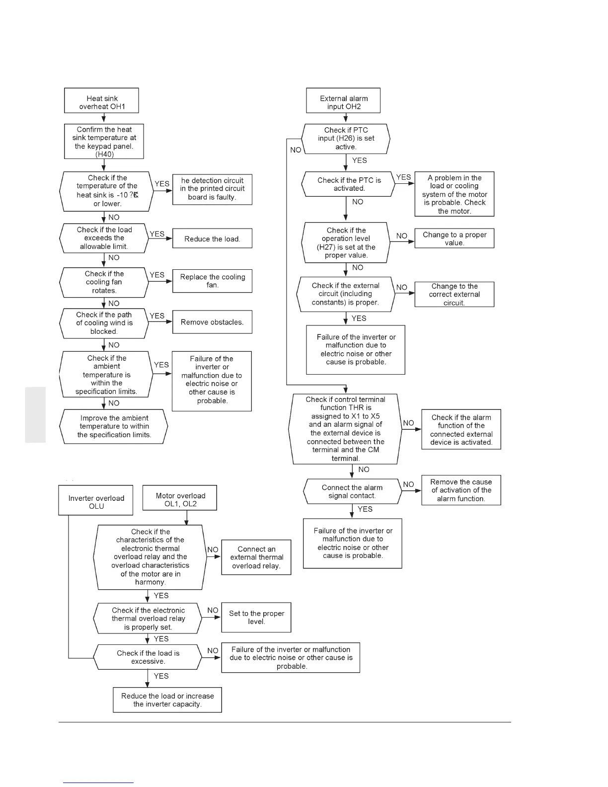
7-3 Troubleshooting
6) Inverter overload, motor overload
4) Inverter inside overheat or heat sink
overheat
(5) Eternal alarm input
7

Table of Contents

Related product manuals