EasyManua.ls Logo

IMO VXSM550-3 - Troubleshooting: Memory, Communication, and Phase Loss Errors

Default Icon
114 pages
Print Icon
To Next Page IconTo Next Page
To Next Page IconTo Next Page
To Previous Page IconTo Previous Page
To Previous Page IconTo Previous Page
Loading...
Troubleshooting 7-4
7
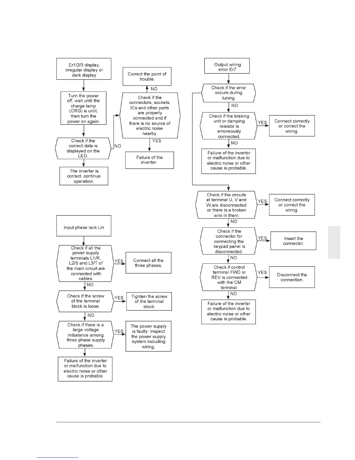
(7) Memory error Er1, keypad panel
communication error Er2, CPU error Er3
8) Output wiring error
(9) Input phase loss

Table of Contents

Related product manuals