EasyManua.ls Logo

Infinity HTS-20 - Hts-20 Rev B Schematic

Infinity HTS-20
34 pages
Print Icon
To Next Page IconTo Next Page
To Next Page IconTo Next Page
To Previous Page IconTo Previous Page
To Previous Page IconTo Previous Page
Loading...
33
2
1
3
CON3
3
2
1
SW101
0
180
D1
KBU401
.1u
C4
.1u
C3
1
2
3
4
CHOCK-COIL
L1
13
-
12
+
14
IC101:D
TL074
C103
.01u
R108
10K
R107
10K
3
1
2
VR101
5KA
.0022u
C104
2
1
3
JK102
VOL.
L
LINE IN
R
R109
330K
D123
1N4148
D124
1N4148
SPK OUT
1
2
3
4
+
-
LCH
RCH
-
+
JK101:A
5
6
7
8
+
-
LCH
RCH
-
+
JK101:B
R105
100K
R106
100K
100 1W
R104
R103
100 1W
R102
100 1W
R101
100 1W
C102
220u 50V
C101
220u 50V
SPK IN
3
2
1
2SA1015
Q13
1M
R13
LED11
(G.R)
R17
4K7
3K
R16
3
2
1
2SC1815
Q11
3
2
1
2SC1815
Q12
C11
100u 35V
2K2
R12
R11
10K
R14
470K
R117
16K5
10K
R112
R113
10K
R111
10K
C116
.1u
.1u
C115
R116
270K
D11
1N4749A
24V
1K
R15
R115
6K8
C114
.1u
R114
36K
1
2
-
3
+
4
11
IC101:A
TL074
6
-
5
+
7
IC101:B
TL074
C118
.33u
R119
6K8
.01u
C121
R121
22K
R118
16K5
C119
.033u
R122
220K
R129
47K
D121
1N4148
10K 1/4W
R124
R126
1K5 1/4W
.0033u
C130
R130
22K
68K
R5
10K
R6
R2
820 5W
R1
820 5W
4.7R
R4
C6
.1u 63V
4700u/50V
C2
4700u/50V
C1
D4
15-3
D3
15-3
C7
.1u
6.2V
1N5234
D2
.1u
C9
.1u
C10
C5
.1u 63V
2K 2W
R3
6
-
5
+
7
BA4558
IC102:B
OFF
1
2
3
SW102
ON
9
-
10
+
8
IC101:C
TL074
1K5 1/4W
R127
1N4148
D122
R128
47K
C129
.01u
R123
4K7
10K 1/4W
R125
1
2
-
3
+
8
4
BA4558
IC102:A
R131
4K7
R22
33K
J102
J101
L41
F.B
L42
F.B
C32
22u 50V
C33
.1u 100V
L22
110uH
C26
.1u
V+
+6V
V-
4u7 50V
C8
4
IN
3
GND
2
-15V
5
S/D
6
+15V
7
V-
8
V-
9
V-
10
O/P
11
V+
12
V+
14
6V
13
V+
1
FB
15
LIMIT
PWR MODULE
CN1
SWD120 / HTS-20 SUB AMP
-15V
+15V
R33
3K3
.47u
C31
3
1
2
Q33
2N5551
47K
R32
R31
1M5
D31
0.5W 33V
1N5256
R23
100K
.1 1/2W
R34
1K
R37
.1 1/2W
R35
.1 1/2W
R36
2
3
1
Q32
2N5401
R38
1K
2
3
1
2N5401
Q31
B
C
D
E
F
G
H
1
2
3
4
5
6
1
2
3
4
5
6
A
7
8
9
10
A
7
8
9
10
H
G
B
C
D
E
F
00360
L
N
X'FORMER
FUSE 2A
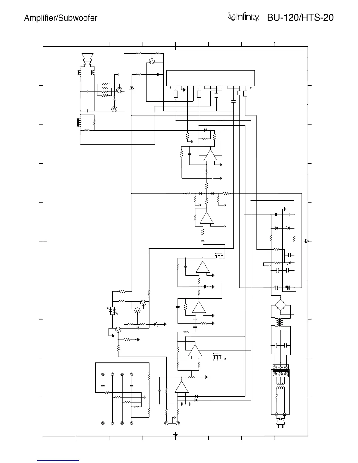
HTS-20 REV B SCHEMATIC

Other manuals for Infinity HTS-20

Related product manuals