EasyManua.ls Logo

Integra DPS-6.5 - Connecting to an AV Receiver; Connecting the Digital Output; Connecting the Analog Output

Integra DPS-6.5
64 pages
Print Icon
To Next Page IconTo Next Page
To Next Page IconTo Next Page
To Previous Page IconTo Previous Page
To Previous Page IconTo Previous Page
Loading...
20
Connecting the DPS-6.5
—Continued
You can connect this player to your AV receiver using the
multichannel analog outputs or one of the digital out-
puts. In addition to these connections, you should also
connect the 2 channel analog outputs for compatibility
with all discs. You’ll probably also want to connect a
video output to your AV receiver. You can use any of the
video outputs available on this player.
Before connecting
When you connect the DPS-6.5 to the amplifier, be
sure to turn off the power and unplug both units from
the mains before making any connections. Otherwise,
the speakers may be damaged.
Connect the plugs securely.
To enjoy surround sound you need to connect this player
to an AV receiver using a digital output. This player has
both coaxial and optical digital jacks; use whichever is
convenient.
To record the audio from a CD-R disc etc. to a cassette
or CDR recorder that’s connected to the AV receiver, and
when your AV receiver has Zone2, you must connect the
DPS-6.5’s analog audio outputs to the AV receiver.
You’ll probably also want to connect a video output to
your AV receiver. You can use any of the video outputs
available on this player (the illustration shows a standard
(composite) connection).
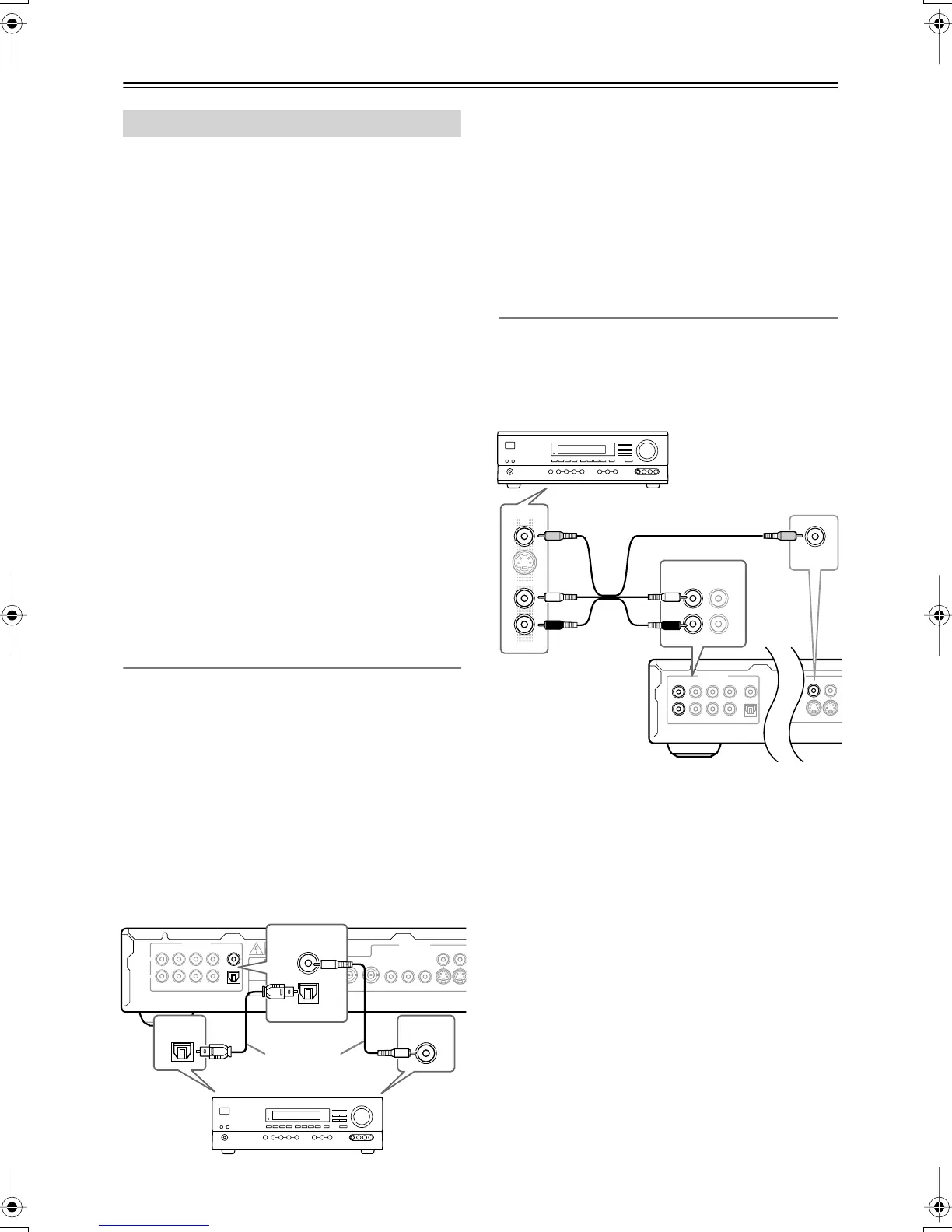
Connecting the Digital Output
This player has both optical and coaxial-type digital
audio outputs for connection to an AV receiver. Connect
whichever is convenient.
In addition to a digital connection, we recommend also
connecting using the stereo analog connection.
Depending on the capabilities of your AV receiver, you
might have to set up this player to output only digital
audio in a compatible format. See Digital Audio Out set-
tings on page 43 and refer to the operating instructions
that came with your AV receiver.
1. Connect one of DIGITAL AUDIO OUTPUT jacks
on this player to a digital input on your AV receiver.
This enables you to listen to surround sound.
For an optical connection, use an optical cable (not sup-
plied) to connect the “OPTICAL DIGITAL AUDIO
OUTPUT” jack to an optical input on your AV receiver.
For a coaxial connection, use a coaxial cable (similar to
the supplied video cable) to connect the “COAXIAL
DIGITAL AUDIO OUTPUT” jack to a coaxial input on
your AV receiver.
Connecting the Analog Output
1. Connect the FRONT/D.MIX 1 or 2 AUDIO OUT-
PUT and VIDEO OUTPUT jacks on this player
to a set of analog audio and video inputs on your
AV r eceiver.
The diagram shows standard video connections, but you
can alternatively use the S Video or component video
connections if they’re available.
2. Connect the AV receiver’s video output to a video
input on your TV.
You can use the S Video or component video jacks to
connect to the AV receiver if you prefer.
Tip:
•You usually have to connect the same kind of video
cable between your DPS-6.5 and AV receiver, and
between your AV receiver and TV.
Connecting to an AV Receiver
VIDEO
OUTPUT
VIDEO
S VIDEO
PBY
P
R
PBY
P
R
COMPONENT 2 COMPONENT 1
MODEL NO.
DPS
-
6.5
RATING
:
AC 120
V 60Hz 11
W
SUPER AUDIO CD & DVD AUDIO/
VIDEO PLAYER
 
R
L
SURR CENTER
12
FRONT/D. MIX
AUDIO OUTPUT
DIGITAL
SUB
WOOFER
OPTICAL
COAXIAL
DIGITAL
OPTICAL
COAXIAL
COAXIAL
OPTICAL
AV receiver
Connect one
or the other
VIDEO
S VIDEO
Y
R
L
SURR CENTER
1 2
FRONT/D. MIX
AUDIO OUTPUT
DIGITAL
SUB
WOOFER
OPTICAL
COAXIAL
IN
FRONT
DVD
L
R
VIDEO
1 2
FRONT/D. MIX
AV receiver
DPS-6.5.book Page 20 Thursday, August 5, 2004 3:27 PM

Table of Contents

Other manuals for Integra DPS-6.5

Related product manuals