EasyManua.ls Logo

INVT GD350-045G/055P-45-AS-B

INVT GD350-045G/055P-45-AS-B
372 pages
To Next Page IconTo Next Page
To Next Page IconTo Next Page
To Previous Page IconTo Previous Page
To Previous Page IconTo Previous Page
Loading...
Goodrive350 IP55 High-ingress Protection Series VFD Troubleshooting
-261-
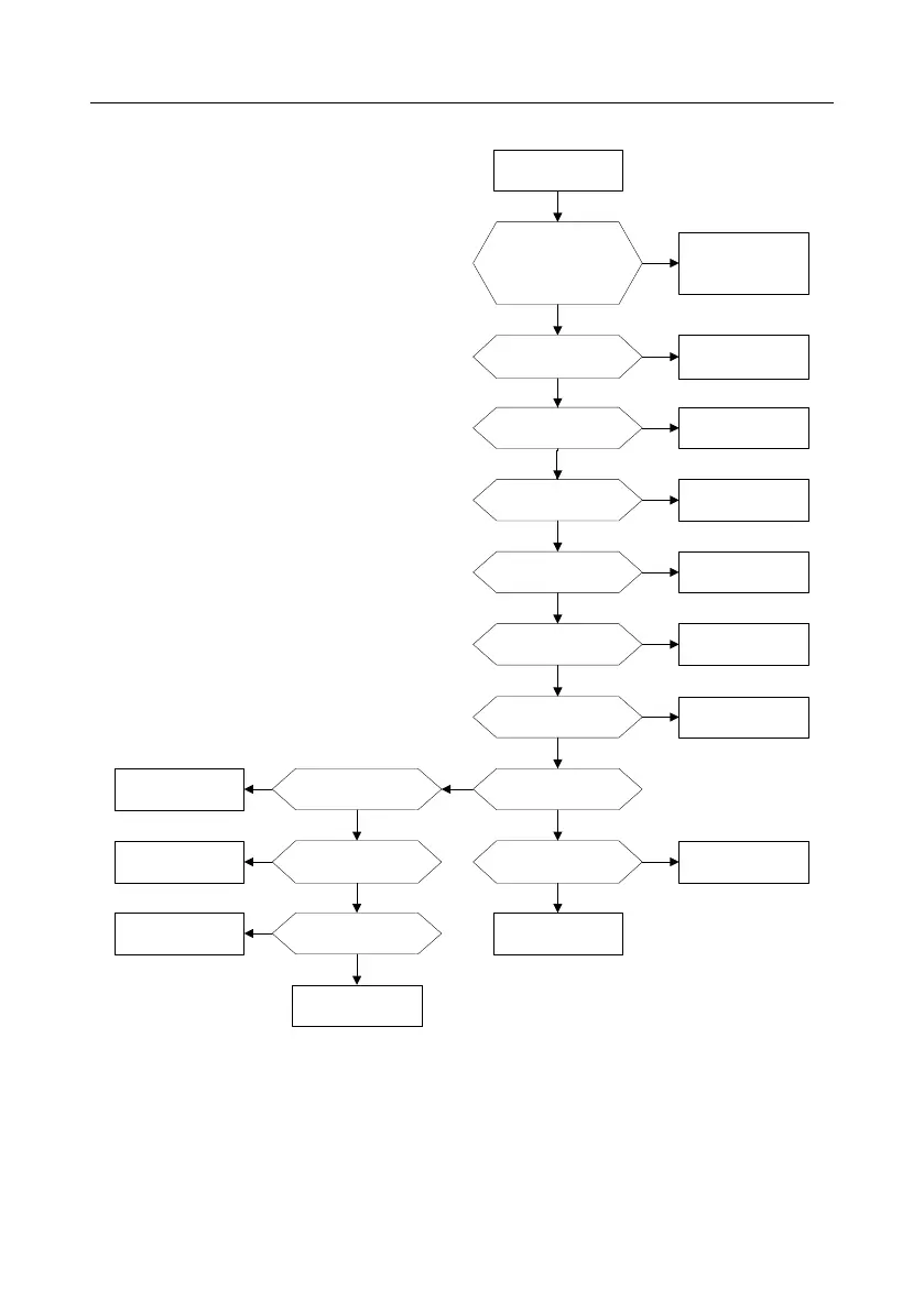
7.6.8 Overcurrent
If it is a VFD fault,
contact our company
Set the
V/F vibration control
parameters properly
Adjust the V/F curve
Whether unusual
vibration occurs on
the motor?
Decrease the torque
boost
Whether the multi-
dots V/F curve is set
properly?
If it is a VFD fault,
contact our company
Whether the torque
boost is too high?
Set the ASR and ACR
parameters properly
Remove the
interference sources
Whether it is V/F
control?
Adjust the ACC/DEC
time
Whether there are
interference sources?
Perform parameter
autotuning
Whether the
ACC/DEC time is too
short?
Set the motor type and
parameters correctly
Whether parameter
autotuning is
performed?
Replace the motor
Whether the motor is
short to ground?
Rectify the short-to-
ground fault, and
configure the motor
cables properly
Overcurrent
Whether the motor type and
parameters are set correctly?
Whether the ASR and ACR
parameters are set properly?
Yes
No
Yes
No
Yes
No
Yes
No
Yes
No
Yes
No
Yes
No
No
Yes
Yes
No
No
Yes
Yes
No
Yes
No
Reduce the load and
increase the capacity of
the VFD
Whether the load is
too heavy?
Whether UVW on the
output side of the VFD is
short to ground? Remove
the motor cable and
checked whether it is
connected to earth.

Table of Contents

Related product manuals