EasyManua.ls Logo

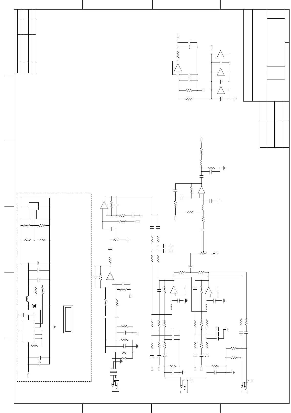
ION Explorer - Schematics; Preamp

ION Explorer
10 pages
Print Icon
To Next Page IconTo Next Page
To Next Page IconTo Next Page
To Previous Page IconTo Previous Page
To Previous Page IconTo Previous Page
Loading...
A2
14
REV:SIZE:CODE:
DRAWN: DATED:
DATED:CHECKED:
QUALITY CONTROL: DATED:
DATED:RELEASED:
COMPANY:
TITLE:
DRAWING NO:
SHEET: OFSCALE:
REVISION RECORD
A
B
C
D
DATE:
123456
D
C
B
A
LTR ECO NO: APPROVED:
MIC
Master VOLUME
INPUT DC12V +5V 1A
+5V/3.0A
IPA76C
PRE
C1
102
C28
102
R50
20K
R51
20K
R16
10K
ESD1
ESD2
-
+
3
2
1
U2-A
TJM4558
-
+
5
6
7
U2-B
TJM4558
C56
47P
C12
47P
R17
40.2K
R18
4.99K
R19
4.99K
R20
40.2K
R36
20K
R21
4.7K
C22
47P
R33
30K
C15
331
R24
1K
C38
221
C39
1uF
-
+
3
2
1
U5-A
TJM4558
R45
4.53K
R46
18K
C40
33P
C41
221
C42
1uF
-
+
5
6
7
U5-B
TJM4558
R47
4.53K
R48
18K
C43
33P
-
+
3
2
1
U7-A
TJM4558
R49
5.1K
R52
5.1K
C44
4.7uF
R53
1K
R54
1K
R55
86.6k
C46
273
R61
1K
R62
100
R63
10K
R64
100K
R65
100K
R66
1K
R67
330
R68
1K
R70
330
C48
331
C49
331
C50
331
C51
331
L1
2.2uH
L2
2.2uH
C52
101
C53
101
L3
2.2uH
C54
101
L4
2.2uH
C55
101
1
2
3
4
5
J2
AUX IN
R76
5.1K
R77
1K
R78
5.1K
R79
1K
C65
331
C66
331
1
2
3
4
5
J3
AUX OUT
R80
3.4K
R81
3.4K
R82
1.8K
R83
1.8K
R84
1.8k
R85
10K
C70
331
R86
1.8k
8
4
U7-C
TJM4558
-
+
5
6
7
U7-B
TJM4558
R87
27K
R88
27K
C71
104
C72
104
R89
22
C73
1000uF
8
4
U5-C
TJM4558
8
4
U2-C
TJM4558
C75
104
C76
104
C77
104
S
T
R
TS
RS
J8
1
+VBUS
2
D-
3
D+
4
GND
5
6
USB1
D10
B540C-13-F
L9
220uH
C160
273
R191
75K
R192
100K
CW
1
2
3
VR4
A10K
CW
1
2
3
VR1
A10K
R43
1K
R69
3.01K
R71
49.9K
R72
49.9K
R74
43.2K
R90
75K
C37
104
C57
105
C60
104
C61
470uF/25V
C89
470uF/25V
1
2
3
J5
1
2
3
J7
C11
224
C29
224
C17
105
C20
105
C21
105
C62
105
C67
105
C68
105
C14
4.7uf
C58
4.7uF
C59
4.7uF
C63
105
C64
105
C45
4.7uf
C47
4.7uf
C74
4.7uf
7
IPK
8
DRV_C
1
SW_C
2
SW_E
5
-CVOMP
3
CT
4
GND
6
VCC
U14
MC34063AD
R115
0.22/0.5W
C104
150P
GND
GND
BIAS
BIAS
BIAS
BIAS
BT_L
TL
TR
BIAS
VDD
AIN
BIAS
VCC
BT_R

Related product manuals