EasyManua.ls Logo

Jacobsen Eclipse 118 - Electrical Schematic; Gas Engine; Light Kit; Power Module

Jacobsen Eclipse 118
152 pages
Print Icon
To Next Page IconTo Next Page
To Next Page IconTo Next Page
To Previous Page IconTo Previous Page
To Previous Page IconTo Previous Page
Loading...
92
BKRD
U2
SW1
CB
A
D
F
E
OG/YEOG/YEOG/YE
+
-
B1
B2
F1
B3
B4
CB1
SW2
U1
Battery Power
Module
Gas Engine
Power Module
U3
R1
R2
M1
M2
+
-
+
-
+
-
PM1(+)
PM1(-)
PM1(-)
PM2
RD
PM1(+)
PM1(-)
PM1(+)
Light(+)
Light (-)
Light (+)
RD
RDRD
RD
RD RD
RD
RD
SHLD
RD
BK
RD
RD
BK
BK
RD
RD
BK
BK
SHLD
SHLD
RD
BK
BK
BK
BK
BK
BK
RD
BK
YE/OG
YE
OG
SHLD
RD
BK
SHLD
SHLD
CLR
CLR
RD
RD
BK
BK
CLR
RD
BK
PK/BU
RD
RD
+ 48V
+ 48V
Ignition
Start
Shield
+ 15 V
Gnd
Shield
HI
Lo
- 48V
- 48V
+ 48V
+48V
POT-
POT+
Ground
Ground
Mow
+15 V
Backlap
Shield
Gnd
Wiper
+5 V
+5 V
Wiper
Gnd
Shield
+15 V
Gnd
Shield
HI
Lo
J1-1
J1-2
J1-11
J1-12
J5-5
J5-6
J5-7
J5-8
J5-1
J5-2
J5-3
J5-4
J1-3
J1-10
J1-8
J1-4
J1-9
J4-7
321
654
J4-6
J4-1
J3-1
J3-3
J3-4
J3-5
BK
BU
BU
RD
J3-2
J3-6
J1-7
J1-5
J1-6
J4-5
J4-8
J4-2
J4-3
J4-4
CLR
RD
BK
SHLD
BK
BK
BK
BK
Light(-)
PM2
BK
RD
RD
BK
BK
RD
RD
BK
BK
SHLD
+ 48V
+48V
POT-
POT+
Ground
Ground
J2-1
J2-3
J2-4
J2-5
BK
BK
J2-2
J2-6
O : E+F
Run: C+D; A+F
Start: A+B; C+D
Light Kit
Ignition
Coil
Spark
Plug
Engine
Switch
L1
BK
Key
P
N
U4
ECLIPSE
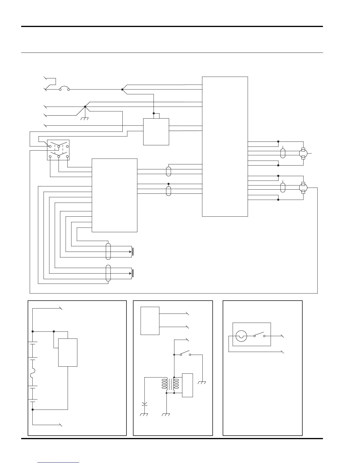
22.1 Electrical Schematic
Serial No. All

Table of Contents

Related product manuals