EasyManua.ls Logo

JBL GX-A604 - Page 18

JBL GX-A604
18 pages
Print Icon
To Previous Page IconTo Previous Page
To Previous Page IconTo Previous Page
Loading...
1 2 3 4 5 6 78
A
B
C
D
8
7654321
D
C
B
1 2
C11A
333P
C23A
333P
R11A
91K
R10A
43K
R14A
220R
12
R12A
220R
R15A
22K
C11B
333P
C23B
333P R11B
91K
R10B
43K
R14B
220R
R12B
220R
R15B
22K
FL FULL
FR FULL
FR HP
2
3
1
84
U4A
4558
+15V
-15V
6
5
7
U4B
4558
FL HP
HI 80HZ
C14E
0R
C14F
0R
C15
104P
C14A
104P
PGND
GND
1
2
3
4
5
6
7
8
9
10
CN1
10P
SP REM
RCA PROT
+15V
-15V
RL SG
RR SG
FR SG
FL SG
SW1A
110103000017
4 5
6
SW1B
110103000017
7
8
9
10
SW1C
110103000040
R50C
10K
C50C
47P
R53C
11K
R51C
10K
R52C
9.1K
C51C
333P
R55C
9.1K
C52C
823P
R54C
11K
2
3
4
1
-
11
+
U8A
TL074
13
12
14
U8D
TL074
6
5
7
U8B
TL074
1
2
3
VR4A
C100K
4
5
6
VR4B
C100K
LP RL
FULL RL
HP RL
R50D
10K
C50D
47P
R53D
11K
R51D
10K
R52D
9.1K
C51D
333P
R55D
9.1K
C52D
823P
R54D
11K
13
12
14
U9D
TL074
2
3
4
1
-
11
+U9A
TL074
9
10
8
U9C
TL074
7
8
9
VR4C
C100K
10
11
12
VR4D
C100K
HP RR
LP RR
FULL RR
3 2
1
4
SW3A
110103000062
7 6
5
8
SW3B
110103000062
9
10
11
12
SW3C
110103000062
9
10
8
U8C
TL074
6
5
7
U9B
TL074
R56C
22K
R57C
7.5K
R60C
15K
R61C
10K
C53C
47P
+15V
-15V
R56D
22K
12
R59D
0R
R60D
10K
C53D
47P
+15V
-15V
SP REM
PROT
+15V
-15V
FR1
FL1
R62C
47R
RL+SG
RR-SG
FR-SG
FL+SG
LED1
ON
LED2
PROT
R7P
2K
R8P
1K
+15V
LED-PRO
FL+SG
FR-SG
LED- P RO
RR-S G
RL+ S G
PROT
SP REM
+15V
-15V
R62D
47R
R63C
470K
R63D
470K
R64D
470K
R64C
470K
RL1
RR1
R21A
47R
2
3
1
84
U5A
4558
-15V
+15V
R20A
15K
R19A
10K
R16A
7.5K
C15A
47P
R21B
47R
6
5
7
U5B
4558
R19B
0R
R20B
10K
C15B
47P
R12D
220R
R12C
220R
P LED
020123000009
020123000009
R1
4.7R
R2E
4.7R
R11
4.7R
R4
4.7R
R5
4.7R
R6
4.7R
C1
104P
C8
104P
C10
104P
C12
104P
C13
104P
C14
104P
C16
104P
C27
104P
R9
4.7R
R10
4.7R
J129
0R
J130
0R
J131
0R
PTC3
080513000014
R71C
3.3K
R71D
3.3K
PTC4
080513000014
PTC1
080513000014
R71A
3.3K
PTC2
080513000014
R71B
3.3K
J111
0R
J175
470R
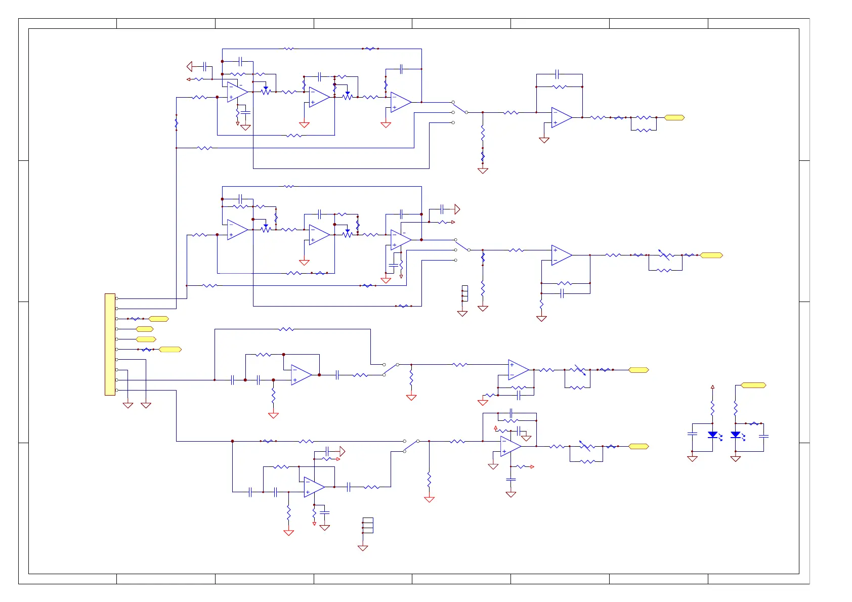
R53C,D/R 54C,D 10K to 11K/11.5K to 11K 05-13T2-01

Other manuals for JBL GX-A604

Related product manuals