EasyManua.ls Logo

Jensen VX4014 - Wiring Diagram

Jensen VX4014
103 pages
Print Icon
To Next Page IconTo Next Page
To Next Page IconTo Next Page
To Previous Page IconTo Previous Page
To Previous Page IconTo Previous Page
Loading...
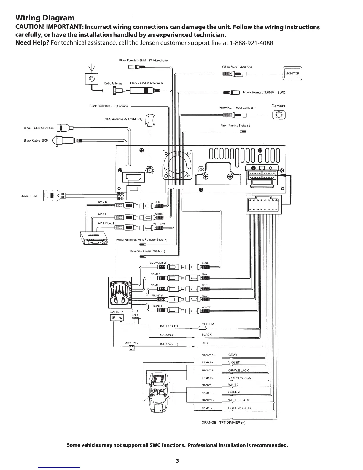
Wiring Diagram
CAUTION! IMPORTANT: Incorrect
wiring
connections can
damage
the
unit.
Follow
the
wiring
instructions
carefully,
or
have
the
installation
handled
by
an experienced technician.
Need
Help?
For
technical assistance,
call
the
Jensen
customer
support
line
at
1-888-921-4088.
Black - USB
CHARGE
~
Bl
ac
k Female
3.
5M
M-
BT Microphone
Ra
dio
An
ten
na
FL
""
.--
Black
- AM-FM
An
tenna
In
TU
Bl
ack 1 mm
Wir
e - BT A ntenna
GPS Anlenna
(VX7014
only)
u
Yellow
RCA - Video
Out
rl
I)
~
.
MO
NITOR
r"i
======-
r.
..:::J
Bl
ac
k
F
ema
le 3.5MM -
S
WC
Yellow RCA - Rear
Camera In
Camera
rr====
=
==-~D-
-
--1
0
Pink - Parking 8 rake (-)
-~-
,
~
ctJ=ntm
,
~II
.
II
11
1111111111
0
OOOOO~OOO
O
OOO
·
~
~
l!!f·····
·
···
Et
0
~
~
.........
.
~
..
.
~
(
Bl
ack
-H
DM
I
10~~~
AV2
R
0
- \:!"/
II
I
~
l
r
0000
~~
[[
aeeeeeee
[]
RED
m•1
~
~
@ Y
ELL
OW
Powe
r Antenna
I
Amp Remote-
Bl
ue
(+)
Reverse - Green
I
Whit
e (
+)
BL
UE
S
U
BW
~
~
~I
REARR
~
WHITE
BATIERY
(+)
YELLOW
GROUND(-)
BLACK
IGN
I
ACC
(+)
RED
~
FR
ONT
R+
GRAY
REAR R+
VI
OLET
FRONTR
-
GRAY/BLACK
R
EAR
R-
VIOLET/BLACK
FRONT
L+
WHI
TE
REAR
Li·
GREEN
FRONTL-
WHITE/BLACK
RE
ARL
-
GREE
N
/B
L
ACK
ORA
N
GE-
T
FT
DIMME
R(+)
Some vehicles
may
not
support
all
SWC
functions.
Professional Installation
is recommended.
3

Table of Contents

Related product manuals