EasyManua.ls Logo

Johnson Controls TEC2664Z-3 BACnet - Page 17

Johnson Controls TEC2664Z-3 BACnet
25 pages
Print Icon
To Next Page IconTo Next Page
To Next Page IconTo Next Page
To Previous Page IconTo Previous Page
To Previous Page IconTo Previous Page
Loading...
TEC2664Z-3 BACnet® MS/TP Rooftop Controller for Stand-Alone and Networked Zoning Systems
Installation Instructions
17
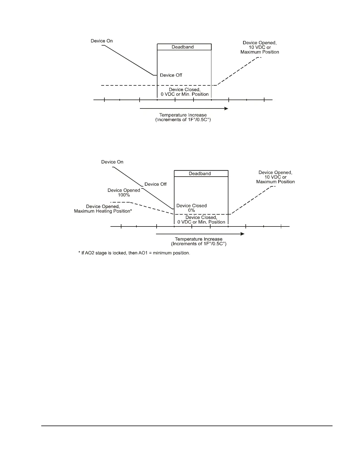
Figure 16: Zone Controller Set for On/Off Peripheral Reheat Only, AO2 = 0%
(Rooftop Controller in Cooling Mode)
Cooling
Setpoint
Heating
Setpoint
AO1
B05
AO1
F
I
G
:
c
n
t
r
l
_
c
r
v
_
8
Figure 17: Zone Controller Set for Terminal Reheat on AO2 and Peripheral Heating on BO5
(Rooftop Controller in Cooling Mode)
Cooling
Setpoint
Heating
Setpoint
AO1
AO2
B05
F
I
G
:
c
n
t
r
l
_
c
r
v
_
9

Related product manuals