EasyManua.ls Logo

Johnson Controls TEC2664Z-3 BACnet - Operation

Johnson Controls TEC2664Z-3 BACnet
25 pages
Print Icon
To Next Page IconTo Next Page
To Next Page IconTo Next Page
To Previous Page IconTo Previous Page
To Previous Page IconTo Previous Page
Loading...
TEC2664Z-3 BACnet® MS/TP Rooftop Controller for Stand-Alone and Networked Zoning Systems
Installation Instructions
19
Operation
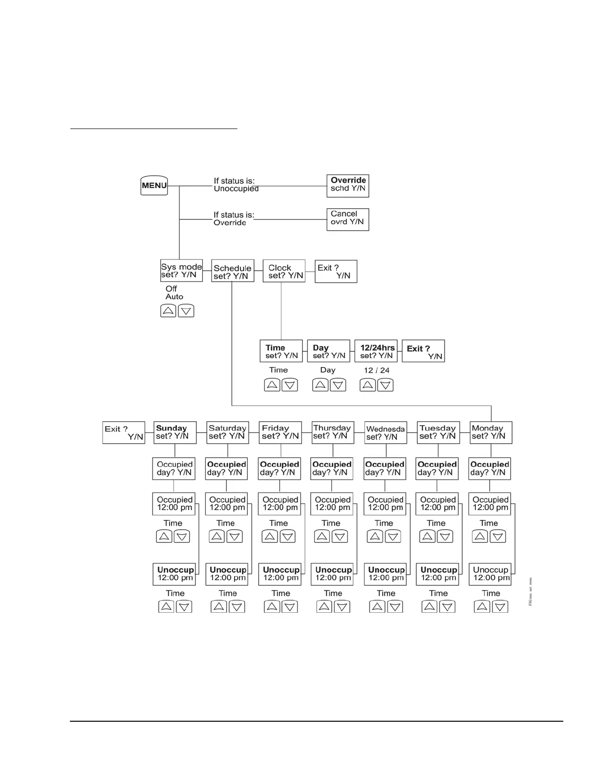
Main User Menu Access Modifications
Each of the sections in the Main User Menu are
accessed and programmed using the five keys on the
cover of the TEC2664Z-3 Rooftop Controller. See
Rooftop Controller User Interface Keys
on page 7 for a
description of the five user interface keys. Figure 19
shows a flow chart of the Main User Menu.
The system mode can be set to either Off or Auto. The
Auto mode allows the rooftop controller to determine,
from the average PI demand (if a network is detected)
or from the return air sensor PI demands (if a network
is not detected), if the rooftop unit is in heating mode or
cooling mode.
Figure 19: Main User Menu

Related product manuals