EasyManua.ls Logo

Johnson Controls TEC2664Z-3 BACnet - Page 22

Johnson Controls TEC2664Z-3 BACnet
25 pages
Print Icon
To Next Page IconTo Next Page
To Next Page IconTo Next Page
To Previous Page IconTo Previous Page
To Previous Page IconTo Previous Page
Loading...
TEC2664Z-3 BACnet® MS/TP Rooftop Controller for Stand-Alone and Networked Zoning Systems
Installation Instructions
22
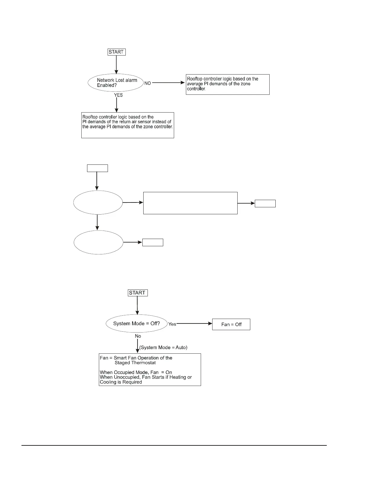
Sequence of Operation
Figure 20: Heating/Cooling Stages Handling
FIG:htng_clng
Figure 21: Bypass Damper Sequence
Start
G Fan Output = On
Bypass Damper Output
Based on Static Pressure
Input
No
Yes
Bypass Damper Loop = Disabled
Bypass Damper Position = 100% Forced Open = 10 VDC
Exit
Exit
F
I
G
:
b
y
p
s
_
d
m
p
r
Figure 22: System Mode and Fan Operation
FIG:sys
tm_mde_fn_oprtn

Related product manuals