EasyManua.ls Logo

JRC JLR-7900 - Page 129

JRC JLR-7900
218 pages
Print Icon
To Next Page IconTo Next Page
To Next Page IconTo Next Page
To Previous Page IconTo Previous Page
To Previous Page IconTo Previous Page
Loading...
1-9
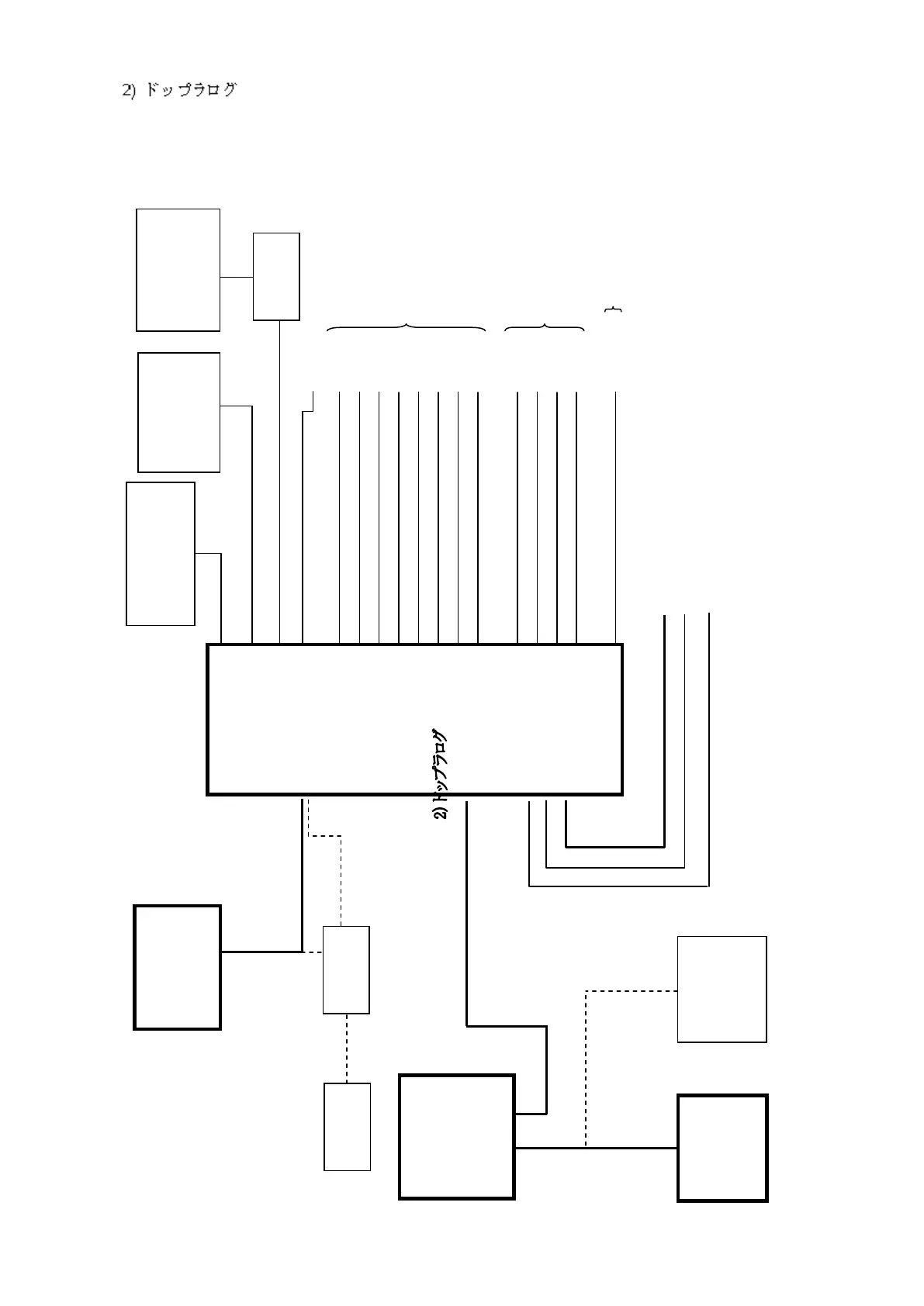
2) ドップラログ
NCM-227
ディマーユニット
(オプション)
CQD-10
接続箱
(オプション)
250V-TTYCS-4
(造船所 最大 100m)
250V-TTYCS-1
(造船所最大 15m)
NWZ-4610
副表示器
(オプション)
CFQ-5766A (JRC 2m)
IEC61162-1 出力
200pulse/nm 出力
NMEA1
NMEA2
NMEA3
NMEA4
NMEA5
NMEA6
NMEA7
NMEA8
LOG1
LOG2
LOG3
LOG4
250V-TTYCS-1 (造船所 最大 100m)
250V-TTYCS-1 (造船所 最大 100m)
250V-TTYCS-1 (造船所 最大 100m)
250V-TTYCS-1 (造船所 最大 100m)
250V-TTYCS-1 (造船所 最大 100m)
250V-TTYCS-1 (造船所 最大 100m)
250V-TTYCS-1 (造船所 最大 100m)
250V-TTYCS-1 (造船所 最大 100m)
250V-TTYCS-1 (造船所 最大 100m)
250V-TTYCS-1 (造船所 最大 100m)
250V-TTYCS-1 (造船所 最大 100m)
250V-TTYCS-1 (造船所 最大 100m)
パワーフェイルアラーム出力
250V-TTYCS-1 (造船所 最大 100m)
PF ALARM
250V-TTYCS-1 (造船所 最大 100m)
A
NALOG2}アナログ出力
250V-TTYC-4S (造船所 最大 500m)
NWZ-4610
主表示器
NJC-25
信号処理器
NKF-547
送受波器
NKF-531E
送受波器
(オプション)
250V-TTYCS-4 (造船所 最大 100m)
0.6/1kV DPYC-1.5 (造船所)
250V-TTYCS-1 (造船所)
船内電源 100/110/115/220/230VAC 50/60Hz 1φ
DC24V入力 ( パワーフェイルアラームの場合に必要 )
CFQ-5766A (JRC 2m)
送受波器ケーブル
(JRC 最大 30m)
送受波器ケーブル (JRC 最大 25m)
250V-TTYCS-4 (造船所 最大 100m)
GPS IEC61162-1 入力 ( GPS船速表示の場合に必要 )
250V-DPYC-1.25 (造船所)
NW
W
-24/25/26
アナログ表示器
(オプション)
NCM-329
ディマーユニット
(オプション)
NW
W
-5/7/16
リモート表示器
(オプション)
NQA-4288A
データ分配器
250V-TTYCS-4(造船所最大 100m)
1
-
9

Table of Contents

Related product manuals