EasyManua.ls Logo

JRC JLR-7900 - 3) GPS Navigator

JRC JLR-7900
218 pages
Print Icon
To Next Page IconTo Next Page
To Next Page IconTo Next Page
To Previous Page IconTo Previous Page
To Previous Page IconTo Previous Page
Loading...
1-10
3) GPS Navigator
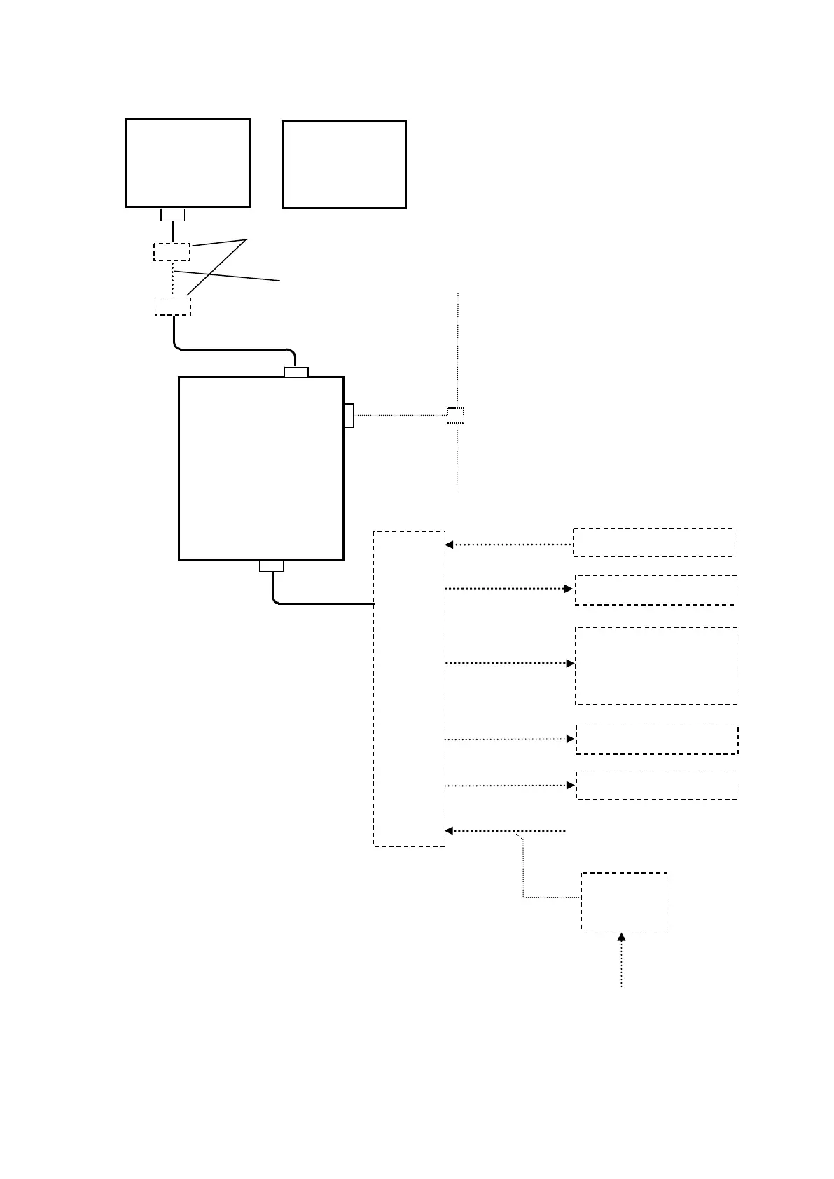
NWZ-4610
Display
NBD-577C
Rectifier
DC12/24V
A
C 110/220V
DC24
CFQ-5766A
Data Power Cable
(2 m)
DC12/24V DATA
SENSOR/DATA2
DATA1
JLR-4341
DGPS Sensor
Contact
*2
50
V-TTY
CS
-1
External Dimmer/ACK
Radar
ECDIS/GPS Plotter
Tide Current
Calculator
JLR-4340
GPS Sensor
NQE-7700A
Junction Box
250V-MPYCYS-7
Extension Cable
Printer NKG-94
Remote Maintenance
Junctio
n Box
CQD-10
External Buzzer/Log Pulse
Contact
*
250V
-
TTYCS
-
1
Serial
*250V-TTYCS-1
Serial
*250V-TTYCS-1
Serial
*
250V
-
TTYCS
-
1
*0.6/1kV-DPYC-1.5
*Arranged by dockyard.
RS-485
CFQ-5769
T-shaped Connector
AA-040404-MMM-TL
RS-485
CFQ-5769
RS-485
CFQ-5769

Table of Contents

Related product manuals