EasyManua.ls Logo

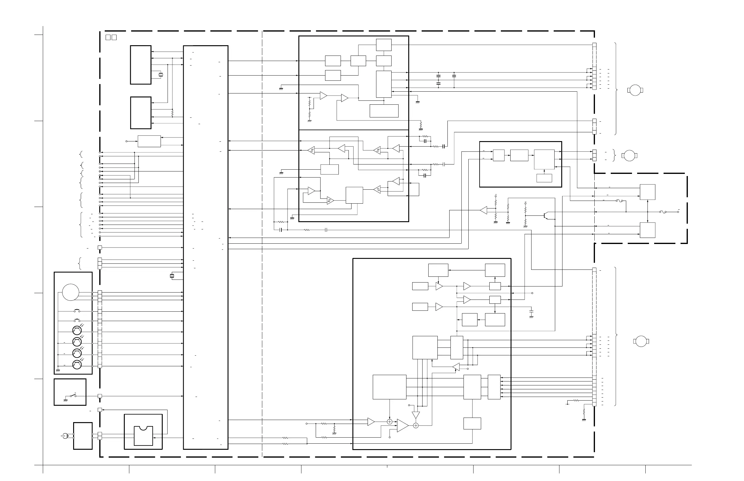
JVC GR-AXM236U - Cpu;Mda System Block Diagram

JVC GR-AXM236U
128 pages
Print Icon
To Next Page IconTo Next Page
To Next Page IconTo Next Page
To Previous Page IconTo Previous Page
To Previous Page IconTo Previous Page
Loading...
4-544-53
CPU/MDA SYSTEM BLOCK DIAGRAM4.25
HGFEDCBA
4
5
3
2
1
SENSOR
(VTR ASP)
0 1 MAIN (CPU)
IC101(CPU)
AMP
CTL
IC3501
IC102
(EEPROM)
A/C
HEAD
DEW SENS
FROM/TO
DSP
F/Z/I/MDA
LCD/CVF
CN2
PB CTL
CN25
R154
176
AL SO
53
1
3
2
6
7
28
175
1
1
5
2
6
32
IRIS O/C
IRIS PWM
VD
96
VD H
HOLE
125
LENS MDA CLK
26
DSP RST
4
LENS MDA CS
41
16
59
Q101
,
Q102
UNREG
CHECK
BATTERY
120
116
122
54
118
119
93
83
57
80
111
DRUM REF
DRUM FG
113
109
58
DRUM PG
EJECT SW
CTL HEAD
CN18
41 35
3740
CN7
CN7
LENS CS
DSP REST
LENS CLK
HALL A/D
REC CTL
EJECT SW
BATT
IRIS PWM
IRIS O/C
SI
CS
SCK
SO
EEPROM CS
AL CLK
AL SI
RTC CS
X102
32.768KHz
SCLK
SIO
CE
OSCIN
27
5
7
6
1
2
8
6
CAP_FG
DEW SENS
START SENS
SUPSENS
EN SENS
CAP REF
END SENS
STR SENS
SUP SENS
CTL_HED-
JIG_CONN.
(M. MDA)
OUTPUT
DRIVE
DET
SWITCHING
POSITION
DET
TIMMING
CONTROL
START UP
CONTROL
FORWARD
/STOP
UPPER/LOWER
SATURATION
PREVENTION
-
+
-
+
-
+
PG AMP FG AMP
-
+
-
+
REFERENCE
VOLTAGE
SYNTHEZING
WAVEFORM
12
11
14
13
8
7
4
9
1
2
5
6
10
3
R1615
HG W+
HG W-
HG BS+
HG BS-
HG U+
HG U-
HG V+
HG V-
16
CN3
CAPSTAN
POWER CTL
CAP PWR
UNREG
Q6501
F6001
ADP DC
10
CN1
1
CN4
2
M
DRM PWR
(REG)
LOAD REV
POWER CTL
DRUM
Q6401
LOADING MOTOR
LOAD FWD
D FG-
D PG-
7
CN1
4
1
2
3
5
6
D COIL W
D COIL W
D COIL V
D COIL V
D COIL U
D COIL U
CENTER
8
DIFF
AMP
DECODERAMP
VOLTAGE
CONTROL
-
+
-
+
+
-
-
+
+
+
-
DRUM MOTOR
DET
DRUM MOTOR
UNDER LIMIT
DET
DET
DET
DRIV
DRIV
CAPSTAN
CAPSTAN
UNDER
LIMIT
DET
SHORT CIRCUIT
SW REG
SHORT CIRCUIT
SW REG
UPPER VCE
UPPER VCE
PROTECTION DET
DRIVE
AMP
LOGARITHMIC
&
DIFFERENTIAL
DISTRIBUTION
HALL
INPUT
SYNTHES
(
MATRIX
)
HG
AMP
REVERS CONVERSION
DIFFERENTIAL
DISTRIBUTION
&
TORQE RIPPLE
COMPENSATION
FOR WARD
REVERSE
SELECTION
VB
TO REG
REG_3.2V
R1611
R1612
R1613
R1617
R1618
4
3
1
IC1602
REG 3.2V
R1626
R1627
R1624
R1625
REG 3.2V
R1621
R1622
Q1601
8
9
L FWD
L REV
VB
58
55
56
C1617
C1618
C1619
3
59
61
63
5
48
2
31
30
29
28
33
32
R1601
R1608
C1610
C1609
C1607
C1608
R1606
R1605
R1607
19
-
+
14
42
6
26
27
10
35
34
25
24
R1610
C1628
R1609
C1611
16
21
18
38
43
54
53
52
44
45
49
46
50
51
REG_3.2V
R1616
-
+
-
+
-
+
C1612
40
39
41
36
F6002
DRM CTL
M UNREG
CAP CTL
IC1601 LOADING
V
CC
IC1601 DRUM
V
REF
V
REF
C FG+
C COIL U
C COIL U
C COIL V
C COIL V
C COIL W
C COIL W
DRUM CLK
DRUM ON
22
27
IC103
(RTC)
OSCOUT
11
REC SAFE SW
TOP OPE UNIT
84
90
LOAD R
LOAD F
CVM DET
CAP STOP
CAP FR
38
42
IC1601
CAPSTAN
ROTOR POSI
CONTROL AMP
ROTARY
ENCODER
TU_SENS
CASS SW
14
9
12
10
11
D_PWR_ON
107
108
45
92
106
CAM_SW_C
CAM_SW_B
CAM_SW_A
CAS_SW
TUPSENS
79
73
74
75
V_OVL_B
V_OVL_A
V_FF
V_PULSE
V_OVL_BCD
V_OVL_A
V_FF
V_PULSE
TO
DSP
ZOOM UNIT
FROM
46
130
CN13
1
9
3
ZOOM SW
TRIG
115
PHOTO_SW
SW
71
70
(16MHz)
X101
CLOCK
MAIN SYSTEM
X1
X2
V_DSP_CS
SO3
SCK3
V_ASP_CS
SO3
SCK3
9
10
SO3
SCK3
SO3
SCK3
TO
DSP
TO
F/Z/I/MDA
TO
F/Z/I/MDA
TO VTR ASP
TO VTR ASP
TG/CDS
V_DSP_CS
V_ASP_CS
33
34
ZOOM_SW
TRIG_SW
CTL_HED+
IC1601
CAPSTAN & DRUM
FROM
DEW_SENSOR
M
DRUM MOTOR
M
CAPSTAN MOTOR
FROM REG
REC_SAFE_SW
MTR_OSC
FROM REG
V_FF
PHOTO_SW

Table of Contents

Related product manuals