EasyManua.ls Logo

JVC GR-DVL367EG - Power System Block Diagram

JVC GR-DVL367EG
116 pages
Print Icon
To Next Page IconTo Next Page
To Next Page IconTo Next Page
To Previous Page IconTo Previous Page
To Previous Page IconTo Previous Page
Loading...
HGF
EDCBA
4
5
3
2
1
4-624-61
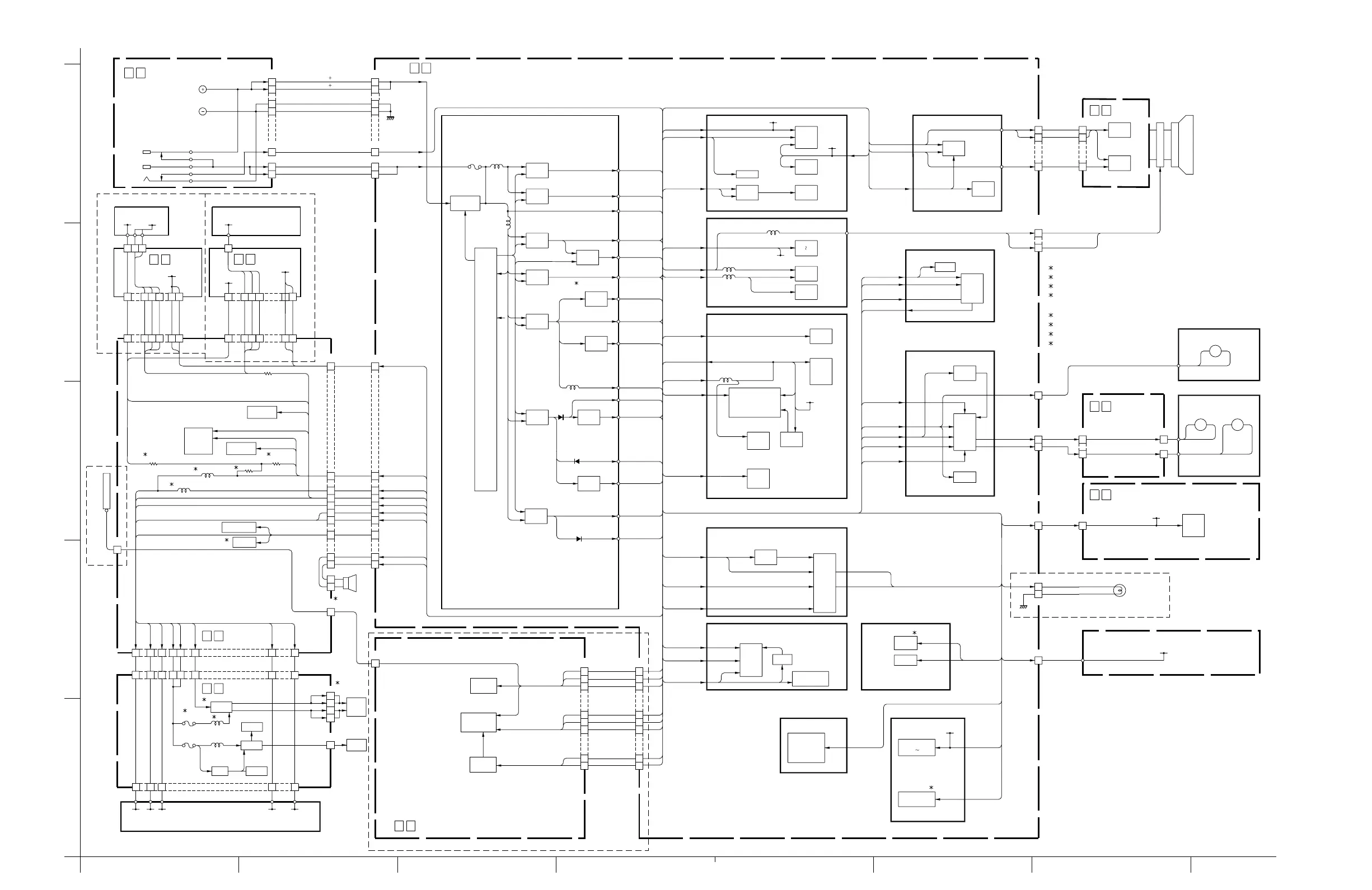
POWER SYSTEM BLOCK DIAGRAM4.29
M_REG4.8
AL_3VSYS
REG_3V
REG_3V
ADP_H
REG_3V
REG_3V
M_REG4.8
REG_3V
VREF_1.1
LIT_3V
AL_3V
REG_4.8V
REG_1.8V
REG_4.8V
REG_4.8V
REG_2.5V
IC7601
MONITOR
LCD BL
Q7601, Q7602
Q7604
IC7602
LCD MODULE
9
VGH VGLVEE
11
Q7503
SW
L7501
51618 4
IC751
F7501
4
F751
L751
4
4
0
7
3
6
BL_4.8V
BL_4.8V
LCD_VEE
1719
VGH
8
1
9
VGL
5
A_REG3V
0
8
2
CN766
(
With DSC MODEL
)
4
SD/MMC CARD
BL_4.8V
DSC_3V
REG_15V
3
L7605
A_REG3V
LCD_VEE
VGH
2
L7606
REG_12V
3
BL
1
T7501
VDDVSS
2
Q7502
CN752
8
SPEAKER
CN751
15
Q7501
9
EL2
CN753
6
5
EL1
CN754
2
1
4
5
16
LCD_VDD
10
VSS
CN764
EL
SPK+
SPK-
REG_-15V
REG_4.8V
REG_4.8V
REG_4.8V
REG_3V
REG_15V
REG_12V
Q7606
Q7605
37
CN765
2
1
38
23
26
36
25
11
22
9
4
3
18
15
5
16
30
19
32
D6208
D6002
REG
AL 3V
Q6004
REG-CCD
REG_-15V
REG
-CCD
Q6215, Q6216
AL_3V
LIT_3V
(FOR B/W VF MODEL)
CN7002
BW_VDD
LCD MODULE
REG_12V
CN763
CN751
R7111
1
8
1
31114 12 9 4
VDD
VDD
VFREG4.8
VFREG4.8
VDD
14
REG_12V
OPEN
REG_12V
ADP_DC IN
CVF
VFREG4.8
90
CN752
VDD
LCD MODULE
0 7 REAR
TERM
BATT.
POWER CTL
BATT
Q6701
VFREG4.8
8
IC7603
IC7101
311
912 4
VDD
VDD
VDD
VFREG4.8
VFREG4.8
CN763
CN761
CN7001
33
CN101
CN7002
VFREG4.8
B/W VF
80
3
4
7
ADP_DC
ADP_DC
ADP_H
4
3
1
D6206
L6204
Q6211
SW
REG
VCC2
Q6204
4.8V
REG
REG_12V
Q6212, Q6213
REG
12V
M_REG4.8
REG_15V
VFREG4.8
LAMP_4.5V
REG_4.8V
REG4.8
Q6205
VF
UNREG
Q6207, Q6217
LAMP
VCC1
L6101
IC6101
1.8V
REG
Q6203
REG
3V
Q6201
L6102F6101
PWR
Q6210
CAPSTAN
Q6208
DRUM
PWR
REG_2.5V
REG_3V
REG_1.8V
REG
2.5V
Q6202
CAP_PWR
DRUM_PWR
M_UNREG
1
2
6
5
CN552
CN551
CN552
GND
GND
BATT_
BATT_
6
5
CN104
1
2
REG
0 1 MAIN
M_UNREG
IC1007
DET
IC3005, Q3002
IC3001
DVMAIN PC IF
IC1303
AUDIO
Q2002
IC1006
Q1002
IC1003
IC1008
IC2001
SPK+
SPK-
DRUM_PWR
AL_3VSYS REG_3V
2
CN109
ZOOM UNIT
REG_4.8V
GND
LAMP_4.5V
7
6
CN106
19 19
CN502CN102
06 JACK
REG_3V
DC LIGHT
Q501
IC502
REG_4.8V
IC501
CN574
JUNCTION
1515
IC4301
PRE/REC
Q4851
AL_3V
ADP_H
L1002
RST
RST
12
AL_3V
IC1001
SYSCON
AL_3V
Q1008
Q1005
IC1005
M_REG4.8
REG_3V
CAP_PWR
IC1004
IC1002
VREF_1.1
REG_3V
Q4302
Q4301
IC4804
IC4851
IC4802
IC4201
OP DRV
L4851
L4852
REG4.8V
L4853
IC4302
IC4202
3V REG
5
1
4
FZ_VCC
REG_2.5V
REG_4.8V
REG_2.5V
REG_3V
REG-CCD
REG_12V
IC1601
SW
REG_3V
MDA
Q1601
CN571CN113
CN112
6
05
IC3501
IC5501
X5501
ZOOM VCC
FOCUS VCC
19
9
CN108
CCD-6.5V
22
IC5201
CAM.DSP
REG_1.8V
TG
CN5201
CCD_12V
CCD_12V
14
CN107
14
Q5201
0 4 CCD
M
DRUM
MOTOR
CN573
LOADING
M
MOTOR
M
MOTOR
CAPSTAN
OP BLOCK
CN103
CN104
REG_12V
7
CN762
4
CN8002
CN8001 CN111
6
45
5
46
7
4
43
47
6
45
5
46
7
4
43
47
REG_3V
REG_3V
REG_3V
REG_1.8V
REG_1.8V
REG_1.8V
REG_4.8V
REG_4.8V
IC8002
IC8003
IC8007
IC8001
DSC_3V
DSC
10
Q3001
REG_1.8V
IC1301
IC1302
REG_4.8V REG_3V
Q3701
Q3702
IC1402
Q1401
Q1403
AL_3VSYS
IC3701
V OUT
IC1401
DECKCPU
REG_3V
IC1602
IC3502
R7645
R7111
R7644
With DSC MODEL
With DC LIGHT MODEL
7
6
5
1 B/W VF MODEL
2 2.5" MONITOR MODEL
3 3"/3.5" MONITOR MODEL
4 WITH SIDE LED
INDICATOR MODEL
5 WITH DSC MODEL
6 WITHOUT DSC MODEL
7 WITH VIDEO LIGHT MODEL
8 C VF MODEL

Table of Contents

Related product manuals