EasyManua.ls Logo

JVC GR-DVL805U - DECK CPU Block Diagram

JVC GR-DVL805U
73 pages
Print Icon
To Next Page IconTo Next Page
To Next Page IconTo Next Page
To Previous Page IconTo Previous Page
To Previous Page IconTo Previous Page
Loading...
2-47
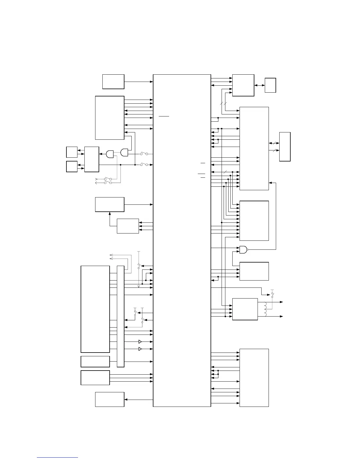
2.7.6 DECK CPU block diagram
IC1401 DECK CPU
IC3001
DECK_DSP
DV_EQ
IC3201
IC1601
MDA
IC3301
DV_ANA
ANA_CLK 109
ANA_OUT 93
ANA_CS 14
MDA_CS 195
MECHA
SENSOR
135 REC_SAFE
148 CAM0
132 CAM1
136 CAM2
230 S_REEL
189 T_REEL
134 REEL_LED
187 TAPE_LED
199 S_SENS
182 E_SENS
DRUM_FG 238
DRUM_PG 196
DRUM_REF 191
CAP_FG 173
CAP_REF 221
CAP_BRAKE 1
PRE/REC
IC3501
72 OSCI
DEW
SENSOR
200 DEW_SENS
A_REG_3V
16
DV_CS 104
ADM0-15
EQ_CS 85
WE0 12
RE 24
OK 37
RWSEL 5
AS 47
DV_RST 99
EQ_RST 120
EQ_TRST 83
IC3101
1394
PHY
PHY_PD 3
PHY_RST 61
PHY_CNA 15
DV
HID 207
FRP 190
TSR 218
TSR 231
SPA 174
HID_IN 219
42
PD0-3
PC0-1
ANA_IN 108
MDA_IN 94
MDA_CLK 91
DRUM_FG 201
DRUM_FG 229
LD_ON 27
TG
V.DRV
IC5501
SYSCON
CPU
IC1001
89 SYS_CLK
74 SYS_OUT
78 SYS_IN
180 MSELECT
237 SRV_RDY
55 RESET
100 ODD_EVEN
16 VMUTE_IN
CAMERA
DSP
IC4301
188 VD
ON
SCREEN
28 OSD_CS
75 OSD_CLK
58 OSD_DATA
IC1002
PBH 117
REC_I 116
HID_3 119
V_PB_L 84 REG_4.8V
184 BCID1
181 BCID2
183 BCID3
42 MIC_SDA
57 MIC_SCL
29 MIC_CTL
A_REG_3V
16M-DRAM
SYSCON
CAS_SW
EJT_SW
ROTARY
ENCODER
PC_IF
DSC_IF
JLIP
PC
59 RXD
77 TXD
16
10
JUNCTION
DV_INT 226
DV_INT 204
ANA_PD 45 VCOAUD
REG
65 D_GAIN
Fig. 2-7-5 DECK CPU block diagram

Related product manuals