EasyManua.ls Logo

JVC LT-32DM21 - Page 79

JVC LT-32DM21
84 pages
Print Icon
To Next Page IconTo Next Page
To Next Page IconTo Next Page
To Previous Page IconTo Previous Page
To Previous Page IconTo Previous Page
Loading...
37
FRANÇAIS
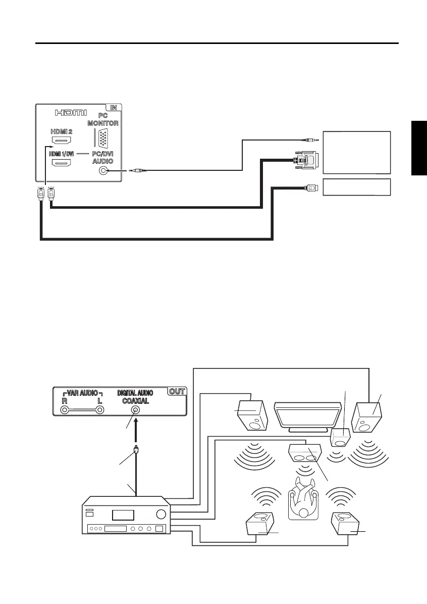
Raccordement d’un dispositif HDMI ou DVI à l’appareil
L’entrée HDMI1 reçoit un signal audio numérique et un signal vidéo non compressé d’un dispositif HDMI ou un
signal vidéo numérique non compressé d’un dispositif DVI.
Si vous branchez un dispositif DVI avec un câble adaptateur HDMI-DVI, seul un signal vidéo est transféré. Des
câbles audio analogiques séparés sont nécessaires.
Raccordement à un autre appareil (suite)
Utilisation d’un amplificateur AV à son ambiophonique numérique intégré
Si vous utilisez un amplificateur à son ambiophonique numérique intégré, vous pouvez profiter de divers
formats audio, notamment le Dolby numérique ambiophonique (Dolby Digital Surround), qui vous donne
exactement le même son qu’au cinéma.
Raccordez un amplificateur AV intégrant un décodeur Dolby numérique (Dolby Digital), DTS ou MPEG,
etc., comme dans l’illustration ci-dessous.
Arrière de l’appareil
Câble adaptateur HDMI-DVI
(connecteur HDMI de type A)
(non compris)
Câble audio (non compris)
Câble HDMI (connecteur de type A)
(non compris)
Vers sortie DVI
Vers sortie HDMI
Dispositif HDMI
Dispositif DVI
Câble coaxial numérique
(non compris)
Amplificateur AV à décodeur ambiophonique
numérique intégré (voir ci-dessus)
Enceinte centrale
Sortie audio numérique coaxiale
Vers l’entrée numérique coaxiale
Arrière de l’appareil
HP avant
(G)
HP avant
(D)
Extrêmes
graves
HP ambiopho-
nique (G)
HP ambio-
phonique
(D)
TV/DVD
REMARQUE:
Lors du visionnement d’émissions numériques, il n’y aura pas de fonctionnement en conjugaison avec le son
DTS ou MPEG. Aucun son n’est émis si un amplificateur AV avec décodeur DTS ou MPEG intégré est connecté.
Vers l’entrée
HDMI/DVI
REMARQUE:
Lorsque vous employez HDMI1/DVI pour raccorder vos dispositifs HDMI ou DVI, vous devez
sélectionner la source d’entrée audio correspondante (HDMI ou DVI) à l’écran de menu (reportez-
vous à la page 20). Sinon, vous verrez l’image, mais n’entendrez pas le son.
Si vous raccordez un appareil externe (décodeur de câblodistribution, démodulateur, etc.) au téléviseur ACL
au moyen d’un câble HDMI ou DVI-HDMI, l’image ne s’affiche pas si la résolution de sortie de l’appareil est
réglée sur 480i. Pour recevoir l’image, vous devez changer la résolution de sortie sur la composante externe.
Si vous avez besoin d’explications supplémentaires, veuillez contacter le fabricant de la composante externe.
Vers l’entrée
PC/DVI AUDIO
ou
54A1021A_fr.indd 3754A1021A_fr.indd 37 4/19/10 5:34:31 PM4/19/10 5:34:31 PM

Table of Contents

Related product manuals