EasyManua.ls Logo

JVC MX-S6MD - Page 58

JVC MX-S6MD
70 pages
Print Icon
To Next Page IconTo Next Page
To Next Page IconTo Next Page
To Previous Page IconTo Previous Page
To Previous Page IconTo Previous Page
Loading...
MX-S6MD
1-58
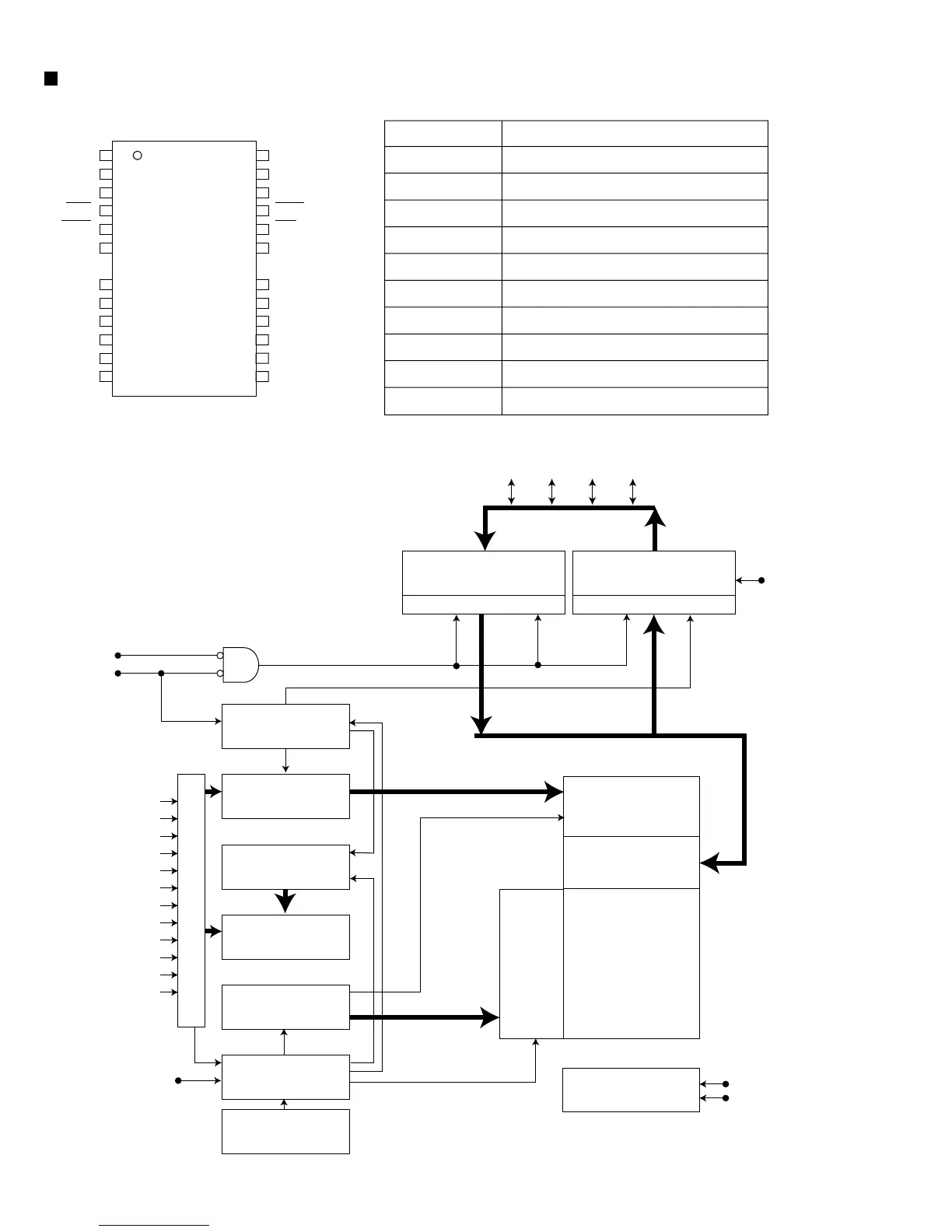
1.Pin layout
3.Block diagram
2.Pin function
HY51V17400CT-60 (IC390) : DRAM
Vcc
DQ0
DQ1
WE
RAS
A11
A10
A0
A1
A2
A3
Vcc
Vss
DQ3
DQ2
CAS
OE
A9
A8
A7
A6
A5
A4
Vss
Pin Name Parameter
/RAS
/CAS
/WE
/OE
A0~A11
A0~A10
DQ0~DQ3
Vcc
Vss
NC
Row Address Strobe
Column Address Strobe
Write Enable
Output Enable
Address Input (4K Refresh Product)
Address Input (2K Refresh Product)
Data In/Out
Power (3.3V)
Ground
No Connection
Vcc
Vss
Substrate Bias
Generator
X16 Parallel
Test
RAS Clock
Generator
Row Presecoder
(11/12)*
(11/12)*
RAS
Refresh Counter
Refresh Counter
Address Buffer
Cloumn Predecoder
(11/12)*
CAS Clock
Generator
Data Input Buffer
DQ0~3 DQ0~3
44
4
4
Data Output Buffer
(11/10)*
Row
Decoder
Memory Array
4,194,304 x 4
Sense Amp
I/O Gate
Column Decoder
OE
A0
A1
A2
A3
A4
A5
A6
A7
A8
A9
A10
*(A11)
WE
CAS
DQ0 DQ1 DQ2 DQ3

Related product manuals