EasyManua.ls Logo

JVC RC-BZ6 - Page 56

JVC RC-BZ6
60 pages
To Next Page IconTo Next Page
To Next Page IconTo Next Page
To Previous Page IconTo Previous Page
To Previous Page IconTo Previous Page
Loading...
6
5
4
3
2
1
BCDEFGH I JA
7
RC-BZ5LB/BZ5RD
RC-BZ6BU
2-6
AM SIGNAL
FM SIGNAL
RADIO MAIN SIGNAL
CF1
QAX0403-001
T2(AM IF)
QAX0540-001
CF3
QAX0538-001Z
X1
QAX0402-001
D1.2 SVC203SPA-JVKV1370N
D1
D2
D8
SVC344
BP1 QQR0768-001Z
L1
QQR0772-001
L4
QQR0723-001
L12
QQR0756-001
D5
D6
L2
QQR0769-001
C52
0.001
C3
3.9P
C6
0.01
C13
0.022
C9
12P
R7
100K
R2
47K
R1
100K
R9
4.7K
C16
0.01
C32
0.01
XT
1
NC
2
CE
3
DI
4
CLOCK
5
D01
6
FM ST
7
AM/FM
8
NC
9
NC
10
NC
11
IF IN
12
IF CONT
13
NC
14
AM IN
15
FM IN
16
VCC
17
PD
18
LPF IN
19
LPF OUT
20
GND
21
XT
22
VCO STOP
IC2
LC72136N
GND1
1
FM RF IN
2
AM LOW CUT
3
MIX OUT
4
VCC2
5
AM IF IN
6
FM IF IN
7
GND 2
8
AGC
9
QUAD
10
R-CH OUT
11
L-CH OUT
12
LPF2
13
LPF1
14
MPX IN
15
DET OUT
16
IF REQ
17
ST LED
18
OSC OUT
19
AM OSC
20
FM OSC
21
AM RF IN
22
VCC1
23
FM RF OUT
24
IC1
TA2104AN
C36
4.7/50
C42
0.047
C38
0.01
R32
3.3K
R38
100
R33
330
R30
18K
C47
0.015
C48
0.015
C49
0.1/50
C50
0.1/50
R35
27K
R36
27K
R49
18K
R50
18K
C33
100/10
D12
IN4001
R60
1K
R59
1K
R61
1K
C63 0.001
C62 12P
C64
12P
L7
QQL231K-221
C60
0.001
C65
0.001
C37
0.001
C69
0.0022
C61
100/10
C70
2.2/50
C71
10/16
R52
10K
R44
2.2K
R55
2.2K
R56 3.3K
R54
2.2K
R57
1K
R3 27
R24
680
C31
0.001
R48
1K
R25
1K
R64
1K
C51
330P
C41
4.7/50
C45
0.1/50
L3
VQB008M-506T
R20
22K
TC2 QAT7002-200Z
C22
430P
C23
12P
C21
0.047
R13
100K
K1
QR0779-001Z
R18
1K
R37
56
TO ROD.ANT
TP1
FM GND
TP2
(FM RF)
CC
CH
CH
(FM OSC)
BAR ANT
CC
PP
CH
(MW OSC)
FM RF/IF/EDT/MPX AM RF/IF/DET
CC
(FM IF)
CC
CC
ANT GND
GND
TUR
TUL
TUSW6V
MPX
SDATA
SCK
TUST
TO MAIN SECTION
PLL
PIN NO.
IC1
IC2
PIN NO.
IC1
IC2
FM NO SIGNAL
FM 60dB STEREO
AM NO SIGNAL
FM NO SIGNAL
FM NO SIGNAL
FM 60dB STEREO
AM NO SIGNAL
FM NO SIGNAL
123456789101112
0.8
0.8
0
2.4
13
4.4
4.4
4.5
3.6 0.1
0
3.6
3.6
14
0
0
0
00.7
0.7
0.3
0
15
3.6
3.6
0
0
1.1
1.9
1.3
5.0
16
1.5
1.4
1.4
2.5 5.0
1.4
1.6
1.4
17
5.0
5.0
5.0
5.0 5.0
5.0
5.0
5.0
5.0
5.0
18
3.6
3.6
3.6
1.0 1.0
4.1
4.0
4.0
19
3.6
4.0
0
0
0
3.6
20
5.0
5.0
5.0
0.8 0
5.0
5.0
5.0
21
0.1
4.1
3.6
3.6 5.0
5.0
4.3
0.1
22
5.0
5.0
5.0
2.3
1.6
1.6
1.6
0.1
23
5.0
5.0
5.0
5.0
5.0
5.0
24
1.5
1.5
1.5
0
NOTES
1. VOLTAGES OF THE TABLE ARE DC-MEASURED WITH A DIGITAL VOLT METER.
2. ALL RESISTORS ARE 1/6W +/-5% CARBON RESISTOR.
3.ALL RESISTANCE VALUES ARE IN OHM
4. ALL CAPACITANCE VALUES ARE IN uF(P=pF).
5. ALL E.CAPACITORS ARE SHOWN IN THE FORM OF CAPACITANCE (uF)/RATED VOLTAGE(V).
6. ALL INDUCTANCE VALUES ARE IN uH(m=mH).
7. SI.DIODES( ) ARE ALL 1SS133T
C35
0.1/50
(FM IF)
ZD1
MTZJ3.08
C43
0.1/50
C44
1/50
Q1
2SC2668/0/-T
R42
47K
L10
QQL231K-4R7Y
R63
47K
R4
47K
C77
0.001
C7
0.001
R47
22
C40
0.01
R31 100K
R39
120
J/C/B/E/EN/U/UP/US/UT/UX/UY/UZ
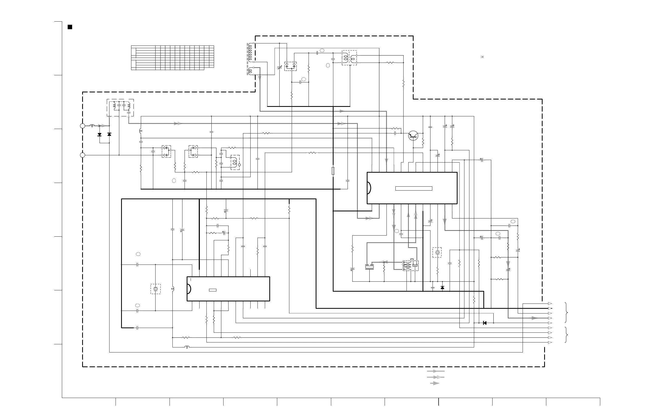
Tuner circuit
TO A-5 on page 2-7 or 2-8TO C-1 on page 2-7 or 2-8
www.freeservicemanuals.info
11/28/2017
Digitized in Heiloo Netherlands

Other manuals for JVC RC-BZ6

Related product manuals