EasyManua.ls Logo

JVC RX-E5S - Page 13

JVC RX-E5S
210 pages
Print Icon
To Next Page IconTo Next Page
To Next Page IconTo Next Page
To Previous Page IconTo Previous Page
To Previous Page IconTo Previous Page
Loading...
9
Komma igång
Svenska
RX-E5S/RX-E51B
XV-N312S/XV-N310B
Y
P
B
L
R
P
R
COMPONENT VIDEO IN
AUDIO IN
Y
AUDIO
VIDEO
VIDEO
PB PR
VIDEO IN
DVR/DVD
IN
VIDEO
IN
RIGHT LEFT
COMPONENT
MONITOR
OUT
LEFT
COAXIAL
RIGHT
DIGITAL OUT
P
B
YP
R
VIDEO
COMPONENT
AUDIO OUT
FORTSÄTTNING PÅ NÄSTA SIDA
Grön
Blå
Röd
Grön
Blå
Röd
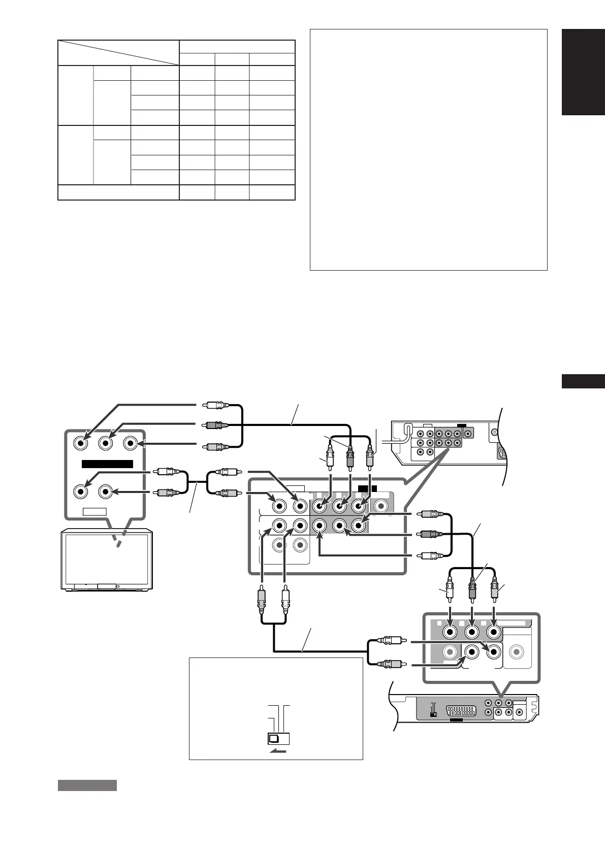
Komponentvideokabel
(medföljer inte)
Ställ in videosignalväljaren på baksidan av
XV-N312S/XV-N310B på COMPONENT/
COMPOSITE.
RGB/COMPOSITE
Y/C
COMPONENT
/COMPOSITE
Anslutning 2
Aktivera Progressivt Scan-läge enligt anvisningarna i Aktivera Progressivt Scan-läge på sidan 10.
Stereoljudsladd
(medföljer inte)
TV
Komponentvideokabel
(medföljer inte)
Stereoljudsladd
(medföljer inte)
Grön
Blå
Röd
Grön
Blå
Röd
SCART-uttagsspecifikationer (RX-E5S/RX-E51B)
Terminalens namn
TV VCR DVR/DVD
Audio L/R 䡬䡬
Ingångar
Sammansatt
䡬䡬
Video
S-video (Y/C)
䡬䡬
RGB 䡬䡬
Audio L/R *1 䡬䡬
Utgångar
Sammansatt
*2*3 *2*3 *2*3
Video
S-video (Y/C)
*3 −−
RGB *3 −−
T-V LINK *4 *4 *4
: Tillgänglig : Ej tillgänglig
*1 Endast när hörlurarna TV Direct används (se sidan 14).
*2 De ingående signalerna från en SCART-uttaget kan inte
läggas ut på samma SCART-uttaget.
*3 De utgående videosignalernas videoformat är detsamma som
de ingående videosignalernas. Om S-video-signaler
exempelvis kommer in till apparaten kan endast S-video-
signaler skickas ut från den.
Se bruksanvisningarna för videokomponenterna för
information om hur de ingående/utgående videosignalerna
ska ställas in.
*4 Signalerna för T-V LINK-funktionen passerar alltid igenom
apparaten.
För TV- och videoformat
Denna apparat kan inte omvandla videosignalerna. När
videosignalen hos en videokomponent skiljer sig från den hos
en annan (om exempelvis en är S-video och den andra är
sammansatt video) så kanske bilden inte återges korrekt. Gör i
så fall videosignalerna likformiga för bägge
videokomponenterna, eftersom du annars måste koppla om
TV:ns videosignal varje gång du ändrar källa.
För T-V LINK
Du kan också använda T-V LINK-funtionen om du ansluter
den T-V LINK-kompatibla TV:n och videobandspelaren till
apparaten med en SCART-kabel med alla ledare. Mer
information om T-V LINK finns i bruksanvisningarna för TV:n
och videobandspelaren.
Anslut SCART-kabeln till uttag EXT-2 på en TV-apparat som
är kompatibel med JVC:s T-V LINK-system för att kunna
använda T-V LINK-funktionen.
En del TV-apparater, videobandspelare och DVD-spelare
accepterar datakommunikationer som T-V LINK. För
fullständig information hänvisas även till de handböcker som
hör till respektive apparat.
Vit
Röd
Vit
Röd
VitRöd
Vit
Röd
OBSERVERA
Ljudsignaler sänds ut genom uttagen AUDIO MONITOR OUT
(RIGHT/LEFT) när TV Direct används (se sidan 14).
SW07-11RX-E51B&XV-N310B[E]f.p65 14/1/04, 12:07 PM9

Table of Contents

Other manuals for JVC RX-E5S

Related product manuals