EasyManua.ls Logo

JVC RX-E5S - Page 14

JVC RX-E5S
210 pages
Print Icon
To Next Page IconTo Next Page
To Next Page IconTo Next Page
To Previous Page IconTo Previous Page
To Previous Page IconTo Previous Page
Loading...
10
Komma igång
Nederlands
Svenska
Anslutning 3
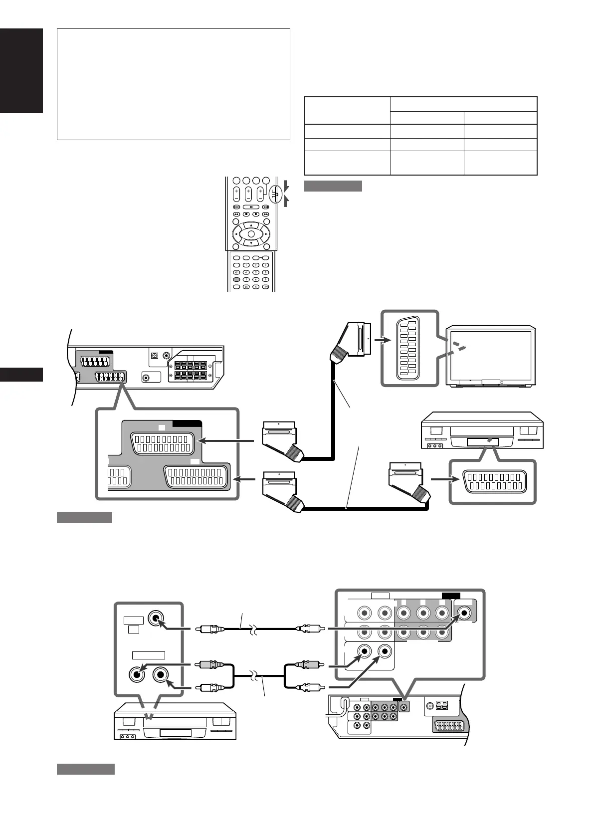
7 Ansluta en videobandspelare med SCART-kabeln
Videobandspelare, o.s.v.
Gul
Gul
RödRöd
Vit
Vit
SCART-kabel
(medföljer: 1 kabel)
Audio/video-kabel
(medföljer inte)
RX-E5S/RX-E51B
VCR
TV
D
AV IN/OUT
Aktivera Progressivt Scan-läge
Ställ in lägesväljaren på DVD, tryck
sedan och håll ned knappen
PROGRESSIVE på fjärrkontrollen i några
sekunder.
Varje gång du trycker och håller ned
knappen växlar Scan-läget mellan
Progressivt och Sammanflätat (Interlaced)
Scan-läge.
AUTO
FILM
VIDEO (NORMAL)/
(ACTIVE)
Källtyp för DVD VIDEO
Filmkälla Videokälla
[DD][P]
[DD][P]
[P]
[P]
[DD][P]
[P]
Inställning för
[PICTURE SOURCE]
Om Scan-läget
Beroende på materialets källformat, kan DVD VIDEO-skivor
uppdelas i två typer; filmkälla och videokälla (observera att
vissa DVD VIDEO-skivor innehåller båda källor).
När spelaren spelar upp material från en filmkälla, skapas
icke-sammanflätade progressiva utgångssignaler med den
ursprungliga informationen. När material från en videokälla
spelas upp, intersekvenserar spelaren raderna mellan varje
sammanflätad rad för att skapa en interpolerad bild som sänds
som den progressiva signalen.
OBSERVERA
Information om SCART-terminalerna på mottagaren finns i tabellen på sidan 9.
Om indikatorerna för progressivt läge på XV-N312S/XV-N310B
[P] tänds när Progressivt Scan-läge har valts. [DD] tänds även när
inställningen [PICTURE SOURCE] på alternativmenyn
[PICTURE] (se sidan 54) är inställd på [FILM], eller om en DVD
VIDEO-skiva med innehåll från en filmkälla spelas upp medan
[PICTURE SOURCE] är inställt på [AUTO].
OBSERVERA
Progressivt Scan-läge fungerar endast när DVD-spelaren är
ansluten med en komponentvideokabel.
Vissa typer av Progressiva och High-Definition TV-apparater är
inte helt kompatibla med spelaren, vilket ger en onaturlig bild
vid uppspelning av en DVD VIDEO-skiva i Progressivt Scan-
läge. I sådant fall kan Sammanflätat (Interlaced) Scan-läge
användas. Kontrollera om din TV är kompatibel genom att
kontakta JVCs lokala kundtjänstcenter.
Alla Progressiva och High-Definition TV-apparater från JVC är
helt kompatibla med spelaren (Exempel: AV-61S902).
TV
Videobandspelare
7 Ansluta en videokomponent med kompositvideokabeln
Du kan ansluta en videokomponent till uttagen VIDEO IN med hjälp av en kompositvideokabel och en stereoljudsladd. Denna
komponent kallas även käll-VIDEO i denna instruktionsbok.
OBSERVERA
Visa bilden genom att ansluta TV:n till mottagaren med SCART-
kabeln.
Stereoljudsladd
(medföljer inte)
RX-E5S/RX-E51B
Y
AUDIO
VIDEO
P
B
P
R
VIDEO IN
DVR/DVD
IN
VIDEO
IN
RIGHT LEFT
COMPONENT
MONITOR
OUT
VIDEO
RIGHT LEFT
AUDIO OUT
VIDEO
OUT
SW07-11RX-E51B&XV-N310B[E]f.p65 14/1/04, 12:07 PM10

Table of Contents

Other manuals for JVC RX-E5S

Related product manuals