EasyManua.ls Logo

JVC SP-PWS55 - Page 34

JVC SP-PWS55
77 pages
Print Icon
To Next Page IconTo Next Page
To Next Page IconTo Next Page
To Previous Page IconTo Previous Page
To Previous Page IconTo Previous Page
Loading...
2-4
SHEET 3
VCR-S/C
BLANK-CTL
VIDEO-SW
VIDEO-MUTE1
VIDEO-MUTE2
VIDEO-YCMIX
VIDEO-RGB
VIDEO-YCMIX
VIDEO-MUTE1
VCR-S/C
VIDEO-SW
BLANK-CTL
VIDEO-MUTE2
VIDEO-YCMIX
VIDEO-RGB
17
16
15
BLANK-CTL
2
1
J4402
QNN0572-001
6
5
4
3
J4403
QNZ0625-001
1
2
3
4
5
6
7
8
9
10
11
12
13
14
15
16
17
18
19
20
21
Q4484
KRC102S-X
23
Q4482
KRC102S-X
220
L4391
QQL25CK-221Z
A5V
AGND
Q4481
KRC102S-X
A+12V
VS3
VS1
VIDEO-RGB
VIDEO-SW
VIDEO-MUTE1
VIDEO-MUTE2
VIDEO-YCMIX
22
C
Y2-G
CB-B
8
7
CR-R
AGND
SCART-LIN
SCART-RIN
Q4483
KRA102S-X
VCR-S/C
910
1112
13NC14
J4401
QNN0570-001
12
34
5NC6
CV-Y1
IC411 MM1233XF-X
161514131211109
87654321
IC441
MM1505XN-X
1
SW
2
C/R
3
VCC
4
C
5
GND
6
R
4.7/50
C4476
470/6.3
C4421
1/6.3
C4101
NIC4102
0.1/16
C4394
C4492
0.1
/16
330p
C4474
10/16
C4454
330p/50C4472
NIC4412
4.7/50
C4475
1/6.3
C4121
470/6.3
C4401
NIC4122
0.01/50
C4111
NIC4112
0.01/35
C4192
1/6.3
C4173
470/6.3
C4451
NI
C4402
NI
C4433
470/6.3
C4441
470/6.3
C4431
330p
C4473
470/6.3
C4455
NI
C4432
0.01/50C4491
47/25
C4301
NI
C4442
47p/50
C4443
1/6.3
C4351
1/6.3
C4321
470/10
C4391
47/35
C4191
1/6.3
C4331
NIC4423
330p/50C4471
1/6.3
C4341
0.1/16
C4392
1/6.3
C4171
0.01/50
C4411
1/6.3
C4172
0.01/50
C4311
NI
C4424
470/6.3
C4422
0.01/50
C4413
NI
C4453
180k
R4475
75
R4422
R4232
R4201
2kR4481
10kR4486
12k
R4484
R4241
75R4121
180k
R4477
180k
R4478
75
R4421
180k
R4476
470
R4474
75R4111
75
R4431
2kR4482
R4252
R4171
0
R4211
75
R4401
75R4101
150
R4471
R4212
75R4452
R4172
0
820
R4483
R4251
150R4472
75R4432
R4231
R4202
0
R4191
R4242
75
R4442
470
R4473
75
R4411
75
R4451
100R4485
75
R4441
C4395
22/50
R4173
0
Q4485
2SC2814/4-5/-X
R4233
R4234
R4235
10k
IC431
BH7868FS-X
32313029282726252423222120191817
16151413121110987654321
NI
C4452
Y
Pb
Pr
10K
75
TERMINAL)
SPEC
AUDIO R IN
0
0
(SCART
VCC
BLANKING
Y/C 0-0.4V
FUNCTION
(COMPONENT)
RGB
VIDEO OUT
AUDIO L IN
CV IN
(S-VIDEO/
1-3V
B
MUTE1 SW
GND
Y1 IN
YC MIX SW
NC
G
RGB SW
0V
AUDIO R OUT
AUDIO L OUT
4.9V
R/C
CV/Y
AUDIO AGND
GND
GND
GND
GND
BLANKING
GND
GND
GND
NC
NC
VIDEO OUT
Y2 IN
LEVEL 0
MUTE2 SW
1A
1B
SPEC
0-2V
4.5-7V
9.5-12V
Y
Cb IN
10K
0
0
5.49V
10.4V
0V
VIDEO DRIVER
0V
5.91V
12.08V
Cr IN
GND
Cr OUT
Cb OUT
GND
GND
Y1 OUT
GND
S-DC OUT
C OUT
VCR IN
Y
S2
CV OUT
VCC
CIN1CIN2
CVIN1
CVIN2
YIN2YIN1
COUT
CVOUT
YOUT
GND2
GND3
VCC
GND1SW1
SW3
Ver.U
Ver.U
H
SW2
H
H
L
L
L
VIDEO SW
FUNCTION
GVA10097-A1
2.0V
0V
1.0V
0V
1.0V
1.0V
0V
2.0V 2.0V
0V
2.0V
0V
5.0V
2.0V
0V
2.0V
10.3V
0V
0V
10.3V
0V
0V
5.0V 0V
5.0V
0V
0V
AV
COMPOSITE)
(S-VIDEO/
COMPOSITE)
C
CV
C
CV
5.0V
2.5V
0V
2.5V
0V
2.5V
0V
2.5V
2.5V
5.0V
2.5V
0V
2.5V
0V
2.5V
2.5V
0V
0V
2.5V
2.5V
0V
2.5V
5.0V
5.0V
Ver.E
C IN
S1
BIAS
(E)
(E)
5.0V
0V
2.5V
5.0V2.5V
2.5V
VIDEO SW
(E)
L
H
(E)
(E)
*1*1*1*1
*1 *1 *1 *1
*1
*1
*1
*1
2.5V
0V
0V
CV OUT
SAG
Y1 OUT
Y2 OUT
Y2 OUT
Cb OUT
Cr OUT
SAG
SAG
SAG
SAG
CV-Y1
Y2-G
470
*1 PARTS LIST
270
R4242
U
R4212
E : E/B/EN/EV/EE
/UW/UY
750
R4231
Cr-R
240
120
120
470
R4202
470
R4251
220
R4241
270
R4233
R4211
U : A/UT/US/UB/UY/UP/UF/UX/UG/UJ
820
C
Cb-B
750
R4252
R4232
R4234 X
R4201
E
X
470X
100
X
(SHEET 2)
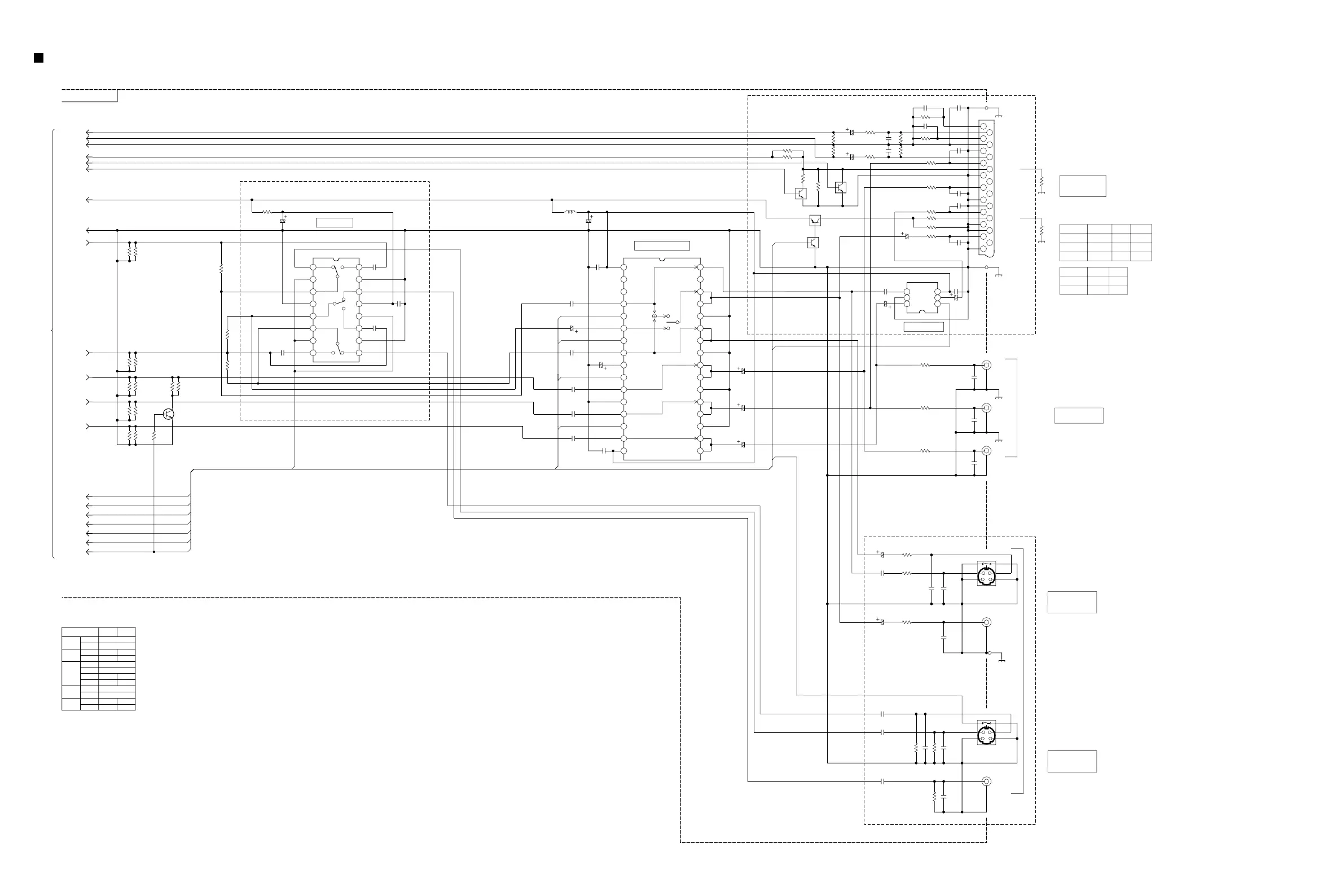
Video input / output section

Related product manuals