EasyManua.ls Logo

JVC SR-DVM700EU - Page 61

JVC SR-DVM700EU
119 pages
Print Icon
To Next Page IconTo Next Page
To Next Page IconTo Next Page
To Previous Page IconTo Previous Page
To Previous Page IconTo Previous Page
Loading...
A
1
2
3
4
5
BCD EFG
J901
B905
A.GND
B901
R948
DV_Y_OUT
DV_C_OUT
TU_VIDEO
K852
L841
REAR_Y_IN
Q901
R901
R904
Q902
REAR_C_IN
R905
VDR_C_OUT_BIAS
R906
J852
C856
R855
J852
R856
REAR_Y_IN
REAR_C_IN
REAR_V_IN
C855
C_OUT_BIAS
L851
K853
C854R854
C853
TU_VIDEO
TU_VIDEO
R853
R852
GND
REAR_V_IN
V_FROM_OSD
R903
VDR[H]
SW12V
GND
C_BIAS1
BS_REC_LINK
LINE2INFO
AL5.8V
R851
R902
C902
DVD_OUT[L]
DVD_OUT[R]
LINE_OUT[L]
LINE_OUT[R]
A.IN1[L]
A.IN1[R]
AD_IEC958
V3.3V
GND
J902
J903
C901
L901
SW5V
CN901
J904J904J904J904J904J904J904J904J904J904J904J904
C852C851
C843
C_BIAS2
R857
IC851
GND
Q915
R953
J953
R982
R981
R964
R963
R944
R921
R920
Q912
R973
R974
C916
C915
C938
R919
Q913
C971
C972 C973
R966
R965
R928
R923
R922
R988
C917
C918
C939
C988
C987
C985
C986
L906
J841
C981
C982
R975
R976
Q911
R971
R972
C7302
C841
C842
Q905
K851
B991
B992
CN7301
R993
R991
C7305 C7306
C991
R911
R992
R908
Q906
R912
IC901
R929
R962
R961
R943
R942
C929
R941
R909
Q904
R910
R907
L902
R940
R939
R938
C920
R935
R934
R932
R936
R937
C919
C921
TO_DV_DUB_C
TO_DV_DUB_Y
C903 C904
Q908
R917
C7303 C7304
R914
R933
K7302
K7304
C7307
C7301
J906
J7301
Q991
Q992
K7301
K7303
J902J902J902
Q909
R918
R915
L903
Q907
R916
C975 C976
R913
L904
C953
C905
C906
B911
B912
B913
B914
B915
B916
p10722001a_rev0
SHEET 11
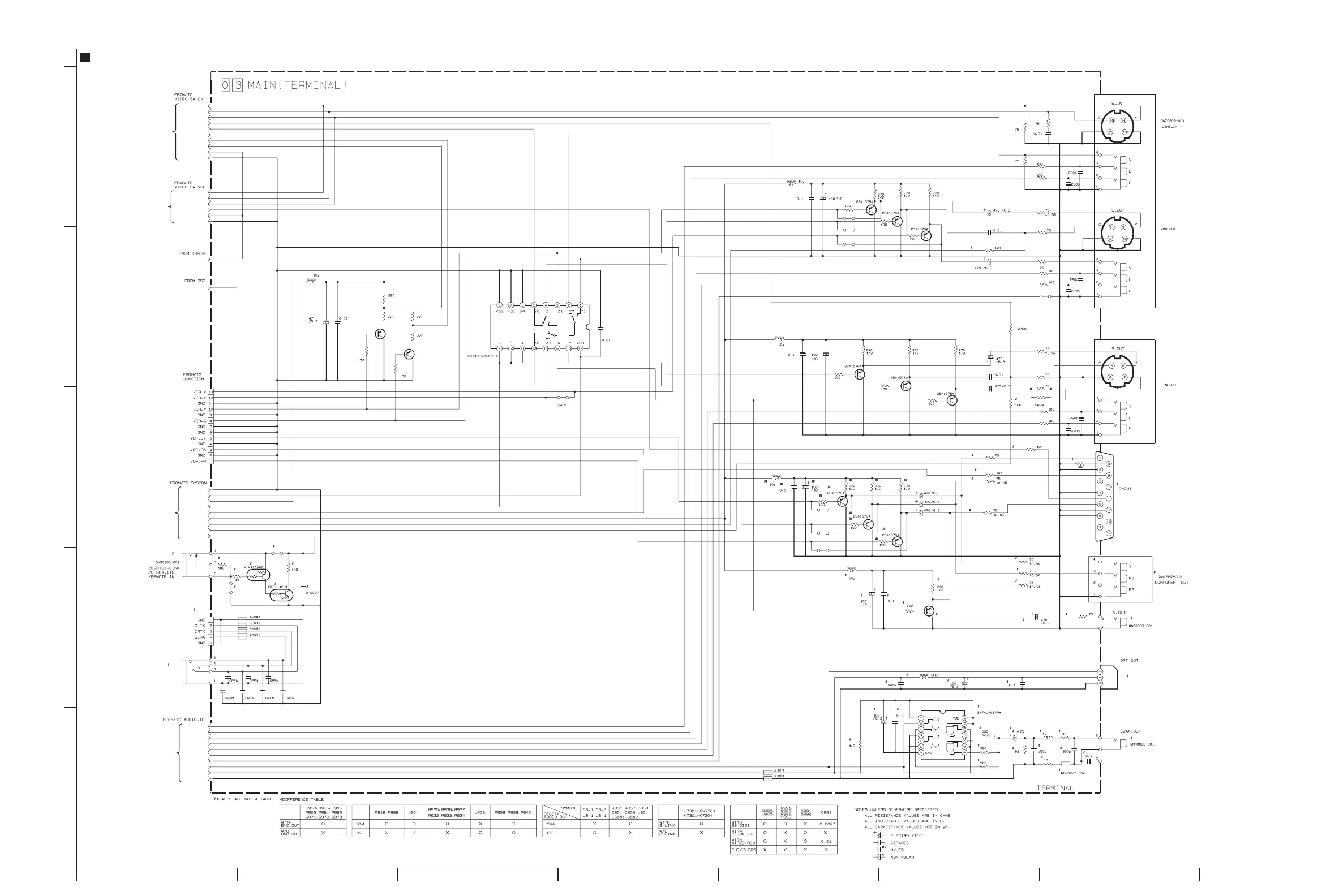
Terminal section
TO SHEET 9
TO SHEET 10
NOT USED
TO SHEET 8
TO CN7107
SHEET 23
TO SHEET 13
TO SHEET 12
NOT USED
2-25 2-26

Related product manuals