EasyManua.ls Logo

JVC UX-G375A - Block Diagram

JVC UX-G375A
67 pages
Print Icon
To Next Page IconTo Next Page
To Next Page IconTo Next Page
To Previous Page IconTo Previous Page
To Previous Page IconTo Previous Page
Loading...
2-1
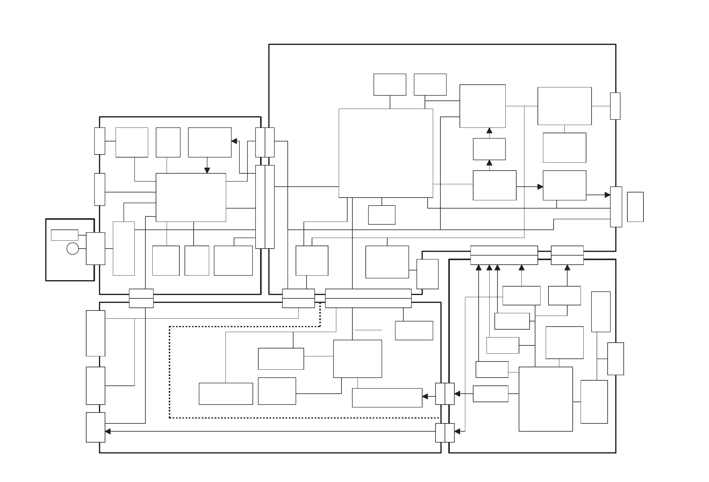
Block diagram
D11,D16
5VD REG
D9
+23V REG
D10
FL+/- REG
D13
5VE REG
D12
+12V REG
D19
-25V REG
T1
POWER TRANS
D1 to D4
DIODE
BRIDGE
CN2
CN3
CN1
CN42
CN5
CP45
CN203
CN211
CN201
U1
SW REG.
CONTROL
AC CORD
SW1
110V/230V
TUNER
UNIT
IC201
IC202
IC204
IC212
IC205
IC210,IC211
SUBWOOFER
LFT OUT
HP AMP
MUTE
MICON
POWER AMP
Q205,Q206
A+12V
SWITCH
E,VOLUME
Q207
+9V REG
JK204
SUB OUT
CN210
CP41
CN202
CN41
EEPROM
X203
Q201
RESET
32.768K
Q202,Q203
Z201
+5V REG
CP42
CN114
CN207
CN107
CN208
CN106
CN103
CN102
CN104
CN212
TO
Speake
LOADER
Section
TRY SW
M
CD PICKUP
mechanism
CD traverse
mechanism
U501
VFD DRIVER
IR401
REMOCON
STANDBY
LED
LED1
VFD1 DISPLAY
LED MATRIX
SW401-SW413
KEY MATRIX
WITH DIM
JK41JK42JK43
USB AUDIO IN HEADPHONE
D+/-
+5V_USB
HP L/R
AUX L/R
KEY_1
KEY_2
LED ON
DIM OFF
STB LED OFF
GR1 to 12
SG1 to 16
IR_RXVFD_CLK
VFD_DATA
VFD_STB
IPOD_LED
IC106
MPEG
IC103
SDRAM
IC105
FLASH
ROM
IC104
MOTOR
DRIVER
Q106 to Q109
LOADER DRIVER
X101
27MHz
IC101, IC102
1V8,3V3 REG
CD R/L
AC IN
IC109
IPOD
AUTHENTIC
HP L/R
AUX L/R
TUNER L/R
CD R/L
CD_ON N_RST
TR+
TR-
OPEN
CLOSE
SCLK
SDA
TU_CLK
TU_DA
TU_RST
SMPS section
System control & Audio Amp section
CD servo control section
TU_DET
POWER ON
TU_ON
Q217,Q218
AMP_MUTE
AMP_STBY
SCLK
SDA
LCD section
HP&AUDIO&USB JACK section
TACT SW LED section
D+/-
N_RST
SCLK
SDA
HP_MUTE

Related product manuals