EasyManua.ls Logo

Kaisai KHC-12RY3 - Page 127

Default Icon
Print Icon
To Next Page IconTo Next Page
To Next Page IconTo Next Page
To Previous Page IconTo Previous Page
To Previous Page IconTo Previous Page
Loading...
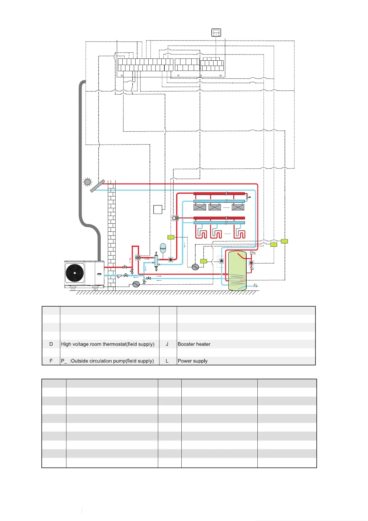
(a) Minimum cable section AWG18 (0.75 mm
2
).
(b) If the current of the load is large, an AC contactor is needed.
1
2
3
4
5
9
Description AC/DC Required number of conductors Maximum running current
Item
DHW pump control cable
SV2: 2/3-way valve control cable
SV1: 3-way valve control cable
Booster heater control cable
Room thermostat cable
User interface cable
Solar energy kit signal cable AC
2
200mA
AC
5
200mA
AC
2
200mA(a)
AC
2
3
200mA(a)
AC 200mA(a)
AC
3
200mA(a)
AC
2
200mA(a)
6
7
8
Outside circulation pump control cable
Solar pump control cable
AC
2
200mA(a)
AC
2
200mA(a)
1
2
5
7
8
6
4
H
25
T
D
A
K
K
K
K
J
G
E
L
L
9
B
CN11 CN7 CN30
1
A
2
B
3
X
4
Y
5
E
6
P
7
Q
8
E
9
H1
10
H2
25
�����HT
29
��N
30
R1
31
DFT1
32
DFT2
26
����R2
27
AHS1
28
AHS2
1
SL1
2
SL2
3
C
4
TBH
5
N
6
1ON
7
1OFF
8
P_o
9
N
10
11
N
12
24
3OFF
23
N
21
N
20
IBH1
19
18
13
H
14
L1
15
N
16
P_c
17
N
22
P_s
2ON
2OFF
P_d
3ON
3
M
F
C
I
t inu ylbmessAedoCt inu ylbmessAedoC
)ylppus dlei f (pmup WHD:d_PGtinu MainA
SV2:2/3-way valve(field supply)H)ylppus dlei f ( t ik ygrene raloSB
)ylppus dlei f (knat retaw toh ci tsemod rof evlav yaw-3:1VSIeca f r e t n i r esUC
rotcatnoCK)ylppus dlei f (pmup raloS:s_PE
o
127

Table of Contents

Related product manuals