EasyManua.ls Logo

Keyestudio 4WD - Page 280

Keyestudio 4WD
369 pages
Print Icon
To Next Page IconTo Next Page
To Next Page IconTo Next Page
To Previous Page IconTo Previous Page
To Previous Page IconTo Previous Page
Loading...
280
www.keyestudio.com
(4)Test Code:
Code path:
File Type
Path
File Name
Hex file
KS4031(4032) folder/Makecode
Tutorial/Makecode Code/Project
17.2:Line Tracking Smart Car.hex
Project 17.2:Line
Tracking Smart Car.hex
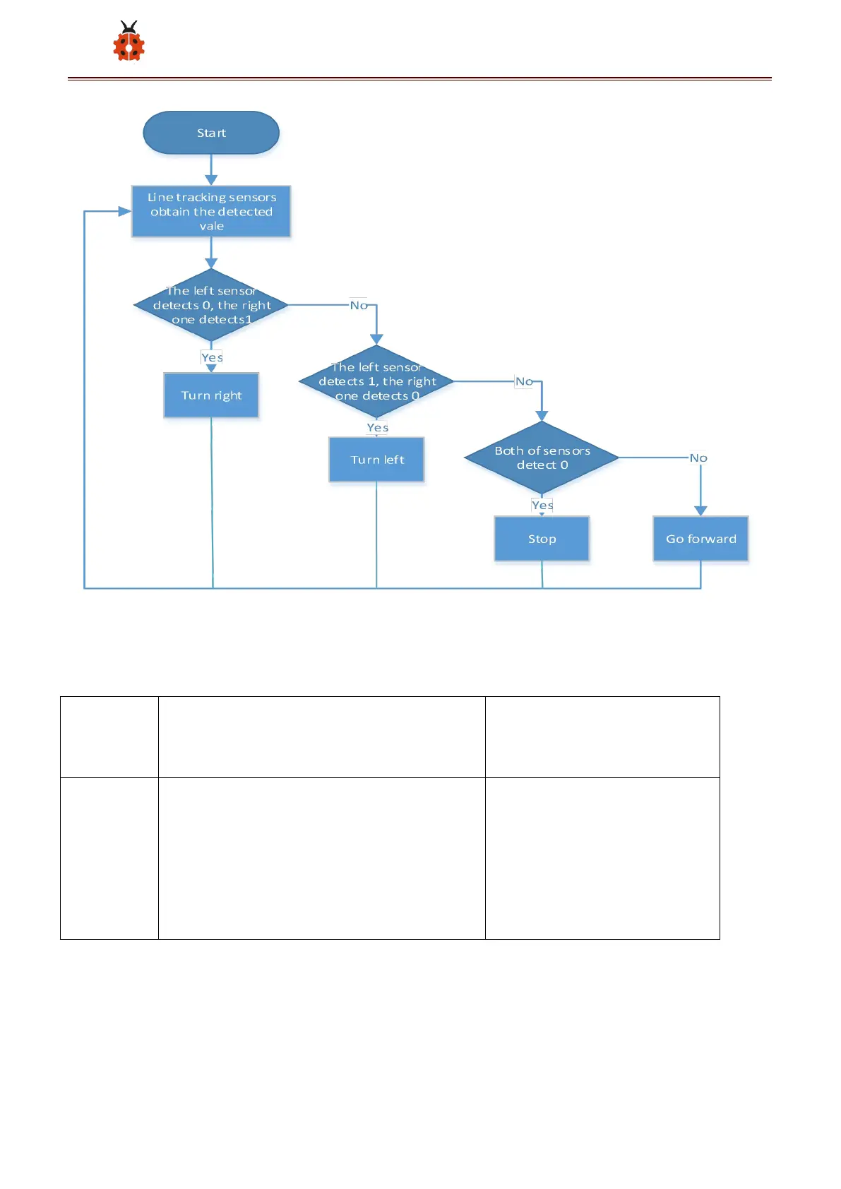
Or you could edit code step by step in the editing area.
No need to create variable LL and RR but use

Related product manuals