EasyManua.ls Logo

Keysight Technologies 34970A - 34903 A

Keysight Technologies 34970A
197 pages
Print Icon
To Next Page IconTo Next Page
To Next Page IconTo Next Page
To Previous Page IconTo Previous Page
To Previous Page IconTo Previous Page
Loading...
Theory of Operation 5
Keysight 34970A/34972A Service Guide 155
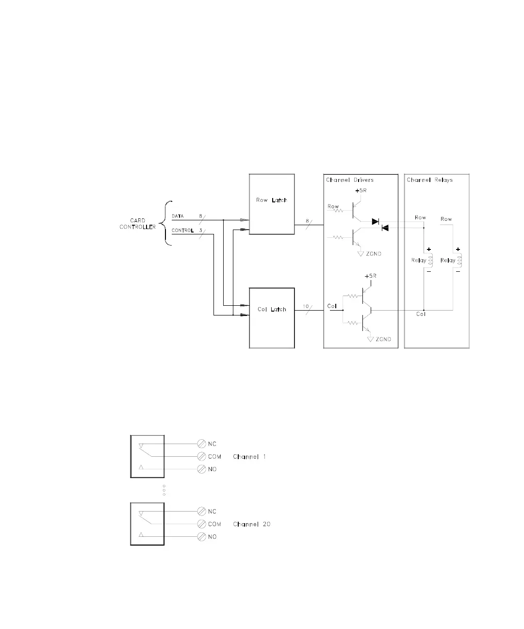
34903A
Components in this discussion are located on the A1 circuit assembly
(34903-66501).
The control circuitry has two grouping of latches, relay drivers and relays. The 20
channels are, for control purposes, arranged into 8 rows by 10 columns.
The row latch, U102, and column latches, U103 and U104, control the relays. The
row drivers are divided into four groups of set and reset drivers. Each group of row
drivers controls five relays. The column drivers operate as a pair. There are ten
column drivers each controlling two relays.
The 34903A provides 20 channels of Form C switching.

Table of Contents

Related product manuals