EasyManua.ls Logo

Keysight Technologies 34970A - 34904 A

Keysight Technologies 34970A
197 pages
Print Icon
To Next Page IconTo Next Page
To Next Page IconTo Next Page
To Previous Page IconTo Previous Page
To Previous Page IconTo Previous Page
Loading...
5 Theory of Operation
156 Keysight 34970A/34972A Service Guide
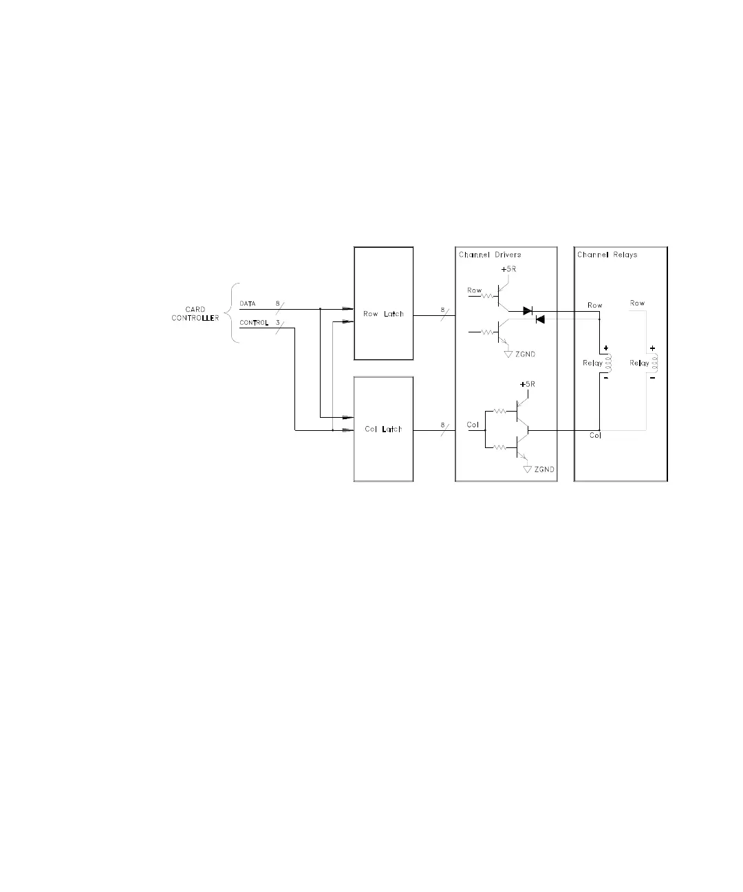
34904A
Components in this discussion are located on the A1 circuit assembly
(34904-66501).
The control circuitry has four groupings of latches, relay drivers and relays divided
into 4 rows by 8 columns.

Table of Contents

Related product manuals