EasyManua.ls Logo

Keysight Technologies 34970A - Page 157

Keysight Technologies 34970A
197 pages
Print Icon
To Next Page IconTo Next Page
To Next Page IconTo Next Page
To Previous Page IconTo Previous Page
To Previous Page IconTo Previous Page
Loading...
Theory of Operation 5
Keysight 34970A/34972A Service Guide 157
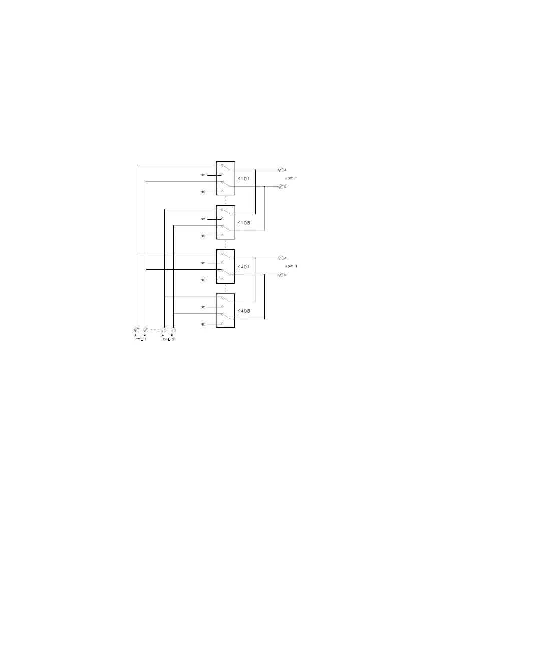
The row latch, U102, and column latch U103, control the relays. The row drivers
are divided into four groups of set and reset drivers. Each group of row drivers
controls eight relays. The column drivers operate as a pair. There are eight column
drivers each controlling four relays. The relays are arranged in 4 rows by 8
columns.

Table of Contents

Related product manuals