EasyManua.ls Logo

Keysight 53220A - Enabling the Calculate1 Subsystem; Figure 6-1 Enabling the Math Operations

Keysight 53220A
303 pages
Print Icon
To Next Page IconTo Next Page
To Next Page IconTo Next Page
To Previous Page IconTo Previous Page
To Previous Page IconTo Previous Page
Loading...
53220A/53230A Math, Graphing, and Data Logging 6
Keysight 53220A/53230A User’s Guide 205
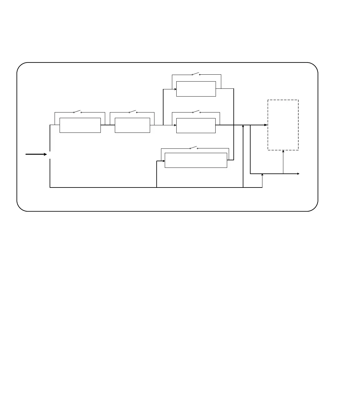
Figure 6-1 Enabling the math operations.
Enabling the CALCulate1 subsystem
Individual math operations require the CALCculate1 subsystem and the specific
math operation to be enabled before the operation is performed. The command
used to enable the CALCulate1 subsystem is:
CALCulate[1][:STATe] {OFF|ON}
CALCulate[1][:STATe]? (query form)
ON enables the subsystem, OFF disables the subsystem. With the subsystem
disabled, measurement data is sent directly to the output buffer and/or reading
memory with no math operations performed, regardless of any math operations
enabled.
A reset (*RST), instrument preset (SYSTem:PRESet), or changing the
measurement function disables the CALCulate1 subsystem.
reading memory
CALCulate1:AVERage
(statistics)
CALCulate1:SCALe
(scaling and offset)
CALCulate1:LIMit
(limit checking)
CALCulate2:TRANsform:HISTogram
(histograms)
measurement
data
CALCulate1:STATe ON
CALCulate1:SCALe: STATe ON
CALCulate2:TRANsform:HISTogram:STATe ON
CALCulate1:LIMit:STATe ON
CALCulate1:AVERage:STATe ON
INITiate:IMMediate
READ?
CALCulate1:SMOothing
(moving average)
CALCulate1:SMOothing:STATe ON
output
buffer
readings initiated by INITiate:IMMediate are sent to reading memory.
readings initiated by READ? are sent to reading memory and to the output buffer

Table of Contents

Other manuals for Keysight 53220A

Related product manuals