EasyManua.ls Logo

Keystone KS - Page 26

Keystone KS
60 pages
Print Icon
To Next Page IconTo Next Page
To Next Page IconTo Next Page
To Previous Page IconTo Previous Page
To Previous Page IconTo Previous Page
Loading...
Page 26
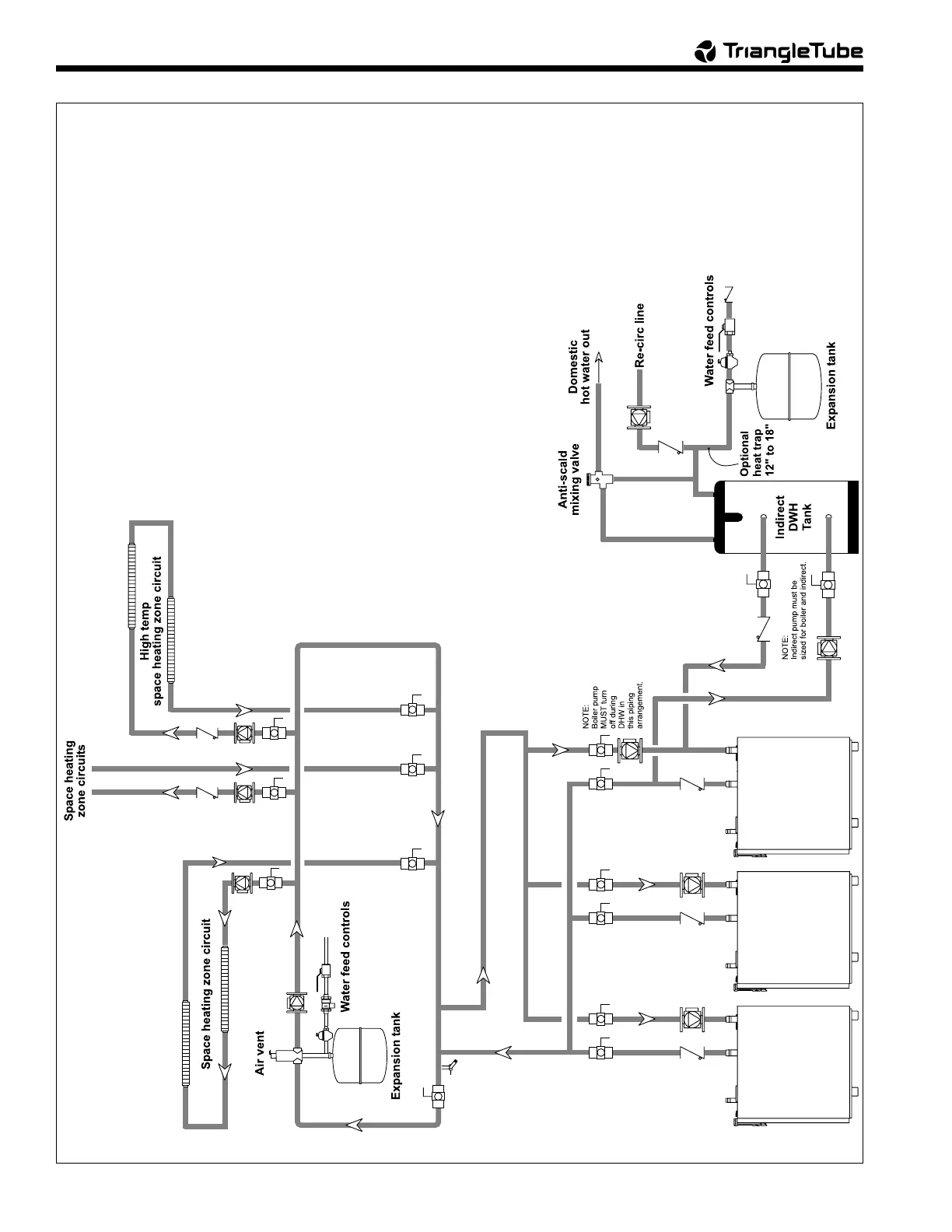
Figure 20. Hydronic Piping, multiple boilers with indirect DWH off one boiler. Boiler pump must shut-down during DHW.
KeystoneKeystone
KeystoneKeystone
Keystone
KeystoneKeystone
KeystoneKeystone
Keystone
KeystoneKeystone
KeystoneKeystone
Keystone

Table of Contents