EasyManua.ls Logo

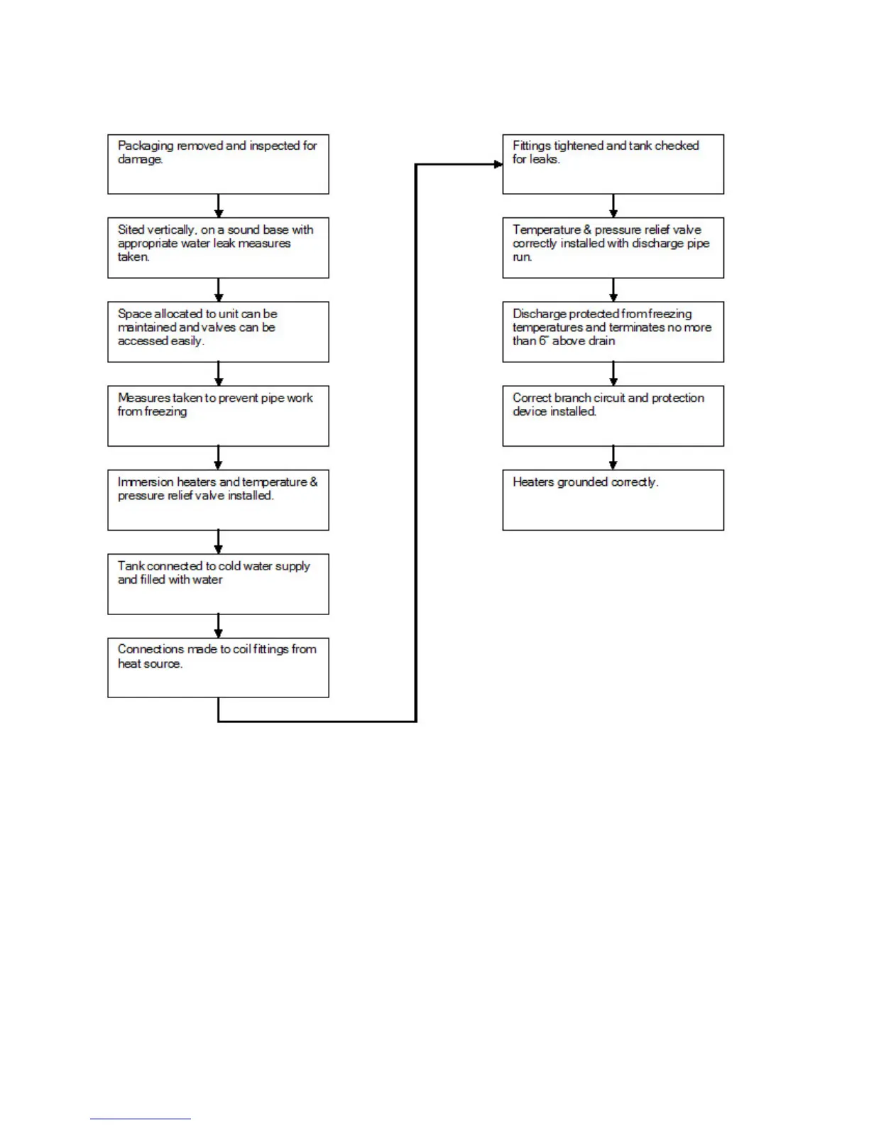
Kingspan Tribune - 3.4 INSTALLATION CHECKLIST FLOW CHART

Kingspan Tribune
12 pages
Print Icon
To Next Page IconTo Next Page
To Next Page IconTo Next Page
To Previous Page IconTo Previous Page
To Previous Page IconTo Previous Page
Loading...
3.4 INSTALLATION CHECKLIST FLOW CHART
Page 9 of 12
Figure 4. Check list of installation steps

Related product manuals