EasyManua.ls Logo

KitchenAid KODE500EBS - Page 50

KitchenAid KODE500EBS
52 pages
Print Icon
To Next Page IconTo Next Page
To Next Page IconTo Next Page
To Previous Page IconTo Previous Page
To Previous Page IconTo Previous Page
Loading...
5-6
n
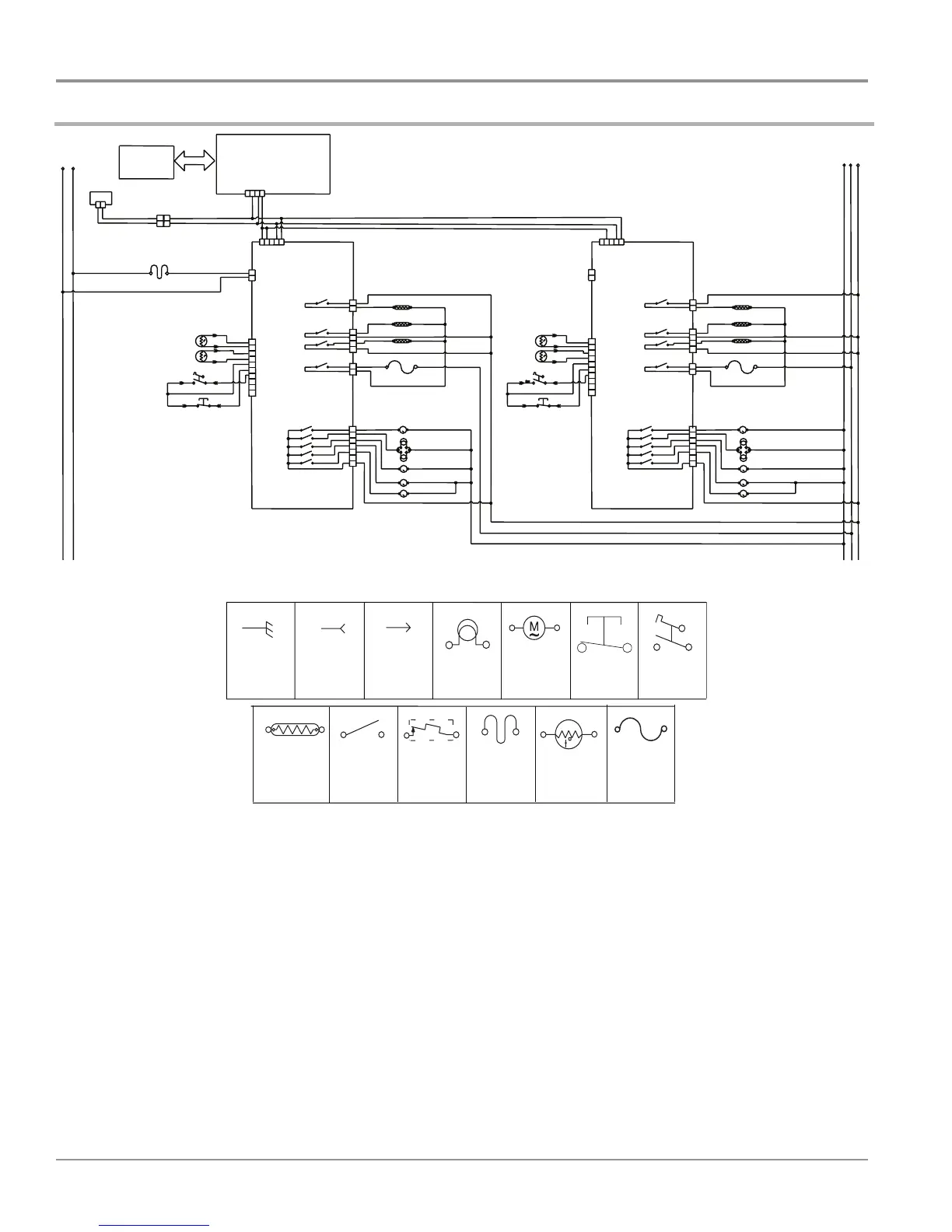
Built-In Single and Double Wall Oven
Wiring Diagrams
FOR SERVICE TECHNICIANS USE ONLY
15
Double Oven Models - Double-Convect
Keypad
User Interface
J1
J4
1 2 3
4
YL
BR
OR
N L1
EOL
1
2
GN
RD/WH
GN
RD/WH
2
1
2
1
BR
OR
YL
P1
1
2 3
4
5
Thermal Fuse
206°F (93°C)
BK
BK
WH
1
2
J8
Upper Copernicus
Appliance Manager
Oven Temperature
Sensor
Meat Probe
Sensor
V
V
OR
GN
BU
TN
Motor Latch Switch
Door Switch
BR
OR/BK
Lower Copernicus
Appliance Manager
BR YL
OR
1
2 3
4
5
P1
1
2
J8
N
L2
L1
WH
RD
BK
BK
WH
WH
WH
WH
RD
BK
BK
1
2
3
4
5
6
7
8
9
10
P3
K11
K10
K2
K3
BU
Broil - 4000W
BU
BU
PX4
1
2
Bake - 2800W
RD
RD
Convect - 3200W
YL
YL
PX1
1
2
3
4
RD
PX3
1
2
BK
BK
RD
RD/WH
Temperature Limiter
Open Temp 338°F (170°C)
K4
K5
K6
K7
K8
1
2
3
4
5
6
7
P5
YL
BK
OR
GY
GY/BK
HS Cooling Fan
LS Cooling Fan
Convect Fan
Oven Lights
Motor Door Latch
WH
WH
WH
WH
BK
Lower Oven
Temperature
Sensor
Lower Meat
Probe Sensor
M
M
M
M
V
V
OR
GN
TN
BR
LO Motor Latch Switch
Lower Door Switch
OR/BK
P3
1
2
3
4
5
6
7
8
9
10
K4
K5
K6
K7
K8
1
2
3
4
5
6
7
P5
YL
BK
OR
GY
GY/BK
M
M
M
M
LO HS Cooling Fan
LO LS Cooling Fan
Lower Convect Fan
Lower Motor Door Latch
Lower Oven Litghs
K11
K10
K2
K3
1
2
PX4
1
2
PX3
1
2
3
4
PX1
BU
BU
Lower Broil - 4000W
BU
Lower Bake - 2800W
RD
RD
Lower Convect - 3200W
YL
YL
RD
RD/WH
Lower Temperature Limiter
Open Temp 338°F (170°C)
Wide/Power
LEGEND
Ground
(Chassis)
Plug With
Female
Connector
Receptacle
With Male
Connector
Light
AC Drive
Motor
Latch
Switch
Door
Switch
Thermal Fuse
(Non-
resettable)
Temperature
Limiter
(Automatically
Resettable)
Relay
Contacts
Heating
Element
Enclosed
Thermistor
Temperature
Limiter
(Non-
resettable)
For patent information, please see
Pat. www.patent-listing.com
W10756610B
NOTE: This sheet contains important Technical Service Data.
FOR SERVICE TECHNICIAN ONLY
DO NOT REMOVE OR DESTROY
W10756610B
© 2014. All rights reserved.
12/14
FOR SERVICE TECHNICIANS USE ONLY

Related product manuals