EasyManua.ls Logo

KStar GP806 - Page 26

KStar GP806
38 pages
Print Icon
To Next Page IconTo Next Page
To Next Page IconTo Next Page
To Previous Page IconTo Previous Page
To Previous Page IconTo Previous Page
Loading...
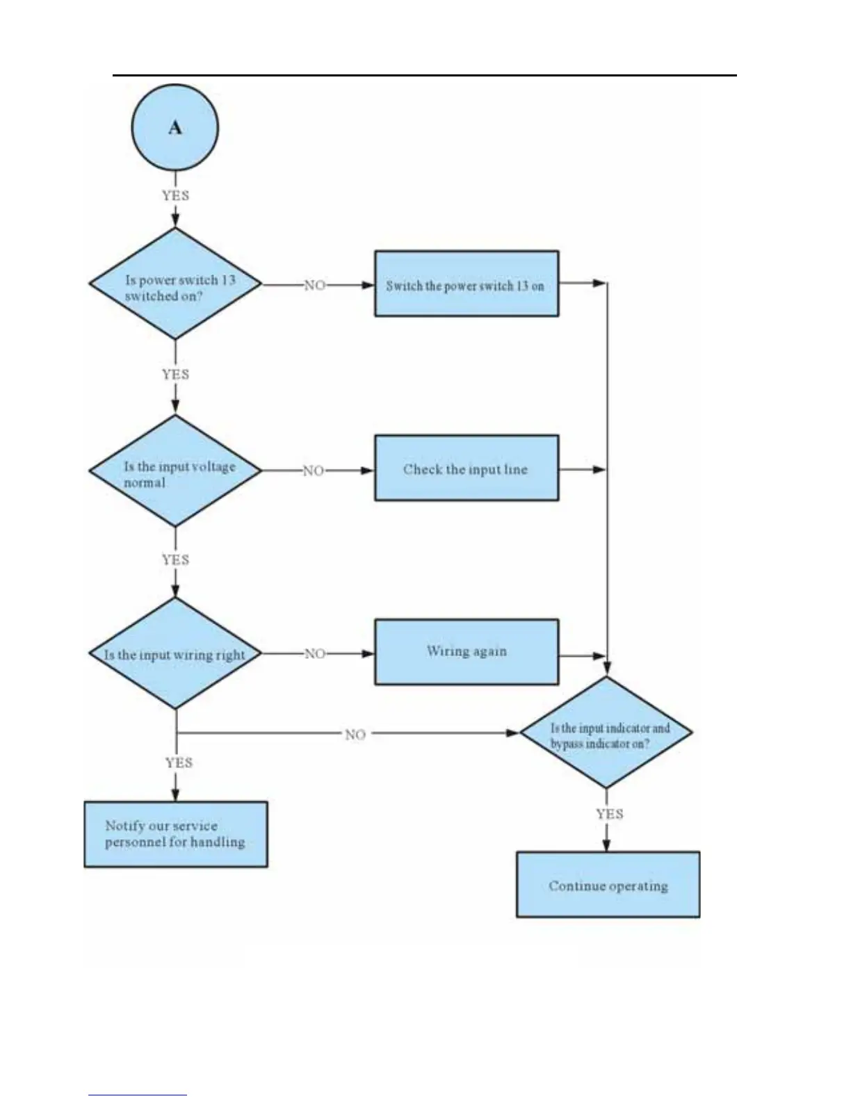
STATUS HANDLING GP800 UPS
- 24 -
Flow chart 1 of status handing

Related product manuals