EasyManua.ls Logo

Kyocera ECOSYS M2530dn - 2-3 Operation of the Pwbs; Power Source PWB

Kyocera ECOSYS M2530dn
297 pages
Print Icon
To Next Page IconTo Next Page
To Next Page IconTo Next Page
To Previous Page IconTo Previous Page
To Previous Page IconTo Previous Page
Loading...
2PK/2PL/2PM/2PN
2-3-1
2-3 Operati on of the PWBs
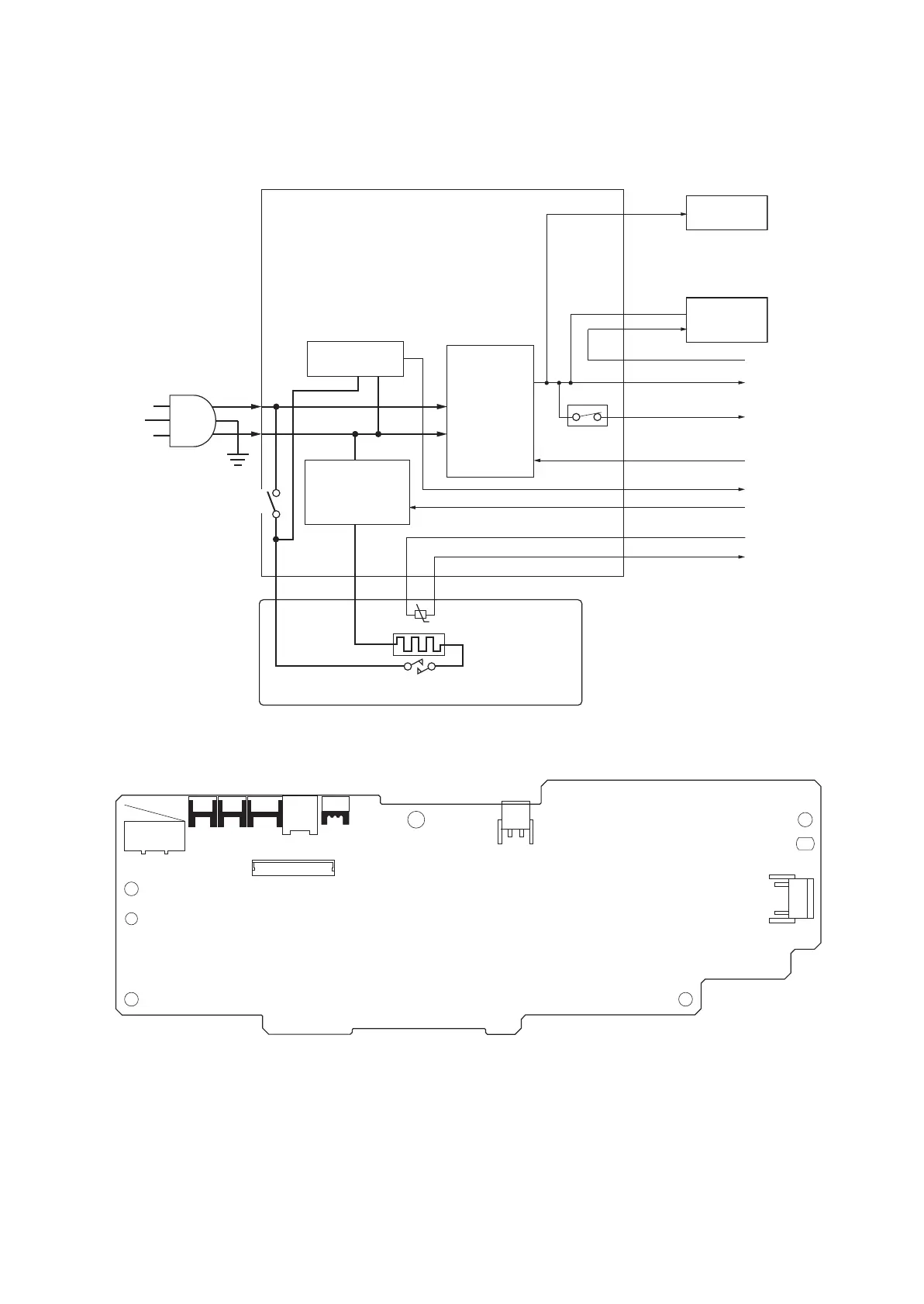
2-3-1 Power source PWB
Figure 2-3-1 Power source PWB block diagram
Figure 2-3-2 Power source PWB silk-screen diagram
SLEEP
GND
+24V0F
+24V0
+24V0
FA N
FA N
+3.3V1E
ZCROSS
HEATN
THERM
Left
cooling
fan motor
Scanner
PWB
Power source PWB
Fuser thermistor
Fuser thermostat
Fuser unit
Switching
regulator
circuit
Zero cross
signal circuit
AC input
Interlock
switch
Fuser heater
control circuit
Fuser heater
Relay
SW101
11
1
1
1
1
YC104
YC106
YC108
YC103
YC105
YC102
1
YC101

Table of Contents

Other manuals for Kyocera ECOSYS M2530dn

Related product manuals