EasyManua.ls Logo

la Minerva C/E INS 22 - Schémas Electriques

Default Icon
28 pages
Print Icon
To Next Page IconTo Next Page
To Next Page IconTo Next Page
To Previous Page IconTo Previous Page
To Previous Page IconTo Previous Page
Loading...
22
Schemi elettrici
Gli Schemi elettrici che seguono si riferiscono a tutti i tipi di mac-
chine presentati nelle Istruzioni per l'Uso.
Wiring diagram
The following wiring diagrams are valid for all the types of
machines described in these Operating Instructions.
Schémas Electriques
Les Schémas Electriques ci-après se réfèrent à tous les types
de machines présentés dans la Notice d’Utilisation.
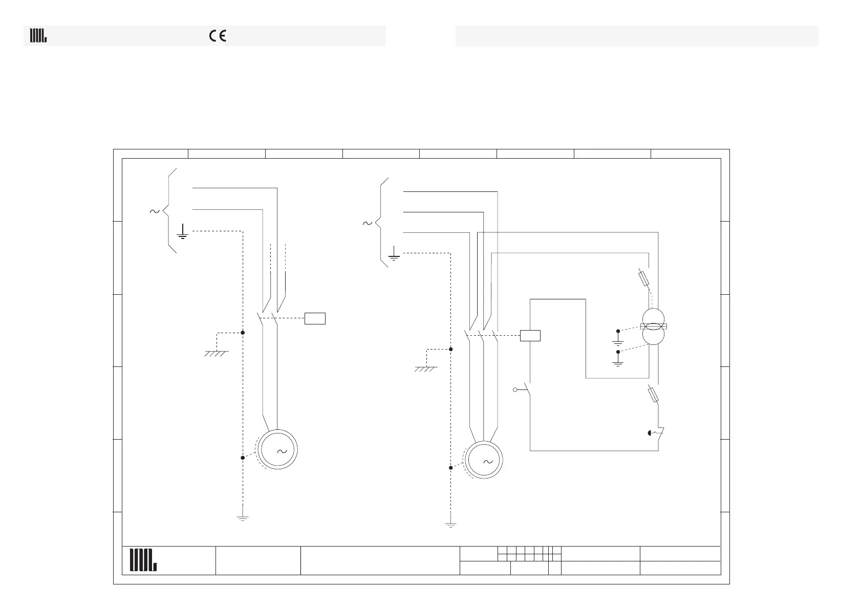
Schema elettrico di Potenza e Comando/ Power wiring diagram and control /Schéma éléctrique de Puissance et comandé
POS. ARCH.:
12 3 6
7
45 8
A
B
C
D
E
F
A
B
C
D
E
F
DENOMINAZIONE:
DESCRIZIONE:
MODIFICHE:
A
B
C
D
E
F
G
DATA:
PROPRIETA’ INTERNA - RIPRODUZIONE VIETATA
DISEGNO N°:
DISEGNATORE:
NOTE:
FOGLIO:
SCHEMA ELE. DI POTENZA E COMANDO
09/10/01 A.S.C.
-
1 DI 1
la Minerva
®
di Chiodini Mario s.r.l.
Bologna - Italy
C/E INS22 - C/E INS32 - C/E INS50
M
3
L3
L2
L1
3
KM
FC
LEVA
SALITA/DISCESA
P. E M
F2
1,25A
TR
F1
0,5A
kW 0,75
HP 1
V 230/400 A 4/2,3
0
230
400
024
M
1
L2
L1
1
KM
kW 0,9
HP 1,2
V 230/1 A 8

Related product manuals