EasyManua.ls Logo

LeeLen V31 - Indoor Station; 1 Contents of the Package; 2 Product Description; 3 System Installation

Default Icon
7 pages
Print Icon
To Next Page IconTo Next Page
To Next Page IconTo Next Page
To Previous Page IconTo Previous Page
To Previous Page IconTo Previous Page
Loading...
3
2
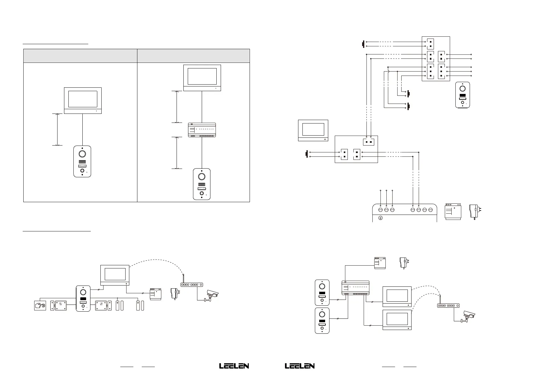
B. Standard Installation
Bus
-
Bus+
DoorBell
DoorBell
DoorBell
Power-
Power+
Indoor Station
COM
NC
NO
Power Control
Output(Lock1)
Gnd
Door2 Open
Door1 Open
Door1 Open
Detector
Door2 Open
Detector
Switch-
Switch Output
(Lock2)
Switch+
Bus-
Bus+
Gnd
Exit Port
Exit Button
Outdoor Station
N L
- -
+ +
N
L
Gnd
110/220V AC
~
Power
-
Power+
Power Supply
Power
or
Adaptor
3.2.2 Multi to Multi Kit
A. System Expansion Diagram
IPCamera
2-wire
2-wire
WiFi
WiFi
Power
Power Supply
2-wire
2-wire
Power 1 2 3 4 5 6 7 8
EH2W-MD-D04-001
2-Wires Digital
Distributor
LAN : 10/100M
Bus : 10M
Power: 24VDC
or
Adaptor
Outdoor Station
3.2.1 One to One Kit
3.2 Connection Diagram
A. System Expansion Diagram
Power
Lock 2 Door Open
Detector 1
IPCamera
2-wire
WiFi
Power Supply
2-wire
Exit Button
Lock 1
Door Open
Detector 2
or
Adaptor
Outdoor
Station
Indoor
Station
Indoor Station
2-Wire Digital
Distributor
3. System Installation
3.1 Wires and Distance
One to One Kit
Multi to Multi Kit
A
A
Power 1 2 3 4 5 6 7 8
EH2W-MD-D04-001
2-Wires Digital
Distributor
LAN : 10/100M
Bus : 10M
Power: 24VDC
A
The maximum distance of A is 80 meters. The supported wires include AWG21, AWG22,AWG23 and AWG24.Single
strand and twisted pair.

Related product manuals