EasyManua.ls Logo

LEM Poseidon 212 - Page 21

LEM Poseidon 212
Print Icon
To Next Page IconTo Next Page
To Next Page IconTo Next Page
To Previous Page IconTo Previous Page
To Previous Page IconTo Previous Page
Loading...
21
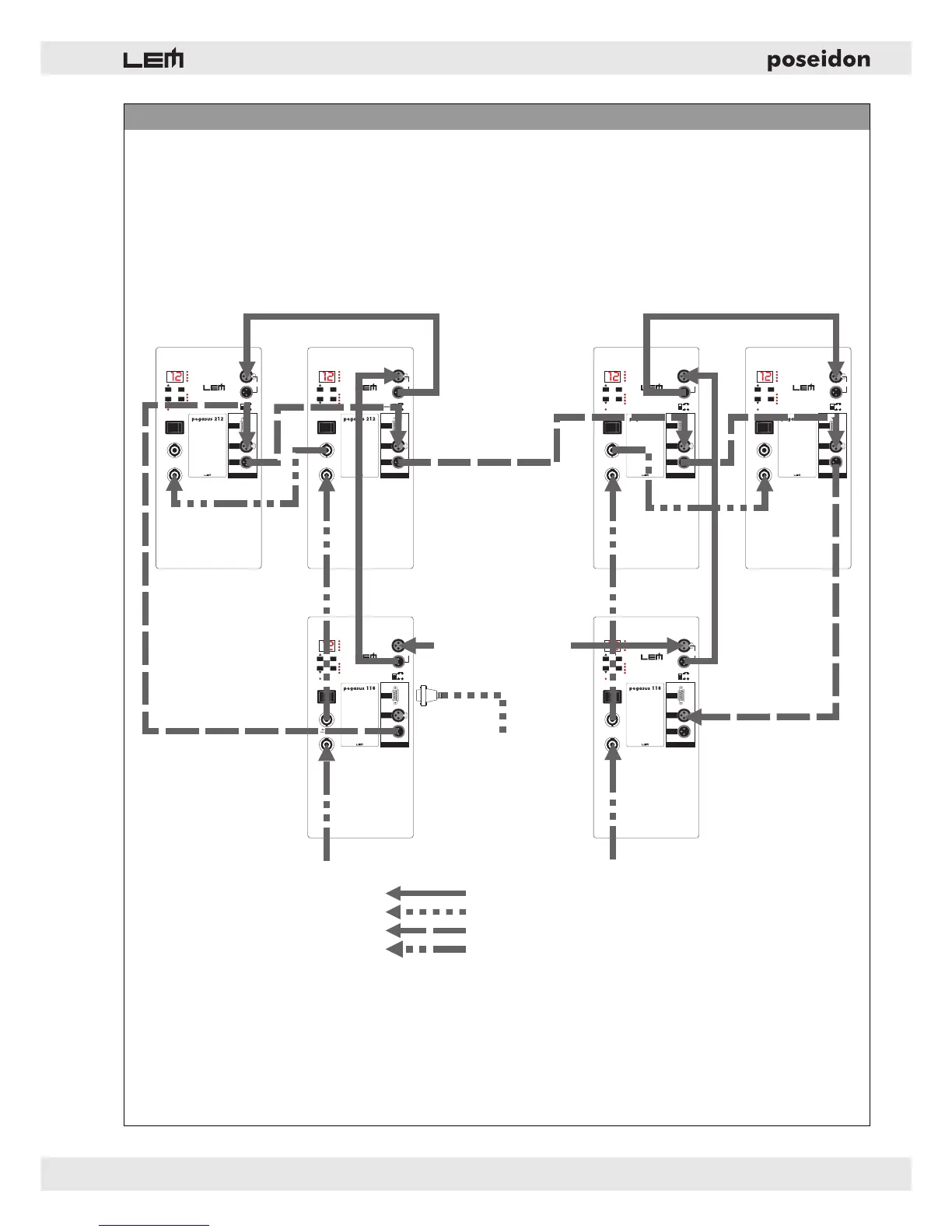
FIG. 4 - CONNECTIONS
PUSHPUSH
NOISEGATE
PLUGINS
HUMC ANCEL
PRESETS
ANTIFEEDBACK
VOLUME
MULTICOMP
COMM
SIGNAL
INPUT
SIGNAL
LINK
SHIELD
RS232
RS485
IN
RS485
OUT
SEL
ENTER
SIGNAL/LIMIT
POWER
AC~
AC~ LINK
20A-250V/125V
BAL
+4dB
SERIAL PORT
PUSHPUSH
NOISEGATE
PLUGINS
HUMC ANCEL
PRESETS
ANTIFEEDBACK
VOLUME
MULTICOMP
COMM
SIGNAL
INPUT
SIGNAL
LINK
SHIELD
RS232
RS485
IN
RS485
OUT
SEL
ENTER
SIGNAL/LIMIT
POWER
AC~
AC~ LINK
20A-250V/125V
BAL
+4dB
SERIAL PORT
PUSHPUSH
NOISEGATE
PLUGINS
HUMC ANCEL
PRESETS
ANTIFEEDBACK
VOLUME
MULTICOMP
COMM
SIGNAL
INPUT
SIGNAL
LINK
SHIELD
RS232
RS485
IN
RS485
OUT
SEL
ENTER
SIGNAL/LIMIT
POWER
AC~
AC~ LINK
20A-250V/125V
BAL
+4dB
SERIAL PORT
PUSHPUSH
NOISEGATE
PLUGINS
HUMC ANCEL
PRESETS
ANTIFEEDBACK
VOLUME
MULTICOMP
COMM
SIGNAL
INPUT
SIGNAL
LINK
SHIELD
RS232
RS485
IN
RS485
OUT
SEL
ENTER
SIGNAL/LIMIT
POWER
AC~
AC~ LINK
20A-250V/125V
BAL
+4dB
SERIAL PORT
PUSHPUSH
NOISEGATE
PLUGINS
HUMC ANCEL
PRESETS
ANTIFEEDBACK
VOLUME
MULTICOMP
COMM
SIGNAL
INPUT
SIGNAL
LINK
SHIELD
RS232
RS485
IN
RS485
OUT
SEL
ENTER
SIGNAL/LIMIT
POWER
AC~
AC~ LINK
20A-250V/125V
BAL
+4dB
SERIAL PORT
PUSHPUSH
NOISEGATE
PLUGINS
HUMC ANCEL
PRESETS
ANTIFEEDBACK
VOLUME
MULTICOMP
COMM
SIGNAL
INPUT
SIGNAL
LINK
SHIELD
RS232
RS485
IN
RS485
OUT
SEL
ENTER
SIGNAL/LIMIT
POWER
AC~
AC~ LINK
20A-250V/125V
BAL
+4dB
SERIAL PORT
SATELLITE
LEFT
ID no. 3
SATELLITE
LEFT
ID no. 4
SATELLITE
RIGHT
ID no. 6
SUB LEFT
ID no. 1
SATELLITE
RIGHT
ID no. 5
SUB RIGHT
ID no. 2
MIXER
OUTPUT
LEFT
PC RS232
SERIAL PORT
SIGNAL CONNECTION
RS232 SERIAL CONNECTION
RS485 SERIAL CONNECTION
POWER SUPPLY CONNECTION
MIXER
OUTPUT
RIGHT

Table of Contents

Other manuals for LEM Poseidon 212

Related product manuals