EasyManua.ls Logo

Lennox SL280DFV SERIES

Lennox SL280DFV SERIES
67 pages
To Next Page IconTo Next Page
To Next Page IconTo Next Page
To Previous Page IconTo Previous Page
To Previous Page IconTo Previous Page
Loading...
Page 56
Ignition Control 107045-XX
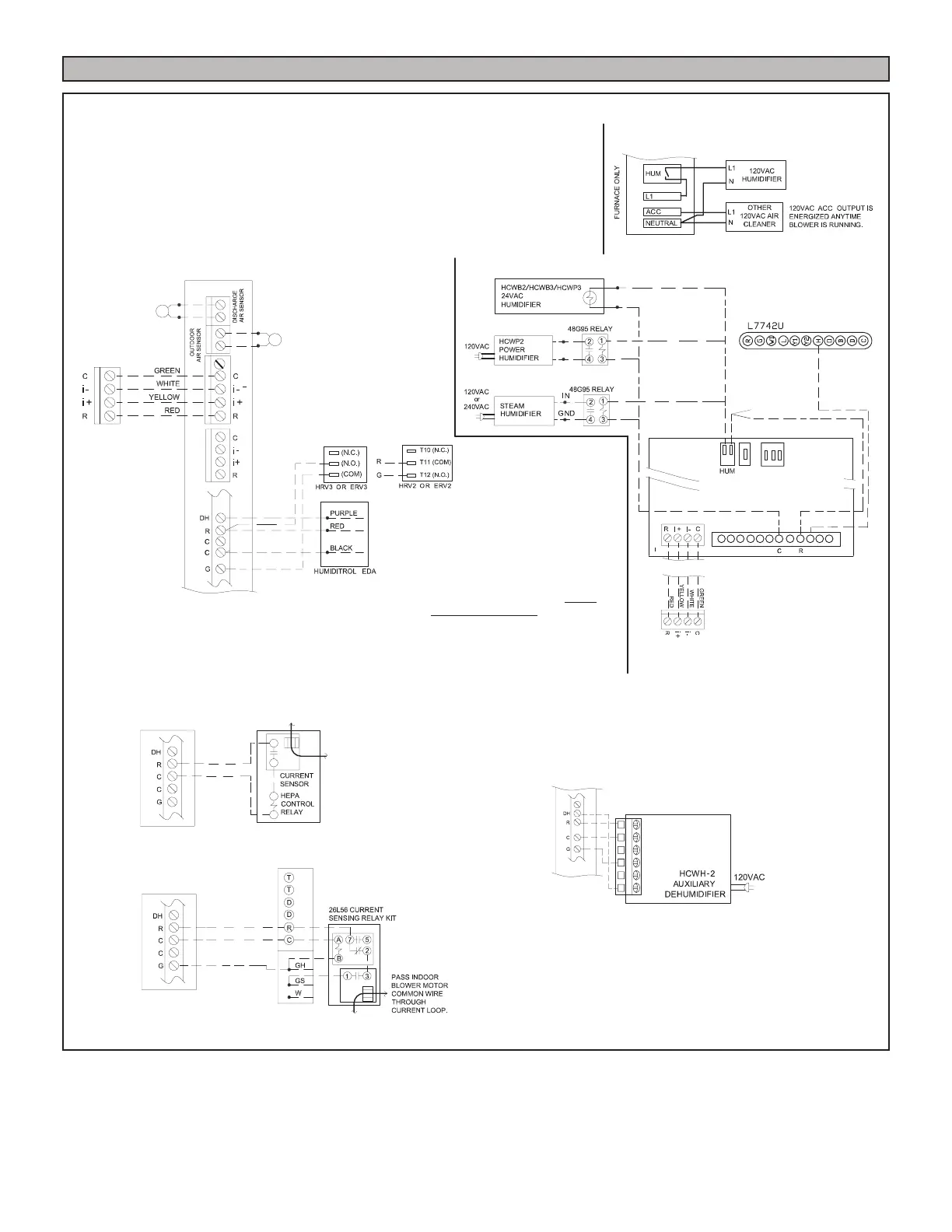
Optional Accessories for use with Communicating System
NOTE: 24V UV LIGHT
APPLICATIONS
In a communicating system, neither
furnace nor air handler
UV light applications. An additional
transformer for UV light applications
is required.
COMMUNICATING
THERMOSTAT
for even heat)
NOTE: COMMUNICATING THERMOSTAT SENSES HUMIDITY
& CONTROLS HUM CONTACTS TO CYCLE HUMIDIFIER
BASED ON DEMAND. NO OTHER CONTROL OR HUMIDISTAT
REQUIRED.
OPTIONAL OUTDOOR AIR SENSOR FOR USE WITH HUMIDI−
FIER (IF NOT ALREADY IN THE SYSTEM FOR OTHER FUNC
TIONS. BUILT INTO ALL COMMUNICATING ENABLED OUT−
DOOR UNITS).
Maximum total
length of all con−
nections on the
RSBus is limited
to 1500ft.
Wire gauge of
RSBus wire is 18.
RSBus
Rf WGhGsCf
HVAC EQUIP
DEHUMIDIFIER
CONTROL
HVAC
EQUIPMENT
DH
*24V IN
JUMPER
COMMUNICATING
ENABLED FURNACE
COMMUNICATING
ENABLED FURNACE
COMMUNICATING
THERMOSTAT
CONVENTIONAL
NON−COMMUNI−
CATING SYSTEM
COMMUNICATING SYSTEM
CS 7000
THERMOSTAT
*24V IN jumper not used in non−
communicating configuration
24V HUMIDIFIER CONNECTIONS
120V CONNECTIONS
HEPA BYPASS FILTER X2680 HEPA INTERLOCK KIT
PASS INDOOR BLOWER
MOTOR COMMON WIRE
THROUGH CURRENT LOOP.
SEE HEPA INTERLOCK KIT
FOR INSTALLATION DE−
TAILS
LVCS VENTILATION CONTROL SYSTEM
SEE LVCS VENTILATION
INSTRUCTIONS FOR
DAMPER & SENSOR WIRING
“HUM” CONTACT IS
CLOSED ANYTIME
HUMIDITY DEMAND
IS PRESENT
COMMUNICATING
ENABLED FURNACE
COMMUNICATING
ENABLED FURNACE
A2L
H

Other manuals for Lennox SL280DFV SERIES

Related product manuals